Fig. 7: Nav2 expression in developing hypothalamic neurons.
From: Concerted transcriptional regulation of the morphogenesis of hypothalamic neurons by ONECUT3

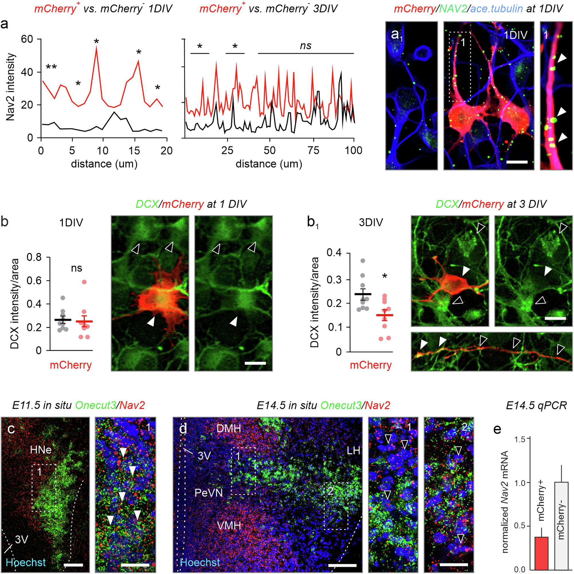
a, a1 NAV2 protein levels in primary hypothalamic neurons at 1 and 3 DIV. NAV2 levels were significantly higher in mCherry+ neurons from Onecut3-mCherry fetuses, as compared to other hypothalamic neurons at 1DIV (two-tailed Student’s t-test). A lesser difference was seen at 3DIV. NAV2 signal intensity was quantified along neurites using Plot profiling in ImageJ (n = 11 cells/group for 1DIV, n = 12 cells/group for 3DIV; p < 0.05), as exemplified in a1 (arrowheads mark NAV2+ substructures in the neurite). b, b1 DCX in mCherry+ hypothalamic neurons at 1DIV and 3DIV (open vs solid arrowheads). Differences in DCX expression were analyzed by quantifying immunofluorescence signal intensity within the soma (n = 9 for both 1DIV and 3DIV, p = 0.04). Data represent means ± s.e.m.; statistical differences between the groups were assessed by unpaired two-tailed Student’s t-test. c In situ hybridization revealed the co-existence of Onecut3 and Nav2 at E11.5 in mice (arrowheads). d, e Nav2 mRNA in Onecut3+ neurons in vivo at E14.5, as demonstrated by in situ hybridization (d) and qPCR (e) on mCherry+ (Onecut3+) hypothalamic neurons sorted from Onecut3-mCherry transgenic mice (n = 4 pooled embryos/sample) plotted as means ± s.e.m. In situ hybridizations were repeated at least two times. Source data are provided as a Source Data file. 3V third ventricle, DMH dorsomedial hypothalamus, E embryonic, HNe hypothalamic neuroepithelium, LH lateral hypothalamic area, PeVN periventricular nucleus, VMH ventromedial hypothalamus. Scale bars = 100 µm (a, b), 20 µm (a, b1; insets in c, d), 10 µm (b).