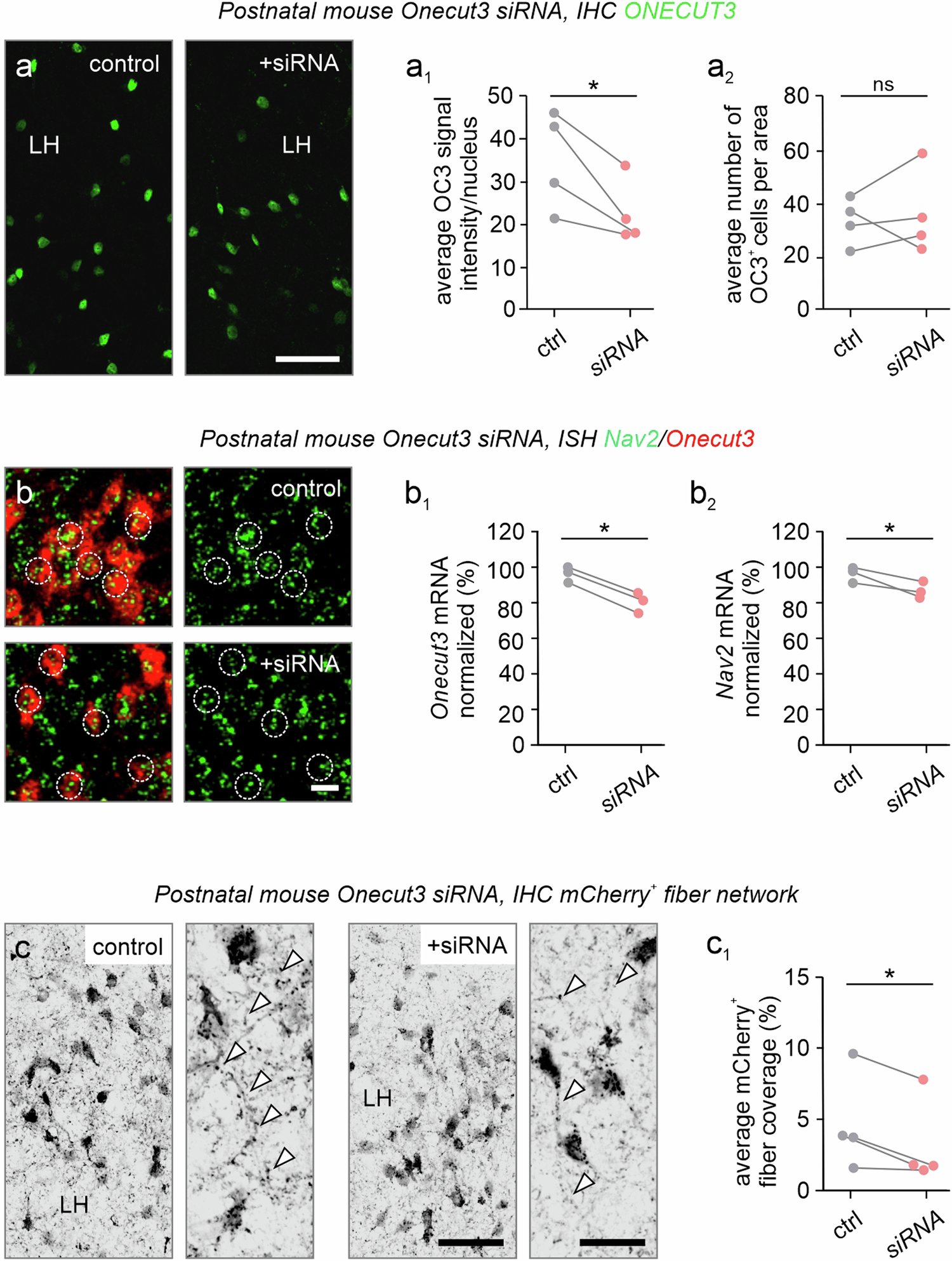
Fig. 8: ONECUT3 loss-of-function in the PeVN of the mouse hypothalamus.
From: Concerted transcriptional regulation of the morphogenesis of hypothalamic neurons by ONECUT3

a siRNA-mediated Onecut3 (OC3) knock-down reduced ONECUT3 protein levels in the nuclei (open arrowheads) of Onecut3-mCherry+ neurons in the LH of neonatal mice. Mice were unilaterally injected in the LH on P4 and sampled on P10. ONECUT3 protein content was visualized by immunohistochemistry. a1 ONECUT3 (OC3) signal intensity was compared between the non-injected (ctrl) vs siRNA-injected hemispheres of mice (n = 4/group; p = 0.0431). Data from each mouse were interconnected. a2 The number of ONECUT3+ neurons that populated the LH did not differ as a result of siRNA injection (ns non-significant; n = 4 subjects/group). b–b2 In situ hybridization revealed the downregulation of Nav2 mRNA after siRNA treatment (dotted lines denote the individual cells measured, n = 3 subjects/group, 15 cells; p = 0.0433 (b1) and 0.0363 (b2). c, c1 Knock-down of Onecut3 reduced neurite density, as measured by the area coverage of mCherry+ fibers in the LH, noting that Onecut3+ neurons were multipolar. The area occupancy of mCherry+ neurites, likely local dendrites, in the LH of Onecut3-mCherry mice, was compared between the non-injected (ctrl) vs siRNA-injected hemispheres (n = 4 mice; p < 0.05). Data from each mouse were interconnected. p = 0.0497, n.s. non-significant, two-tailed Student’s t-test. Scale bars = 250 µm (a), 20 µm (b), and 100 µm (c). Source data are provided as a Source Data file.