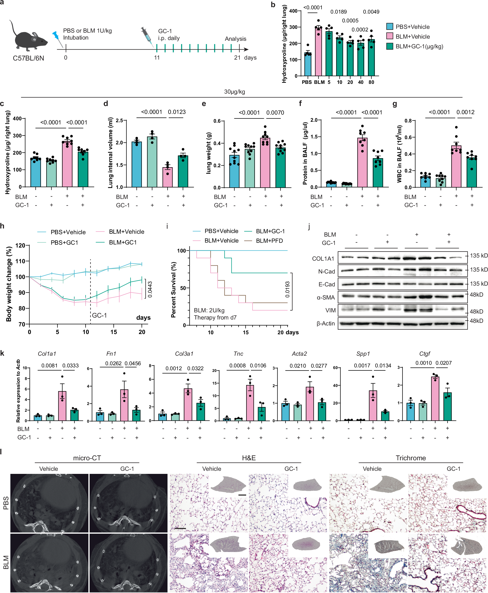
Fig. 3: GC-1 inhibits lung fibrosis in bleomycin-induced mouse model.

a Diagram of GC-1 delivery starting on day 11 after the bleomycin challenge. b Right lung hydroxyproline contents with gradient GC-1 treatment from 5 to 80 μg/kg (n = 5). c Right lung hydroxyproline contents (n = 8, 8, 8, 7) with or without GC-1 30 μg/kg. d Total lung internal volume under static pressure of 25 cm H2O for 1 h (n = 4). e Total lung wet weight (n = 10, 10, 9, 10). f, g Protein content and white blood cell count in BALF (f, n = 11, 12, 8, 8; g, n = 8, 9, 8, 8). h Percentage of body weight change (n = 12, 11, 10, 12). i Percent survival of mice treated as indicated from d7 after 2U/kg BLM challenge (n = 10). j Immunoblotting of ECM proteins (COL1A1, FN1), mesenchymal cell markers (N-Cad, α-SMA, VIM), and the epithelial cell marker (E-Cad) in lung homogenates. k qPCR analysis of indicated genes in the lungs (n = 3). l Representative micro-CT images, H&E, and trichrome-stained lung sections at d21 after BLM. Scale bar of whole sections, 3 mm; Scale bar of 10 × images, 100 μm. The value of n indicates biologically independent samples. Similar results were repeated in three biologically independent experiments. Data are presented as mean ± SEM. P-values were obtained by one-way ANOVA with Turkey’s multiple comparison and log-rank (i), respectively.