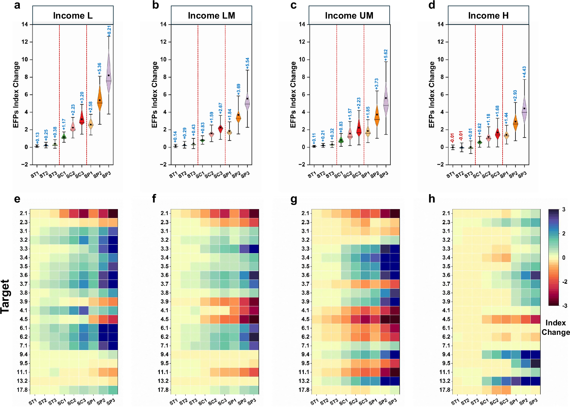
Fig. 4: Synergistic effects of SDG targets under the 2030 scenario simulation.

a–d Shows the changes in the average environmental footprint index of four income categories in the different scenarios and (e–h) shows the changes of SDG targets in 2030 compared to those in the business-as-usual (BAU) scenario. For the specific meaning of “target”, refer to the PDF at (https://unstats.un.org/sdgs/indicators/Global%20Indicator%20Framework%20after%202022%20refinement_Eng.pdf).