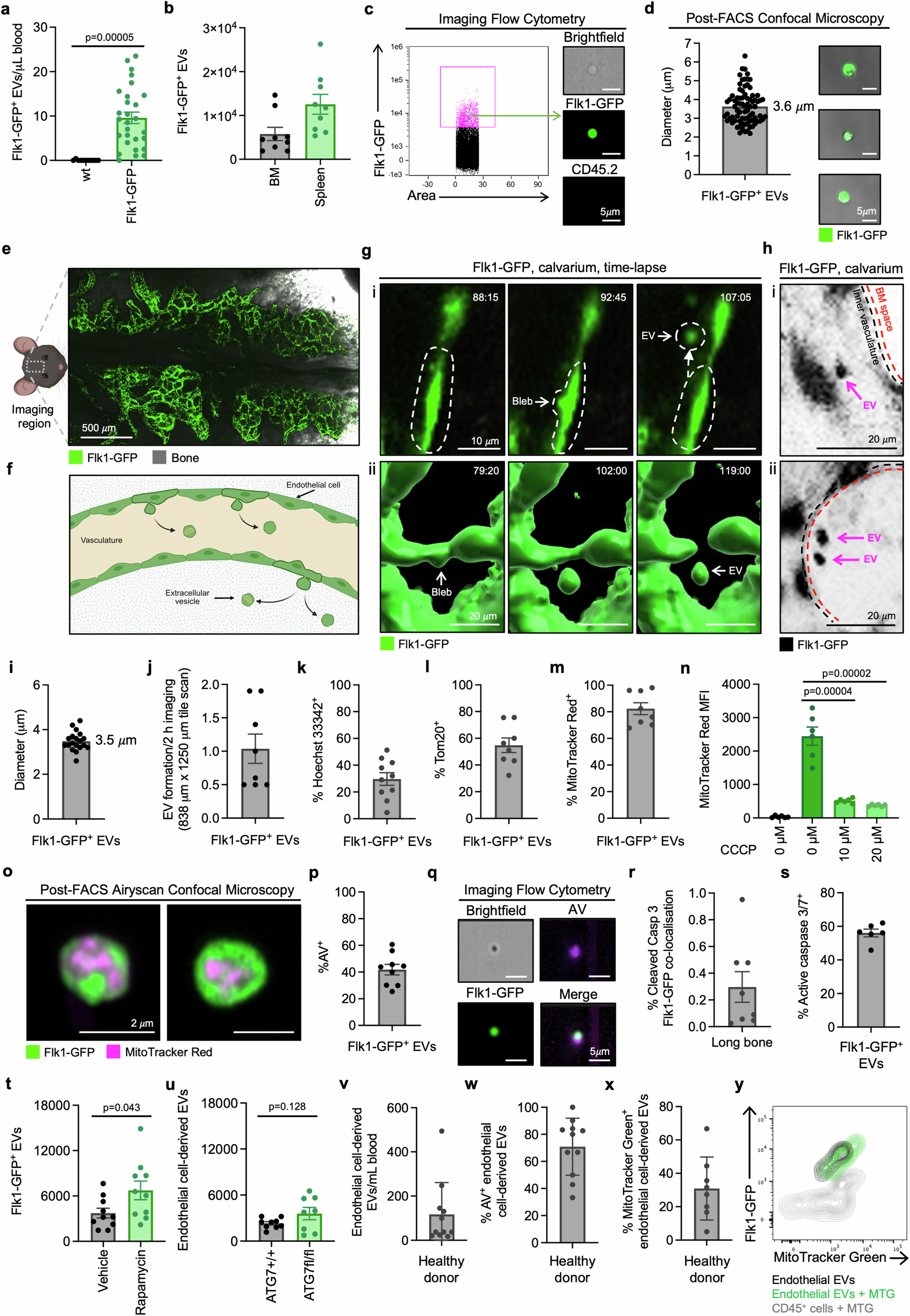
Fig. 1: Endothelial cells generate large, mitochondria-rich EVs under homoeostatic conditions.

a Quantification of steady-state levels of circulating GFP+ endothelial cell-derived EVs in Flk1-GFP+ and wt mice by flow cytometry (n = 11–28). b Absolute numbers of Flk1-GFP+ EVs in the BM (representative of one tibia/femur) and spleen (n = 9). c Representative imaging flow cytometry analysis of BM-derived Flk1-GFP+ EVs. Green = Flk1-GFP, Yellow = CD45.2. d Quantification of EV diameter and representative confocal microscopy of FACS-isolated BM-derived Flk1-GFP+ EVs. Data points represent individual EVs (n = 79). Green = Flk1-GFP. e Maximum Intensity Projection (MIP) of intravital microscopy tile scan data showing the imaging area within the BM calvarium of a Flk1-GFP+ mouse. Green = Flk1-GFP, Grey = SGH. f Schematic diagram of blood vessel architecture in the BM calvarium made with BioRender. g Representative time-lapse intravital microscopy data demonstrating endothelial cell blebbing and EV formation: (i) MIP and (ii) 3D rendering. Timestamp presented as min:s. Green = Flk1-GFP. h Intravital microscopy illustrating detection of EVs inside the calvarium vasculature (i) or marrow (ii). Black = Flk1-GFP. i Quantification of Flk1-GFP+ EV diameter from intravital microscopy images. Data points represent individual EVs (n = 19). j Quantification of EV formation rates during in situ time-lapse imaging. Data points represent the average number of EV formation events observed per 2 h of imaging per mouse (n = 8). Quantification of (k) DNA+ (Hoechst 33342, n = 10) and (l, m) mitochondria+ (Tom20, MitoTracker Red, n = 8) BM-derived Flk1-GFP+ EVs. n Quantification of MitoTracker Red in BM-derived Flk1-GFP+ EVs after CCCP treatment. Black bar represents unstained cells, green bars represent MitoTracker Red stained (n = 6, two independent repeats). o Representative Airyscan confocal microscopy of BM-derived Flk1-GFP+ EVs showing MitoTracker Red staining. Green = Flk1-GFP, magenta = MitoTracker Red FM. Quantification of Annexin V (AV) staining of BM-derived Flk1-GFP+ EVs by flow cytometry (p, n = 9) and imaging flow cytometry (q). r Quantification of cleaved caspase 3+ Flk1-GFP+ endothelial cells in long bone sections under steady-state conditions captured with dual confocal multiphoton microscopy (n = 8). s Quantification of caspase 3/7+ BM-derived Flk1-GFP+ EVs as measured by flow cytometry (n = 6). t Quantification of BM-derived Flk1-GFP+ EVs numbers following Rapamycin (4 mg/kg) or vehicle treatment (n = 10). u Endothelial cell-derived EV levels in wt (ATG7+/+;UBCCreERT2cre/+) and ATG7 floxed (ATG7fl/fl;UBCCreERT2Cre/+) mice (n = 8–9). Quantification of (v) Flk1+, CD144+, CD31+, CD133- endothelial cell-derived EV levels in healthy human peripheral blood (n = 10), and the proportion of (w) AV+ and (x, y) MitoTracker Green+ EVs (n = 8–10). Flk1, CD144 and CD31 are markers for endothelial cell, whereas CD133 is a marker for hematopoietic stem and progenitor cells. Data points represent individual donors. At least three independent experiments were performed for all experiments unless otherwise specified. Data points represent individual mice unless otherwise specified. Error bars represent SEM. Statistical analysis: Unpaired Student’s two-tailed t-test, *p < 0.05, ***p < 0.001.