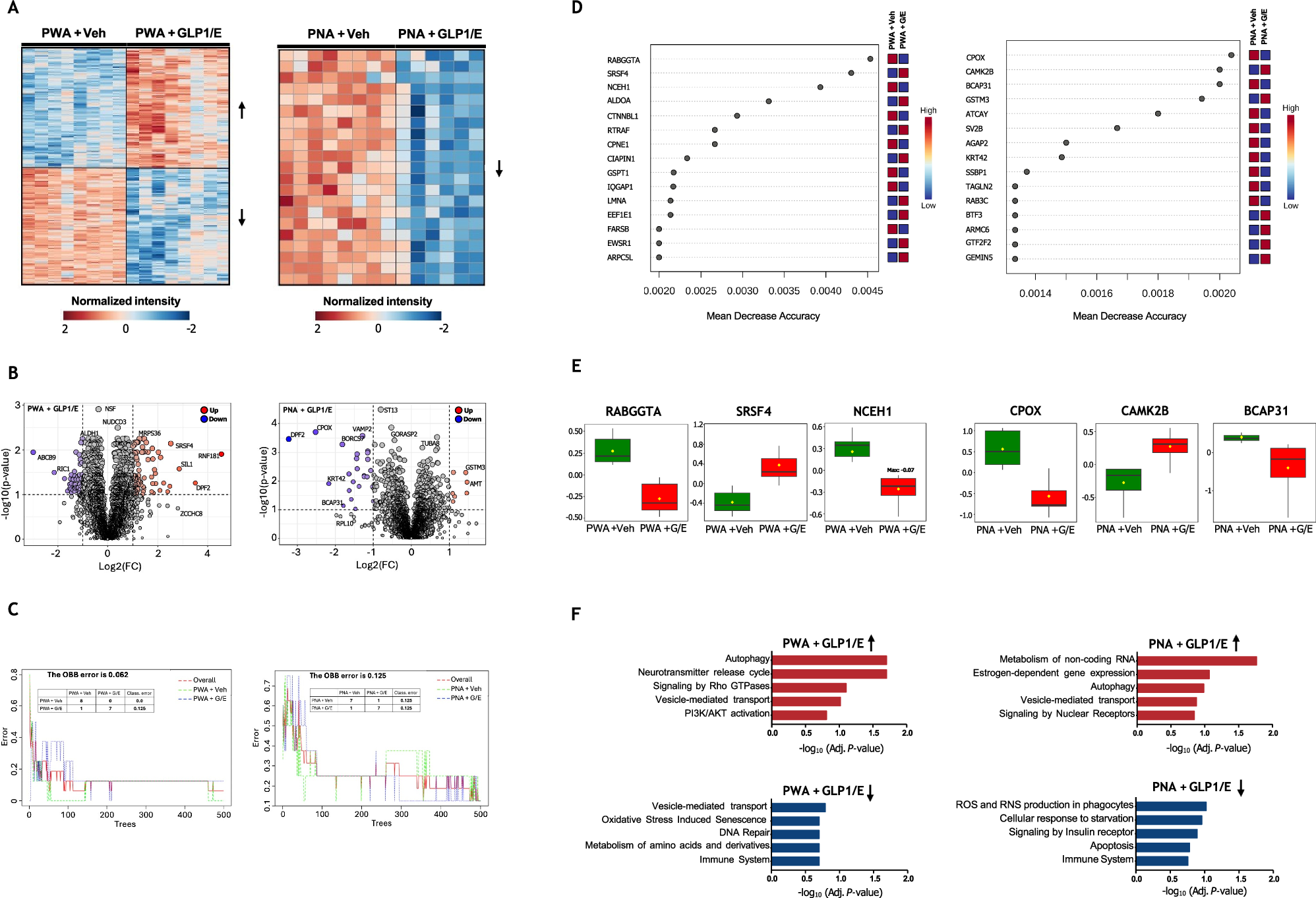
Fig. 10: Effects of treatment with GLP1/E on hypothalamic proteome in PWA and PNA mice.

A Heatmaps display the normalized intensity of protein expression across different conditions. The clustering method used is Ward, and the distance measured is Euclidean. The left heatmap compares PWA + Vehicle (control) against PWA + GLP1/E (treatment), and the right heatmap compares PNA + Vehicle (control) against PNA + GLP1/E (treatment). B Volcano plots illustrate the differential protein levels between treatment and control conditions. A two-sided, unpaired t-test was used to compare the two groups to assess significant differences in their means. The left plot shows PWA + Vehicle vs. PWA + GLP1/E, while the right plot shows PNA + Vehicle vs. PNA + GLP1/E. Proteins with significant differential expression (FDR threshold 0.1) are highlighted, with upregulated proteins in red and downregulated ones in blue. C Random Forest out-of-bag (OOB) error shows OOB error plots from Random Forest analysis for PWA (left) and PNA (right) conditions. The overall error, as well as errors for each specific condition (PWA+Vehicle, PWA + GLP1/E, PNA + Vehicle, and PNA + GLP1/E), are shown, indicating the model’s performance and classification accuracy across different numbers of trees. D Variable Importance from Random Forest plots showing the mean decrease accuracy of the most important proteins identified by Random Forest analysis. The left panel represents the PWA condition, and the right panel represents the PNA. Proteins are ranked based on their importance in distinguishing between the control and treatment groups. E Boxplots depicting the expression levels of the most significant proteins identified by Random Forest analysis. The three boxplots on the left show representative normalized concentrations for PWA condition (RABGGTA, SRSF4, and NCEH1), while the right set of three boxplots shows similar results for PNA (CPOX, CAMK2B, and BCAP31). For each protein, normalized expression levels are compared between Vehicle (green) and GLP1/E treatment (red) groups. The X-axis denotes the experimental groups (i.e., vehicle or GLP1/E), while the Y-axis corresponds to the normalized protein concentrations. The boxes represent the interquartile range (IQR) of the normalized values, spanning from the 25th percentile (Q1) to the 75th percentile (Q3), with the median indicated by horizontal lines. The yellow diamond denotes the mean value. The whiskers extend to the minimum and maximum values within the data distribution. F Selected enriched pathways upregulated and downregulated in PWA and PNA mice after intervention with GLP1/E are represented in bar graphs. The statistical test used was the hypergeometric test, adjusted using FDR. The x-axis displays the −log10 of the adjusted P value. Group codes: PWA + Veh (P); PWA + GLP1/E (P + G/E); PNA + Veh (P’); PNA + GLP1/E (P’ + G/E). Sample sizes (n) were as follows: A: (Left panel) P = 8; P + G/E = 8; (Right panel) P’ = 8; P’ + G/E = 6; B: (Left panel) P = 8; P + G/E = 8; (Right panel) P’ = 8; P’ + G/E = 8; C: (Left panel) P = 8; P + G/E = 8; (Right panel) P’ = 8; P’ + G/E = 8; D: (Left panel) P = 8; P + G/E 8; (Right panel) P’ = 8; P’ + G/E = 8; E: (Left panel) P = 8; P + G/E = 8, (Right panel) P’ = 8; P’ + G/E = 8; F: (Left panel) P = 8; P + G/E = 8; (Right panel) P’ = 8; P’ + G/E = 8. MS proteomics data have been deposited to the ProteomeXchange Consortium via the PRIDE partner repository (see Data availability).