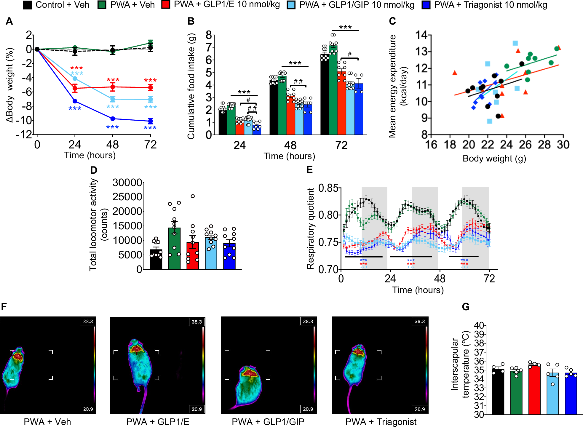
Fig. 6: Short-term metabolic effects of GLP1-based multi-agonists in PWA mice.

A–G Effects on body weight change (A), food intake (B), body weight-correlated average energy expenditure (C), total locomotor activity (D), and respiratory quotient (E) in PWA female mice daily treated with vehicle, GLP1/E (10 nmol/kg), GLP1/GIP (10 nmol/kg), triagonist (10 nmol/kg), during 3 days. In addition, representative images and mean interscapular temperature (F, G) of the different experimental groups are shown. Data were presented as mean ± SEM. Group codes: Control + Veh (C); PWA + Veh (P); PWA + GLP1/E (G/E); PWA + GLP1/GIP (G/G); PWA + Triagonist (T). For each panel, sample sizes (n) were as follows: A: C = 10; P = 10; G/E = 10; G/G = 10; T = 9; B: C = 10; P = 10; G/E = 8; G/G = 10; T = 8; C: C = 10; P = 8; G/E = 10; G/G = 7; T = 9; D: C = 10; P = 10; G/E = 10; G/G = 10; T = 10; E: C = 10; P = 10; G/E = 10; G/G = 10; T = 10; G: C = 4; P = 5; G/E = 4; G/G = 5; T = 5. Statistically significant differences were assessed by one-way ANOVA followed by Tukey’s multiple comparison tests to analyze the effects of compound intervention vs. vehicle administration in PWA mice. For reference purposes, control non-androgenized mice are included (black bars and dashed lines). Asterisks indicate statistical significance *P < 0.05, **P < 0.01, ***P < 0.001 compared to PWA + Veh. Number sign indicate statistical significance #P < 0.05, # #P < 0.01, compared to PWA + Triagonist. Source data are provided as a Source Excel Data file (see Data availability).