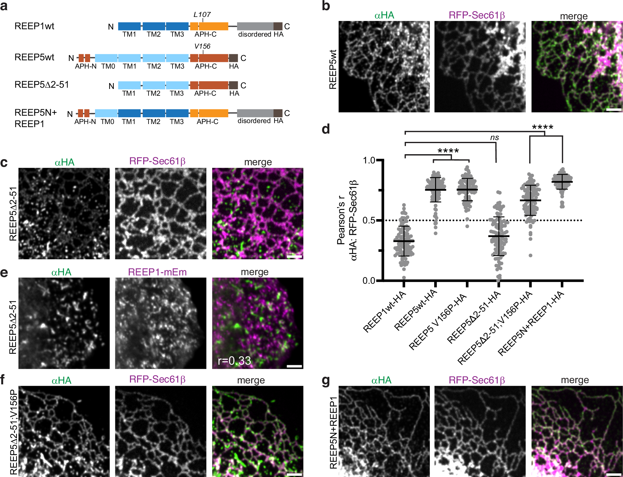
Fig. 3: REEP5’s unique N-terminal domain is important for tubular ER localization.
From: The membrane curvature-inducing REEP1-4 proteins generate an ER-derived vesicular compartment

a Schematics of REEP5 N-terminal deletion and chimera constructs used in (b–g). Wild-type (wt) REEP1 is shown for comparison. Note that residue V156 in REEP5 corresponds to L107 in REEP1. b U2OS cells stably expressing RFP-Sec61β were transfected with HA-tagged wild-type REEP5 (REEP5wt) and analyzed by immunostaining with αHA antibodies. Right panel shows the overlay between αHA (green) and RFP-Sec61β (magenta). Scale bar, 2 μm. c As in (b), but with transfection of a REEP5-HA construct lacking N-terminal residues 2-51 (REEP5Δ2-51). d Colocalization quantifications of HA-tagged wild-type REEP1, REEP5, or REEP5 mutants with RFP-Sec61β in samples as analyzed in (b, c, f, g). REEP5-HA carrying the V156P mutation (homologous to REEP1L107P) was also analyzed. Pearson’s correlation coefficients were measured between αHA and RFP. Shown are means and standard deviations. n, REEP1wt-HA, 102; REEP5-HA, 111; REEP5V156P-HA, 101; REEP5Δ2-51-HA, 108; REEP5Δ2-51;V156P-HA, 102; REEP5N + REEP1-HA, 107 cells. P-values were calculated using one-way ANOVA analysis, multiple comparisons (Dunnett’s method). ****p < 0.0001; ns, not significant. Exact p-values are listed in the Source Data file. e As in (c), but with cells stably expressing REEP1-mEm (magenta in the overlay). The Pearson’s r-value between αHA and mEm localizations is shown in the inset. f As in (b), but with transfection of a REEP5Δ2-51 construct additionally carrying the V156P mutation in the APH-C (REEP5Δ2-51; V156P). g As in (b), but with transfection of a chimera construct consisting of the first 51 N-terminal residues of REEP5 fused to the N-terminus of wild-type REEP1 (REEP5N + REEP1).