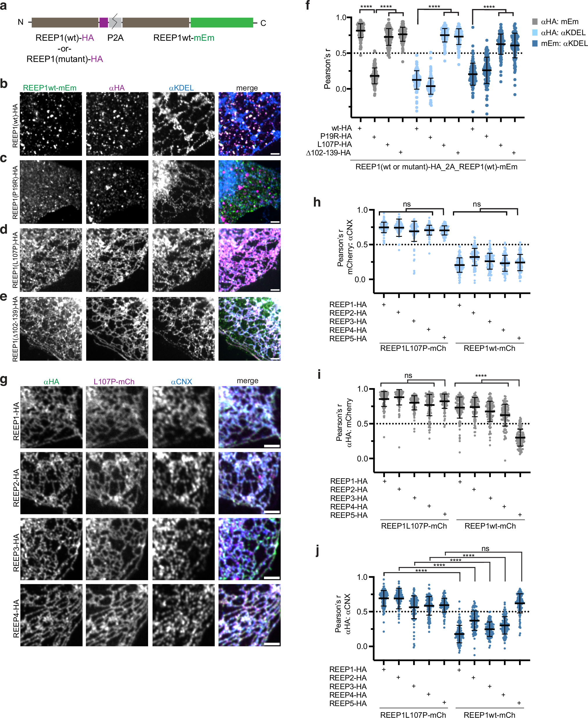
Fig. 4: REEP1 APH-C mutants can relocalize wild-type REEP1-4 to the bulk ER.
From: The membrane curvature-inducing REEP1-4 proteins generate an ER-derived vesicular compartment

a Schematic of tandem REEP1 constructs analyzed in (b–f). Constructs encode for HA-tagged wild-type (wt) or mutant REEP1, the ribosomal skip site P2A, and wt REEP1-mEm. b U2OS cells were transfected with the REEP1wt-HA_P2A_REEP1wt-mEm construct, immunostained with αHA and αKDEL antibodies, and imaged using confocal microscopy. Right panel shows the overlay of mEm (green), αHA (magenta), and αKDEL (blue). c As in (b), but with the REEP1(P19R)-HA tandem construct. d As in (b), but with the REEP1(L107P)-HA tandem construct. e As in (b), but with the REEP1(Δ102-139)-HA tandem construct. f Colocalization quantification of tandem REEP1 constructs, as in (b–e). Pearson’s correlation coefficients between αKDEL with mEm, αHA with αKDEL, and mEm with αKDEL in the same cells were quantified. Shown are means and standard deviations. n, REEP1wt-HA, 104; REEP1P19R-HA, 119; REEP1L107P-HA, 119; REEP1Δ102-139-HA, 128 cells. P-values were calculated using one-way ANOVA analysis, multiple comparisons (Dunnett’s method). ****p < 0.0001. g U2OS cells stably expressing REEP1(L107P)-mCh were transfected with wild-type REEP1-HA, REEP2-HA, REEP3-HA, or REEP4-HA and analyzed by immunostaining with αHA and αCNX antibodies. Right panels show overlays of αHA (green), L107P-mCh (magenta), and αCNX (blue). h Colocalization quantifications of REEP1(L107P)-mCh or REEP1wt-mCh with the ER, in cells transfected with HA-tagged REEP1-5, as analyzed in (g). Pearson’s correlation coefficients between mCherry and αCNX are plotted with means and standard deviations. P-values were calculated using one-way ANOVA analysis, multiple comparisons (Tukey’s method). ****p < 0.0001; ns, not significant. i Pearson’s coefficients of cells as analyzed in (g) and quantified in (h), but comparing HA-tagged REEP1-5 localizations with L107P or wt REEP1-mCh. j Pearson’s coefficients of samples as analyzed in (g) and quantified in (h), but comparing HA-tagged REEP1-5 localizations with the ER (αCNX) in cells stably expressing L107P or wt REEP1-mCh. n-values for (h–j), REEP1L107P-mCh/REEP1-HA, 114; REEP1L107P-mCh/REEP2-HA, 109; REEP1L107P-mCh/REEP3-HA, 104; REEP1L107P-mCh/REEP4-HA, 107; REEP1L107P-mCh/REEP5-HA, 102; REEP1wt-mCh/REEP1-HA, 115; REEP1wt-mCh/REEP2-HA, 101; REEP1wt-mCh/REEP3-HA, 107; REEP1wt-mCh/REEP4-HA, 110; REEP1wt-mCh/REEP1-HA, 113 cells. Exact p-values for (f, h–j) are listed in Source Data. All scale bars, 2 µm.