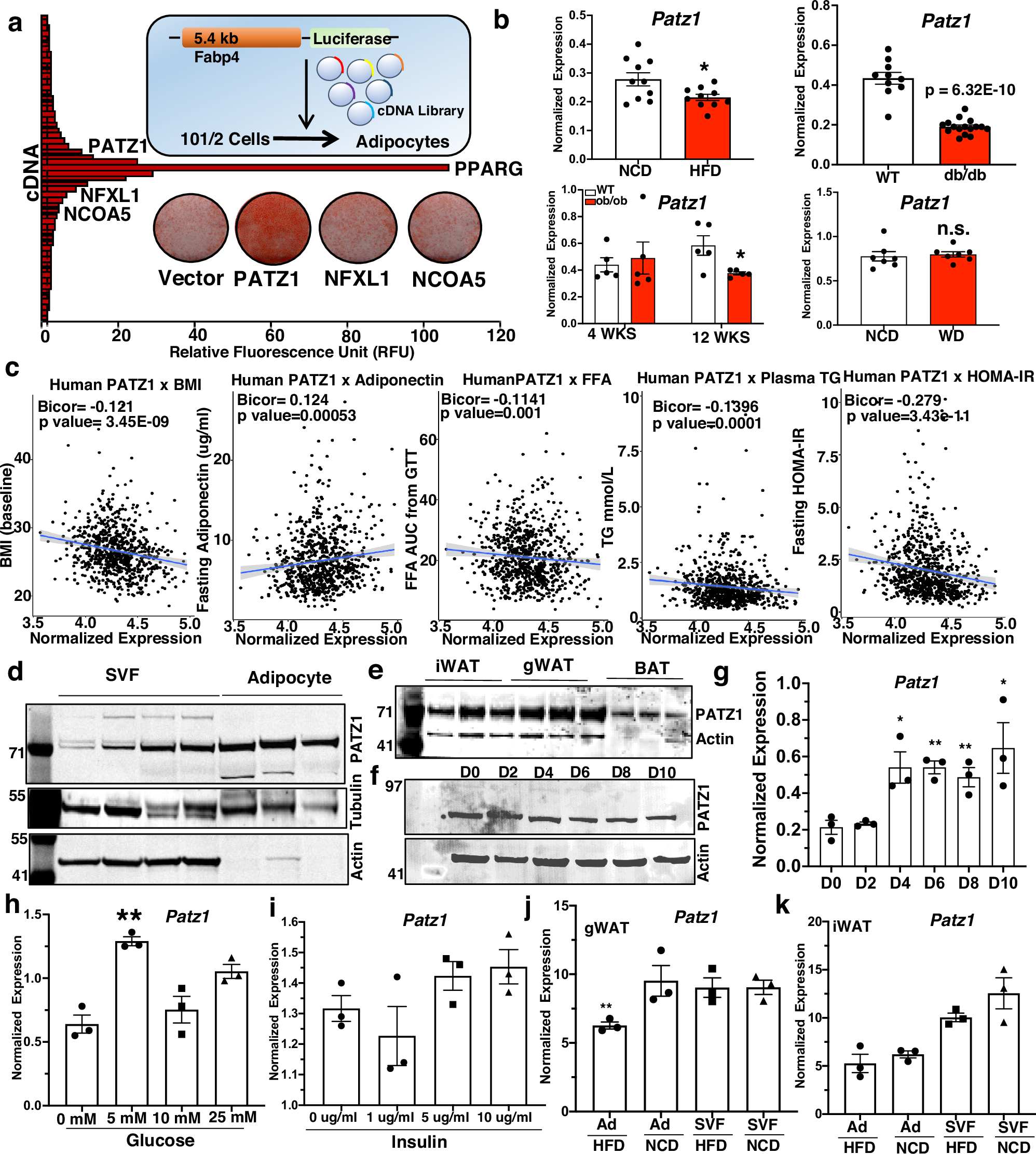
Fig. 1: Identification of PATZ1 as an adipogenic factor.

a Diagram of the cDNA library screen, the plot of relative fluorescence unit (RFU), and top hits of cDNA, including PATZ1, NFXL1, and NCOA5. Oil-red-O staining of D6 differentiated 10T1/2 cells expressing Vector, PATZ1, NFXL1, and NCOA5. b Real-time qPCR analysis of Patz1 in mice fed a normal chow diet (NCD) (n = 10) and HFD for 12 weeks (n = 10), WT (n = 10) and 10- week-old db/db (n = 16), 4 weeks (n = 5)- or 12-week-old (n = 5) ob/ob mice, or mice fed NCD (n = 7) mice fed western diet (WD) (n = 7) for 10 weeks. c Correlation of human WAT PATZ1 levels with indicated traits from the METSIM study. Correlations were assessed from the midweight bicorrelation coefficient and corrected p value using the R package WGCNA. d Western blot showing PATZ1 levels in SVF and adipocyte fraction from iWATs of 10-week-old chow-fed mice. Tubulin, Actin, and ponceau stain were used as loading controls. Blots from three biological replicates. e Western blot showing PATZ1 protein levels in mouse iWAT, gWAT, and BAT. Actin was used as a loading control. Blots from three biological replicates. f Western blot showing PATZ1 levels in differentiated 10T1/2 cells for indicated times. HMGB1 was used as a loading control. Representative blot from two independent experiments. g qPCR showing PATZ1 levels in differentiated 10T1/2 cells for indicated times without rosiglitazone. n = 3 per timepoint. h, i Real-time qPCR showing PATZ1 levels in 24 h glucose (H) or insulin (I) treated 10T1/2 cells. n = 3 per glucose or insulin concentration. j, k qPCR showing PATZ1 levels in gWAT ( J) or iWAT (K) SVF or adipocytes (Ad) from HFD or NCD fed 10-week-old mice. n = 3 per condition. g–k Results are from three independent experiments. b, g–k, Unpaired Student’s t-test. Data were mean ± s.e.m. *p < 0.05; **p < 0.01, n.s. not significant. b comparing HFD to NCD, db/db to WT, 12 weeks ob/ob to WT, WD to NCD. g comparing to D0. h Comparing to 0 mM. i Comparing to 0 ug/ml. j comparing Ad HFD to Ad NCD. d–f Loading controls were run on the same blot. Source data are provided as a Source Data file.