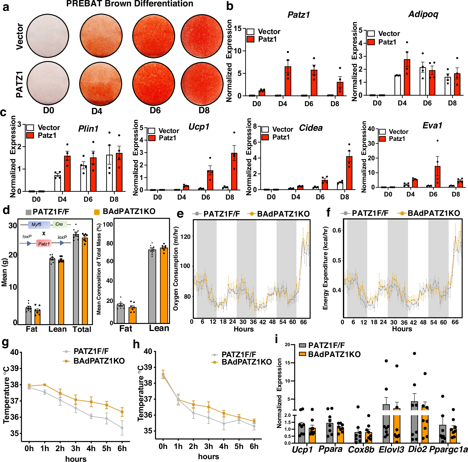
Fig. 5: PATZ1 deletion in BAT precursor does not affect BAT activity.

a Oil-Red-O staining of immortalized brown preadipocyte (PREBAT) cells stably expressing Vector or PATZ1, brown-differentiated for indicated days. b, c Real-time qPCR of indicated genes from Vector or PATZ1 overexpressing PREBAT cells brown differentiated for indicated days. Vector: n = 4 and Patz1: n = 4. d Body fat, lean mass, and total mass in female PATZ1F/F and BAdPATZ1KO mice at 24 weeks of age determined by EchoMRI. PATZ1F/F: n = 8 and BAdPATZ1F/F: n = 7. e, f Oxygen consumption (ml/hr) (H) and energy expenditure (kcal/hr) (I) of mice in (D) were analyzed by Sable Promethion System metabolic chambers. Twelve-hour light/dark cycles, 60-h total duration; each light/gray bar represents 12-h duration. 0–60 h duration was at 22 °C and the last 6 h was at 4 °C. PATZ1F/F: n = 8 and BAdPATZ1F/F: n = 7. g, h Rectal temperature of males (g) and females (h) PATZ1F/F and BAdPATZ1KO mice exposed to 4 °C for 6 h. Female PATZ1F/F: n = 5 and BAdPATZ1F/F: n = 4; male PATZ1F/F: n = 8 and BAdPATZ1F/F: n = 8. i Realtime qPCR of indicated genes from BAT derived from cold-exposed PATZ1F/F and BAdPATZ1KO mice. PATZ1F/F: n = 8 and BAdPATZ1F/F: n = 8. Data were mean ± s.e.m. Source data are provided as a Source Data file.