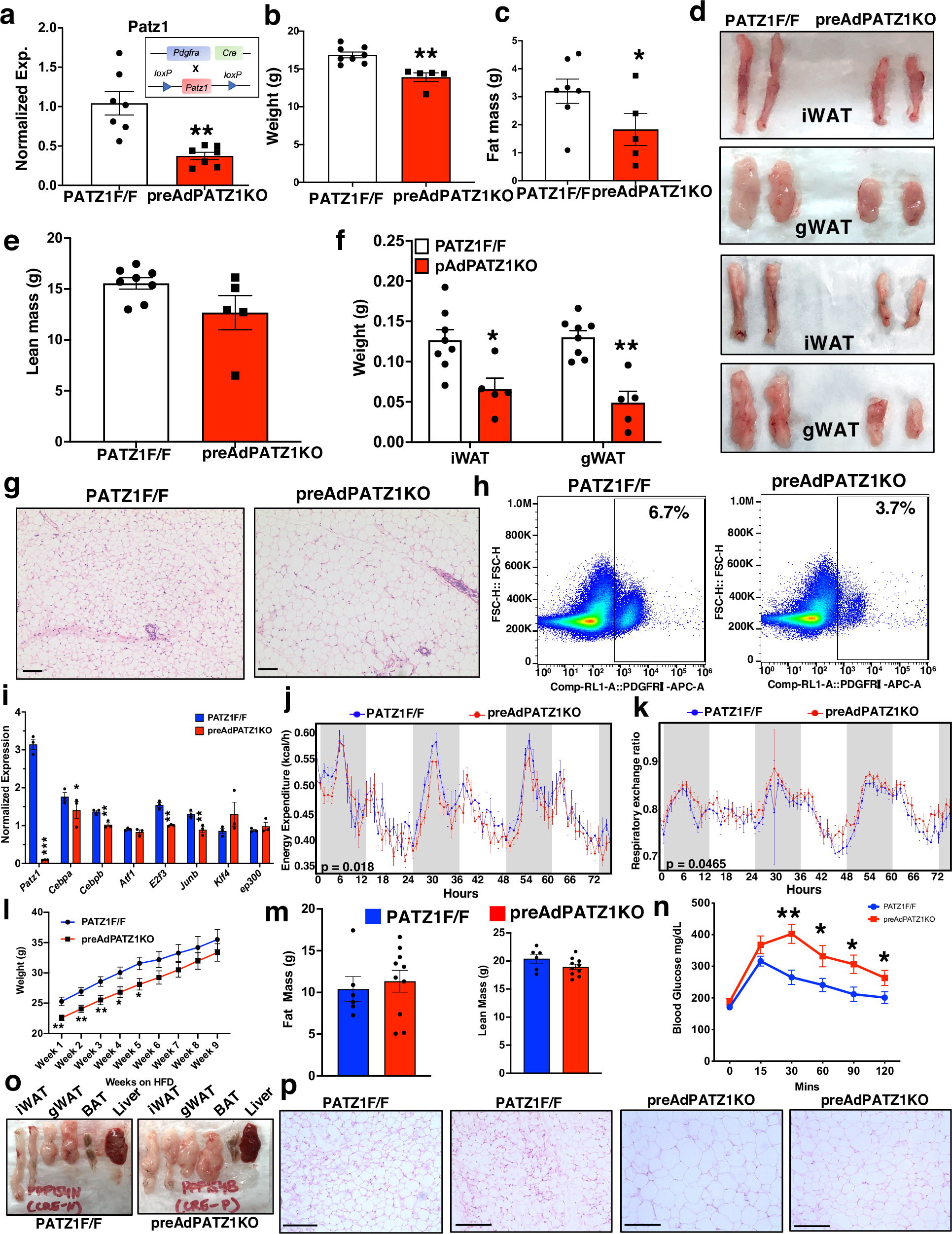
Fig. 7: PATZ1 ablation from APCs decreased fat mass and adiposity.

a Real time qPCR of Patz1 in iWATs of 10-week-old pAdPATZ1KO and PATZ1F/F mice. pAdPATZ1KO: n = 7 and PATZ1F/F: n−7. b–f Body weight (b), fat mass (c), gross appearance of iWAT and gWAT (d), lean mass (e), and iWAT and gWAT weights (f ) of 10-week-old pAdPATZ1KO and PATZ1F/F mice. pAdPATZ1KO: n = 5 and PATZ1F/F: n = 7. g H&E-stained histological slide from iWAT of 10-week-old pAdPATZ1KO and PATZ1F/F mice. Scale bars, 200 μm. h FACS analysis showing percentages of PDGFRα + cells from iWAT of 10-week-old pAdPATZ1KO and PATZ1F/F mice. i Real time qPCR of Patz1 in iWAT APCs of 10-week-old pAdPATZ1KO and PATZ1F/F mice. pAdPATZ1KO: n = 3 and PATZ1F/F: n = 3. j, k Energy expenditure (kcal/hr) ( j) and respiratory quotient ratio (k) of 20-week-old chow-fed pAdPATZ1KO and PATZ1F/F mice were analyzed by Sable Promethion System metabolic chambers. Twelve-hour light/dark cycles, 72-h total duration; each light/gray bar represents 12-h duration. 0–72 h duration was at 22 °C. pAdPATZ1KO: n = 10 and PATZ1F/F: n = 6. l, m Body weight (l) ad fat mass and lean mass (m) of 9 weeks HFD-fed pAdPATZ1KO and PATZ1F/F mice. pAdPATZ1KO: n = 10 and PATZ1F/F: n = 6. n GTT was performed in 9 weeks HFD-fed pAdPATZ1KO and PATZ1F/F mice pAdPATZ1KO: n = 10 and PATZ1F/F: n = 6. o Gross appearance of iWATs, gWATs, BATs, and livers of 9 weeks HFD-fed pAdPATZ1KO and PATZ1F/F mice. p H&E-stained histological slide from iWAT of 9 weeks HFD-fed pAdPATZ1KO and PATZ1F/F mice. Scale bars, 100 μm. i Results from three independent experiments. a–c, e, f, i–l Unpaired Student’s t-test. n Two-way ANOVA. j, k ANCOVA. Data were mean ± s.e.m. **p < 0.01; *p < 0.05. b, c, e, f, i–l, n comparing to PATZ1F/F. Source data are provided as a Source Data file.