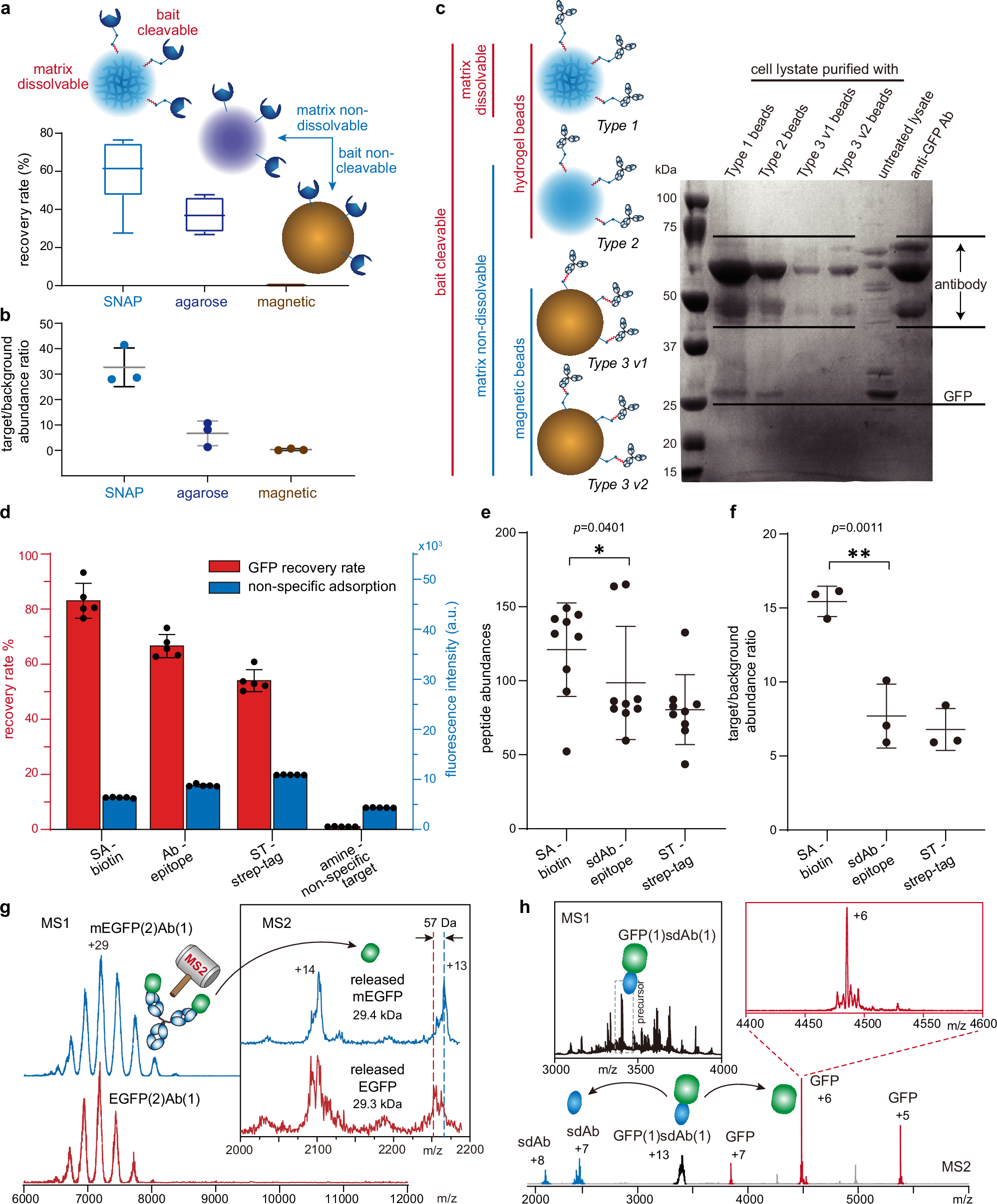
Fig. 2: Performance evaluation of SNAP-MS in purifying GFP from E. coli lysate.

a Recovery rate of biotin-modified GFP purified using SNAP beads conjugated with SA, agarose beads conjugated with ST (ST XT), and magnetic beads (M280) conjugated with SA. The box-and-whisker plots illustrate extreme values using the whiskers, the median at the center of the box, and the 75th and 25th percentiles at the box bounds (n = 6). b Specificity of purifying biotin-modified GFP with the aforementioned beads. Datapoints represent the average abundance ratios of GFP peptides to background protein peptides (n = 3). c SDS-PAGE of GFP purified using different types of bait-cleavable beads conjugated with anti-GFP Ab. Type 1: SNAP beads; Type 2: non-dissolvable bait-cleavable hydrogel beads; Type 3: bait-cleavable magnetic beads (two versions differ by conjugation reactions and cleavable site-bead distances). Consistent results were yielded by three independent measurements. d Recovery rate and non-specific adsorption of SNAP beads conjugated with SA, anti-GFP Ab and ST in purification of Strep-tagged GFP (10 ng/µL in cell lysate) modified with biotin (n = 5). e Abundances of peptides from biotin-modified GFP samples purified using SNAP beads conjugated with SA, sdAb and ST respectively. Datapoints represent the detected abundances of different peptides (*: one-way ANOVA test, p ≤ 0.05). f Specificity of purifying biotin-modified GFP with the aforementioned SNAP beads. Datapoints represent the average abundance ratios of GFP peptides to background protein peptides (**: one-way ANOVA test, p ≤ 0.01). g Native intact mass (MS1) spectra of purified EGFP (red) and mEGFP (blue) in complex with the Ab bait. The inset shows the tandem mass (MS2) spectra of EGFP and mEGFP released from the bait-target complexes. h MS1 spectrum (top left) of purified GFP in complex with the sdAb bait (polyclonal), and MS2 spectrum (bottom) showing release of GFP from the mass-selected GFP-sdAb complex (top right). Results in (a) and (d) were determined with fluorescence spectroscopy. Results in (b), (e) and (f) were determined with label-free quantitative proteomics. Data are presented as mean ± SD of independent replicates in this figure. Source data are provided as a Source Data file.