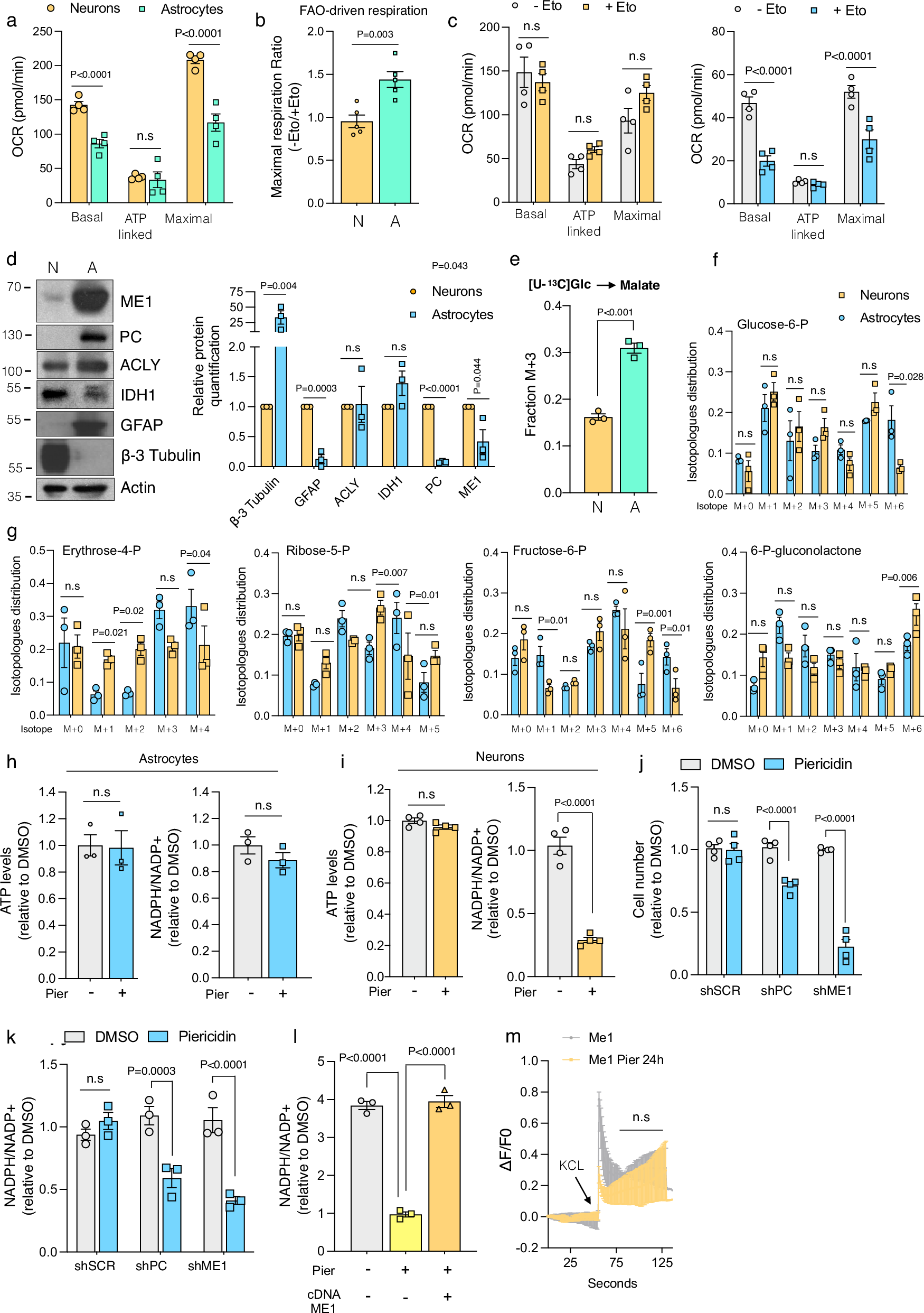
Fig. 5: Distinct responses to mitochondrial complex I inhibition in astrocytes and neurons.

Seahorse Mito Stress Test analysis in neurons and astrocytes using Seahorse XF DMEM assay medium containing glucose, pyruvate and glutamine (a) or palmitate-BSA plus L-carnitine as substrates for respiration (n = 4) (b). FAO-driven respiration in neurons and astrocytes is calculated as the ratio between maximal respiration (FCCP) without etomoxir and with the addition of etomoxir, prior to the assay (n = 5). c Seahorse XF Mito Stress Test assay in neurons (left) and astrocytes (right) that were incubated with etomoxir for 30 mins prior the analysis, revealing distinct dependencies in FAO-driven respiration (n = 4). d Immunoblot and quantification showing expression of the indicated proteins in neurons (N) and astrocytes (A). GFAP was used as a specific marker for astrocytes whereas Beta Tubulin III was used as a marker for neurons. e Labelling of M + 3 malate coming from uniformly labeled 13Cglutamine in neurons (N) and astrocytes (A) (n = 3). f Isotopomer distribution of glucose-6-phosphate in neurons and astrocytes cultured in the presence of 13C glucose for 3 h (n = 3). g Isotopomer distribution of Erythrose 4-phosphate, Ribose-5-phosphate, Fructose-6-phosphate and 6-Phosphogluconolactone in neurons and astrocytes cultured in the presence of 13 C glucose for 3 h (n = 3). ATP levels and NADPH/NADP+ ratio in astrocytes (h) and neurons (i) treated with DMSO or Piericidin (100 nM) for 24 h (n = 3-4). Cell number (j) and NADPH/NADP+ ratio (k) in astrocytes, after ME1 or PC knockdown, that were treated either with DMSO or Piericidin (100 nM) for 96 h (n = 4). l NADPH/NADP+ ratio in neurons overexpressing ME1 and treated with DMSO or Piericidin (100 nM) for 24 h (n = 3). m Calcium response after stimulation with potassium chloride (KCl) in neurons overexpressing ME1 and treated with DMSO or Piericidin (100 nM) for 24 h. Data are presented as means ± SEM. The statistical significance of the differences between groups was determined by paired two-tailed Student’s t test (b, d, e, h and i) and two-way ANOVA (a, c, f, g, j, k, l and m). n.s not significant. Immunoblots shown are representative of >3 independent experiments. N Neurons, A Astrocytes, Pier Piericidin, KCL potassium chloride. Source data are provided as a Source Data file.