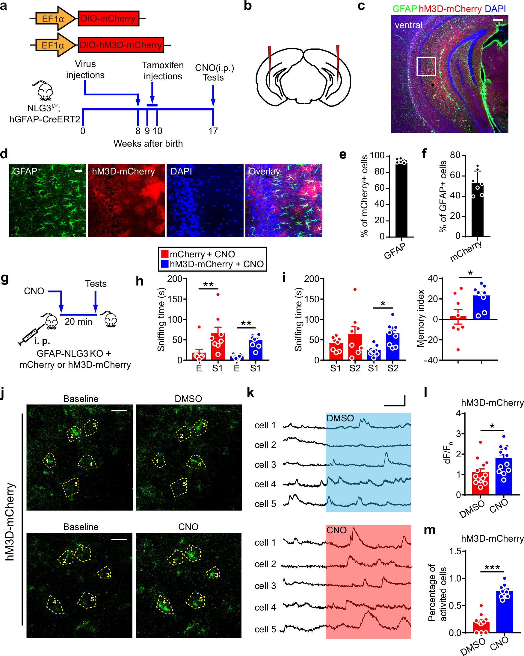
Fig. 4: Enhancing astrocyte activity in ventral hippocampus improves social recognition memory.

a, b AAV hM3D-mCherry virus constructs and injection to ventral hippocampus. c Sample image of viral expression of hM3D-mCherry in ventral hippocampus (repeated 5 times with similar results). Magnified images (d) showing greater >90% hM3D-mCherry expression colocalized with GFAP (e, n = 8 sections, 5 mice) and approximately 50% GFAP+ cells expressing hM3D-mCherry (f, n = 7 sections, 5 mice). g Systemic CNO injection and behavior tests for (h and i). h GFAP-NLG3 KO mice expressing hM3D-mCherry (n = 9 mice, p = 0.004) or mCherry (n = 8 mice, p = 0.001) preferred S1 over E during Stage 2 of three-chamber test. i GFAP-NLG3 KO mice expressing hM3D-mCherry (n = 9 mice, p = 0.010), but not mCherry (n = 8 mice) preferred S2 over S1 during Stage 3 of three-chamber test (p = 0.010 for sniffing time, p = 0.0199 for memory index). j–l Sample images, representative traces and summary data of Ca2+ imaging showing that CNO increased astrocytic GCaMP6f signals in hippocampal slices of hM3D-mCherry virus injected GFAP-NLG3 KO mice (DMSO n = 13 cells, 4 mice; CNO n = 13 cells, 4 mice; p = 0.0113). m Increased activated astrocytes in CNO treated hM3D-mCherry virus injected GFAP-NLG3 KO hippocampal slices compared to DMSO treatment (DMSO n = 10 slices, 4 mice; CNO n = 10 slices, 4 mice; p = 0.0000000384). Data represent means ± SEM; two-tailed t test for (l, m), and right panel of (i); two-way ANOVA with Tukey post hoc multiple comparisons for (h), and left panel of (i); Scale bars: 200 μm in panel (c), 50 μm in panel (d), 10 μm in panel (j). Scale bar: 1 dF/F0/30 s in (k). Source data are provided as a Source Data file.