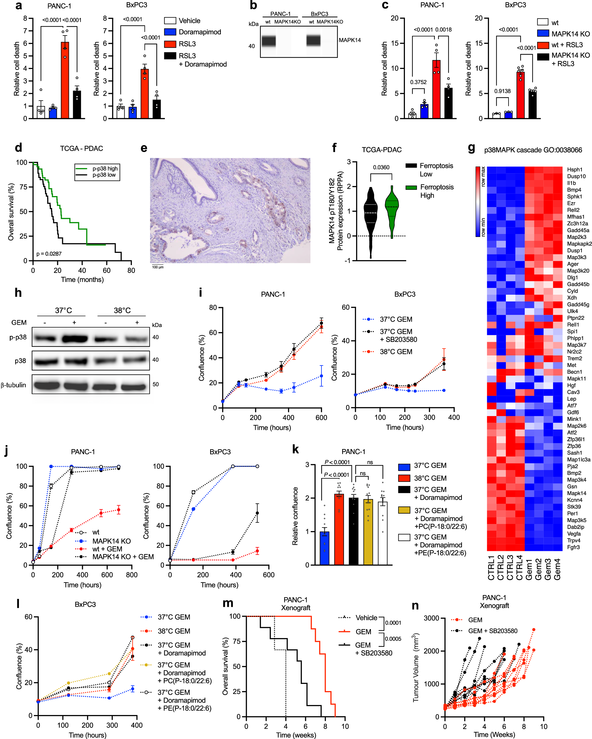
Fig. 4: p38 deactivation confers gemcitabine resistance downstream of temperature-induced adaptations in lipid metabolism.

a Cell death of PANC-1 or BxPC3 cells treated with RSL3 and Doramapimod for 24 h (n = 4 different wells, one representative experiment of 2 independent experiments is shown). One-way ANOVA with Šídák’s multiple comparisons test. b p-p38 expression in wild-type or MAPK14 KO PANC-1 and BxPC3 cells. c Cell death of wild-type or MAPK14 KO PANC-1 (n = 4 different wells, one representative experiment of 2 independent experiments is shown) and BxPC3 (n = 3; n = 6 different wells, respectively) cells treated with vehicle or RSL3 for 24 h. One-way ANOVA with Šídák’s multiple comparisons test. d Overall survival of patients with PDAC with either high (n = 47 patients) or low (n = 48 patients) p-p38 expression. Log-rank (Mantel–Cox) test. e Representative image of IHC staining for p-p38 in human PDAC (f) p38 activation status in patients with PDAC with either high (n = 55 patients, Ferroptosis Low) or low (n = 53 patients, Ferroptosis High) expression of ferroptosis suppressor genes. Unpaired two-sided Student’s t-test. g Expression of p38 MAPK-related genes as measured by RNA-Seq in BxPC3 cells treated for 240 h with vehicle or gemcitabine (n = 4 different wells). h Protein expression of p-p38 and p38 in PANC-1 cells treated with vehicle or GEM, cultured at 37 °C or 38 °C for 10 days. i Time-course confluence of PANC-1 (n = 4 different wells, one representative experiment of 3 independent experiments is shown) or BxPC3 (n = 6; n = 3; n = 6 different wells, respectively, one representative experiment of 3 independent experiments is shown) cells treated with GEM and supplemented with SB203580 or cultured at 38 °C. j Time-course confluence of wild-type or MAPK14 KO PANC-1 (n = 6 different wells, one representative experiment of 2 independent experiments is shown) or BxPC3 (n = 6; n = 12 different wells, respectively, one representative experiment of 2 independent experiments is shown) cells treated with vehicle or GEM. k Relative confluence of PANC-1 cells treated with GEM and supplemented with Doramapimod and ePLs or cultured at 38 °C for 400 h (n = 12 different wells, one representative experiment of 2 independent experiments is shown). One-way ANOVA with Šídák’s multiple comparisons test. l Time-course confluence of BxPC3 cells treated with GEM and supplemented with Doramapimod and ePLs or cultured at 38 °C (n = 6 different wells, one representative experiment of 2 independent experiments is shown). m Survival of PANC-1 xenograft bearing NMRInu/nu mice treated with vehicle (n = 3 mice) or GEM (n = 8 mice), supplemented with the p38 inhibitor SB203580 (n = 9 mice). Log-rank (Mantel–Cox) test. n Tumor volumes of individual PANC-1 xenograft bearing NMRInu/nu mice following treatment with gemcitabine (GEM, n = 10 mice) supplemented with SB203580 (n = 10 mice). Error bars represent s.e.m. from mean. Source data are provided as a Source Data file.