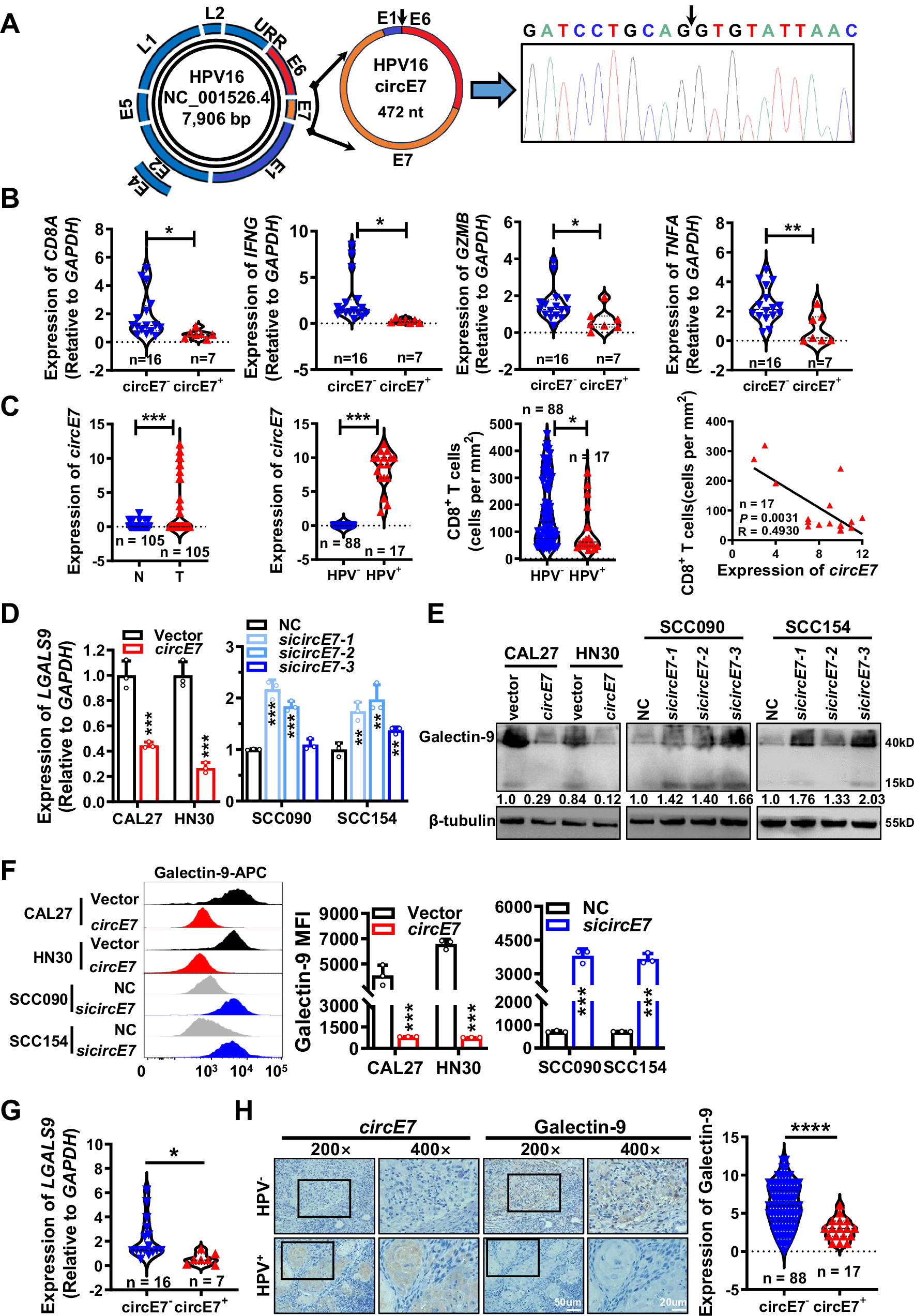
Fig. 1: circE7 is highly expressed in HPV+ HNSCC and negatively correlated with CD8+ T cell function and the expression of immune checkpoint galectin-9.

A By designing primers across the splicing sites and using Sanger sequencing, circE7 was identified as a 472nt circular RNA formed through the reverse splicing of HPV16 E6 tail, E7, and partial E1 sequences. B In the 23 HNSCC tissues used in Supplementary Fig. S1A, RT-qPCR was performed to detect the expression of CD8A, IFNG, GZMB, and TNFA, and their correlation with circE7 expression was analyzed. The expression of CD8A, IFNG, GZMB, and TNFA was significantly lower in circE7+ HNSCC samples compared to that in circE7- samples. (circE7-, n = 16; circE7+, n = 7). C In 105 HNSCC tissues, circE7 expression was detected by in situ hybridization. Expressions of p16, HPV16 E7 protein, and CD8A in infiltrating CD8+ T cells were detected by immunohistochemistry. Among these 105 HNSCC cases, 17 were HPV+ and all of which were HPV16+ with circE7 expression. The expression level of circE7 was inversely correlated with CD8+ T cell infiltration. (HPV-, n = 88; HPV+, n = 17). D–F. circE7 was overexpressed in HPV- HNSCC cell lines CAL27 and HN30, or siRNA targeting circE7 was transfected into HPV16+ HNSCC cell lines SCC090 and SCC154. RT-qPCR was used to detect LGALS9 mRNA (D), western blot (E), and Flow cytometry (F) were used to detect galectin-9 protein expression. F Left panel, flow cytometry analysis; right panel, statistical results. MFI: median fluorescence intensity, mean ± SD of three independent experiments. G RT-qPCR was performed to detect LGALS9 mRNA in the 23 fresh HNSCC tissue samples used in (B). LGALS9 mRNA level was significantly lower in circE7+ HNSCC tissues compared to that in circE7- tissues. (circE7-, n = 16; circE7+, n = 7). H Galectin-9 expression was detected by immunohistochemistry in the 105 HNSCC tissues used in (C), and its correlation with circE7 expression was analyzed. Left panel, representative images; right panel, statistical results. Magnification, ×200, scale bar, 50 μm; Magnification, ×400, scale bar, 20 μm. (circE7-, n = 88; circE7+, n = 17). Correlations were calculated using the parametric two-tailed Pearson correlation test for (C) and unpaired two-tailed Student’s t test for (B, C, D, F, G, H), *p < 0.05, **p < 0.01, ***p < 0.001, and ****p < 0.0001. Each western blots were reproduced three times with similar results (E). Data are presented as mean ± SD. Source data are provided as a Source Data File.