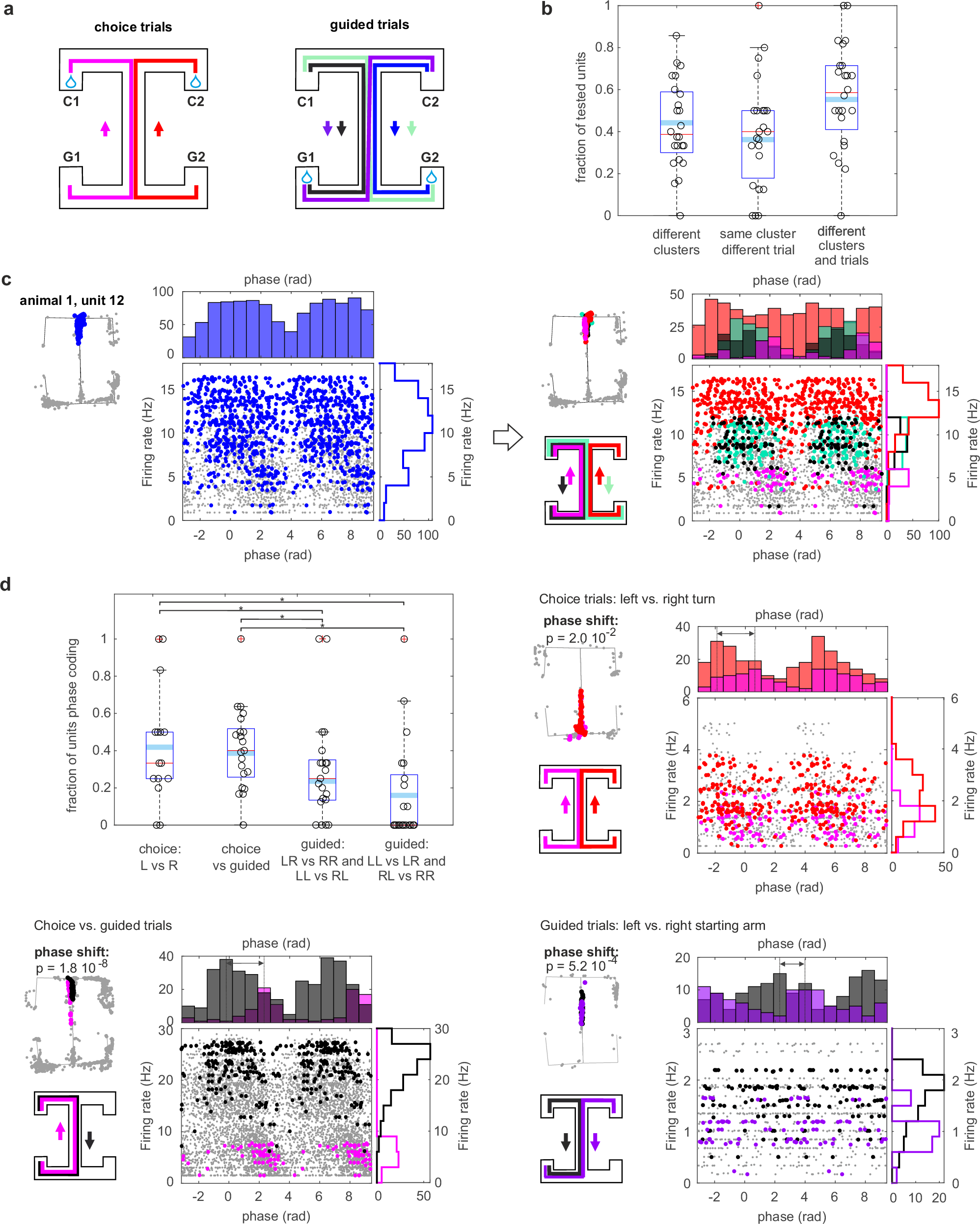
Fig. 5: The firing phase of place cells can encode distinct task-related information within the same place field.

a Trial categories: choice left (magenta), choice right (red), forced left (blue), forced right (black), forced switch right-left (light-yellow) forced switch left-right (dark-yellow); b fraction of units changing phase for different locations irrespective of the trial type, different trial types but same location, different trial type and/or location. See also Supplementary Figs. 8, 9; c joint rate-phase distribution and marginal distributions for spikes fired by a unit in one of its place fields (left) and the same spikes divided by trial type (right, color-coding as (a)). Gray dots are spikes fired out of the two tested place fields; d fraction of units changing phase in left vs. right choice trials; choice vs. forced trials; forced trials with different origin arms; forced trials with same origin arms but different forced turn. Generalized linear mixed-effects model with logit link function: F(4,641) = 10.2, p = 4.9 × 10−8; contrasts (I vs II) F(1,641) = 0.2, p = 0.6; (I vs III) F(1,641) = 5.6, p = 1.8 × 10−2; (I vs IV) F(1,641) = 10.7, p = 1.2 × 10−3; (II vs III) F(1,641) = 9.8, p = 1.8 × 10−3; (II vs IV) F(1,641) = 16.4, p = 5.8 × 10−5; (III vs IV) F(1,641) = 1.9, p = 0.2. * marks significance. See also Supplementary Figs. 10, 11. Displayed also example units changing phase preference for the same place field during different trial types (two-tailed Kruskal–Wallis nonparametric test for angular data, p values reported with no multiple-comparison adjustments). In (b, d), boxplots mark the median (red), the mean weighted by the number of tested units per session (cyan), min and max point (whiskers), outliers (red crosses), and the 25th and 75th percentiles (box edges) computed across animals after Benjamini–Hochberg correction for multiple comparisons (\(\alpha=0.05\)). Data points correspond to distinct recording sessions (four sessions of six rats, sessions where no units met the inclusion criteria were excluded. Sample n = 24, 23, 24 for the first to the third bar of (b); n = 15, 21, 21, 21 for the first to the fourth bar of (d)). Source data are provided as Source Data file.