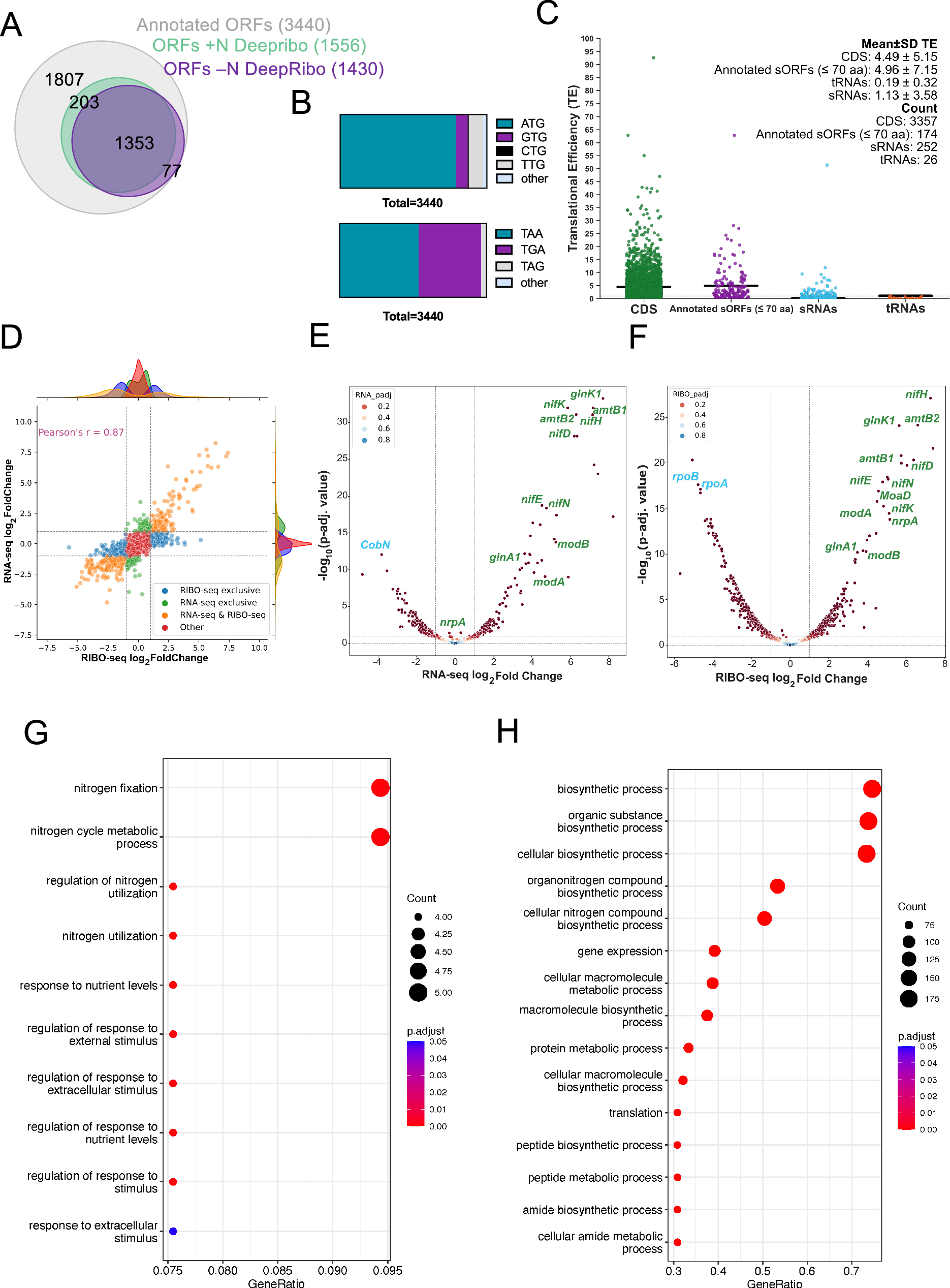
Fig. 3: The global translatome.

A ORFs predicted to be translated by DeepRibo, a tool included in the HRIBO pipeline. To detect translation, we used the following parameters on the Ribo-seq data under +N and -N conditions: TE of ≥ 0.5 and RNA-seq and Ribo-seq RPKM of ≥ 10, when prediction by DeepRibo algorithm was needed, a positive DeepRibo score > 0 was chosen for cutoff criteria. B Start (upper panel) and stop codon (lower panel) distribution of annotated ORFs. C Scatter plot showing global translation efficiencies (TE = Ribo-seq/RNA-seq) computed from M. mazei Ribo-seq replicates under standard growth conditions, for all annotated coding sequences (CDS), annotated sORFs encoding proteins of ≤ 70 amino acids (aa), annotated small RNAs (sRNAs), and tRNAs. The black lines indicate the mean TE for each transcript class. Moreover, Mean ± SD TE and count of each transcript class is shown on the right top corner of plot. D Comparison of global RIBO and mRNA log2 FC values for +N and -N. Dashed lines indicate log2 fold change values of +1 or −1. Hundreds of genes exhibited differential expression (absolute log2 FC ≥ 1 and p-adjust ≤ 0.05) at both the transcriptional and translational levels (orange dots) with Pearson’s correlation coefficient (r = 0.87), whereas others were exclusively detected by either RNA-Seq (green dots) or Ribo-Seq (blue dots). Volcano plots illustrating differential (E) mRNA levels of 185 downregulated genes and 152 upregulated genes and (F) RIBO levels 414 downregulated and 247 upregulated genes in M. mazei for all annotated ORF candidates identified in this study (Supplementary Data 2). The global translatome (G) Up- and (H) down-regulated biological processes in M. mazei under -N. Enrichment Analysis was conducted using the enrichGO function in the clusterProfiler package with the ribosome profiling differential expression data sorted by log2 fold change values as input. GO terms were considered as either up- or down-regulated if p-adjust values were ≤ 0.05. The top 15 non-redundant GO terms were sorted in descending order by the clusterProfiler gene ratio. Source data for C and D are provided as a Source Data file.