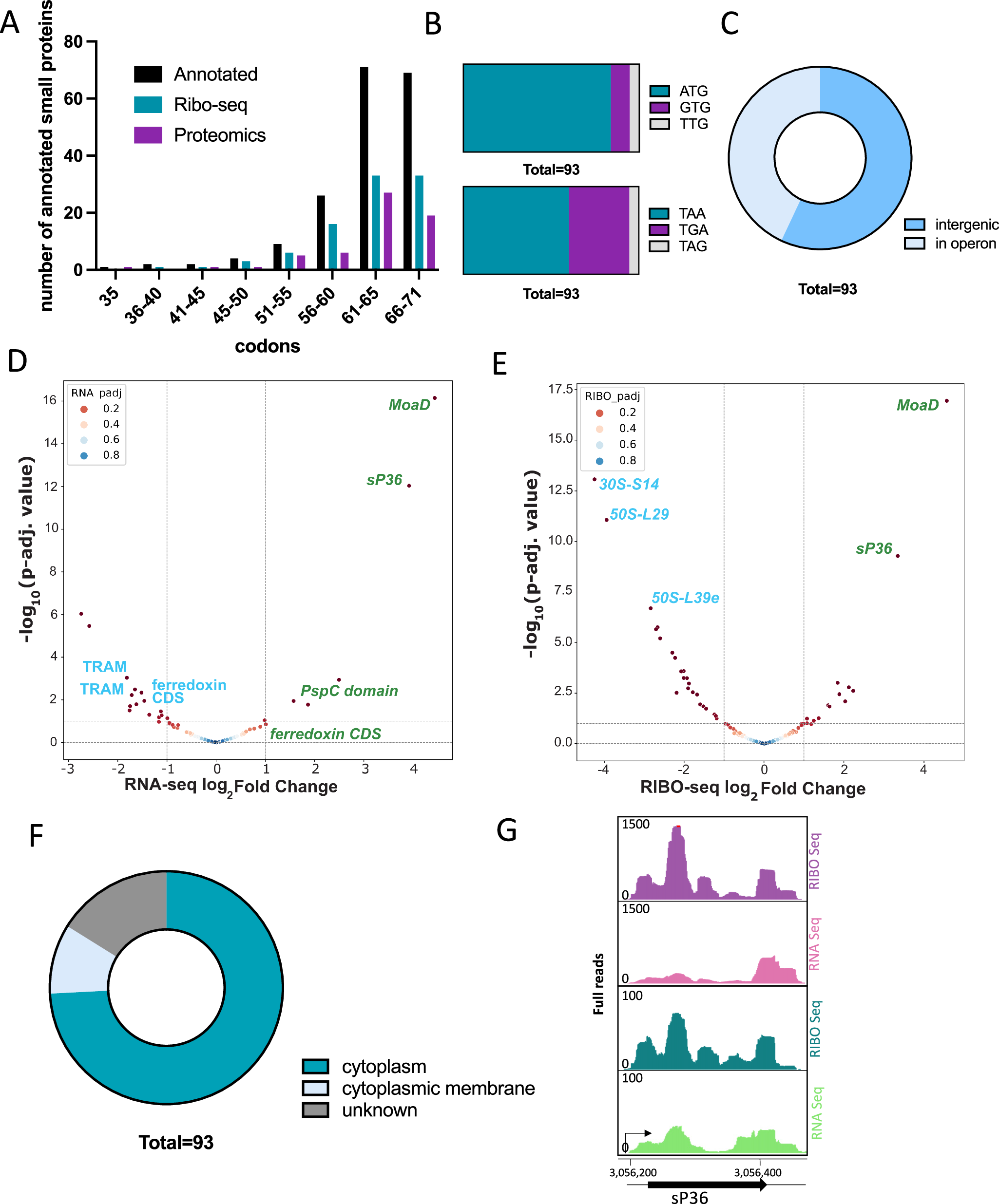
Fig. 4: Annotated small proteins in M. mazei.

A The histogram shows the codon length distribution of all annotated sORFs, the translated annotated sORFs and the aa of small proteins detected by mass spectrometry. B Start (upper panel) and stop codon (lower panel) distribution of annotated ORFs. C Genomic context of the translated annotated sORFs. Volcano plot for regulation of the small annotated sORFs at (D) transcription level of 11 downregulated and 5 upregulated genes and (E) translation level of 22 downregulated and 9 upregulated genes. F Subcellular localization of respective small proteins encoded by translated annotated sORFs. G sP36 as example for differential expression. Green color indicates +N condition, pink is -N condition (pay attention to different scales in y-axes).