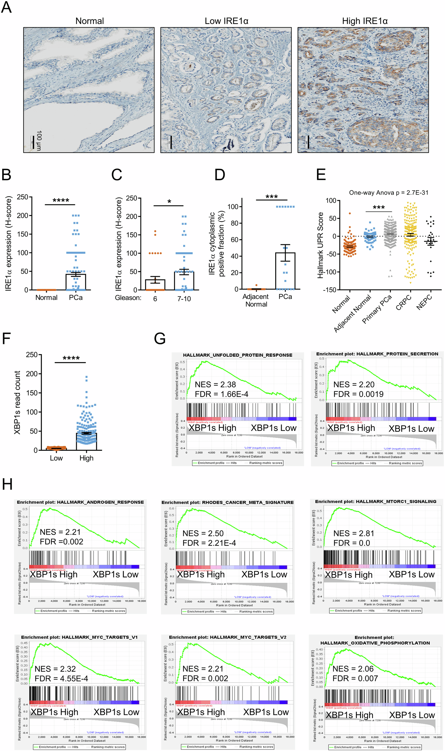
Fig. 1: IRE1α signaling is activated in human PCa.

A IRE1α expression was examined by IHC in normal prostate (n = 22) and PCa samples (n = 117); representative images, including low (n = 66) and high (n = 51) IRE1α expression are shown. Images are presented from Vancouver cohort. B IHC quantification from A. C IRE1α expression scores from B were stratified according to Gleason scores [Gleason 6 (n = 31) and 7–10 (n = 65)] as indicated. Among the 64 grade 7 to 10 tumor samples analyzed, approximately 47% (30 samples) exhibited high IRE1α expression (H-score > 5). D IRE1α IHC analysis results from the Oslo cohort (n = 20) matched to adjacent normal tissue (n = 20). E UPR gene expression is dysregulated in PCa. Hallmark UPR gene expression score in primary (n = 499), castration resistant PCa (CRPC) (n = 183), or neuroendocrine PCa (NEPC) (n = 23) samples compared with normal prostate tissue from the GTEX (n = 119) or tumor adjacent normal TCGA (n = 52) datasets. Data analyzed by One-way Anova. F TCGA PCa samples were split into two groups as low (N = 200) or high (N = 200) based on normalized XBP1s splicing read counts and used in GSEA and immune cell infiltration analyzes. G GSEA plots for Hallmark UPR and protein secretion in the TCGA PCa dataset, where samples were split based on XBP1s read counts. H As in G, but different Hallmarks are interrogated. Mean ± standard error by unpaired two-tailed Mann Whitney t-test is presented for figure (B, C), C (p = 0.0235), E (p = 0.0001), and F; two-tailed paired Wilcoxon signed-rank test was used for D (p = 0.0002). *p < 0.05, ***p < 0.001, ****p < 0.0001.