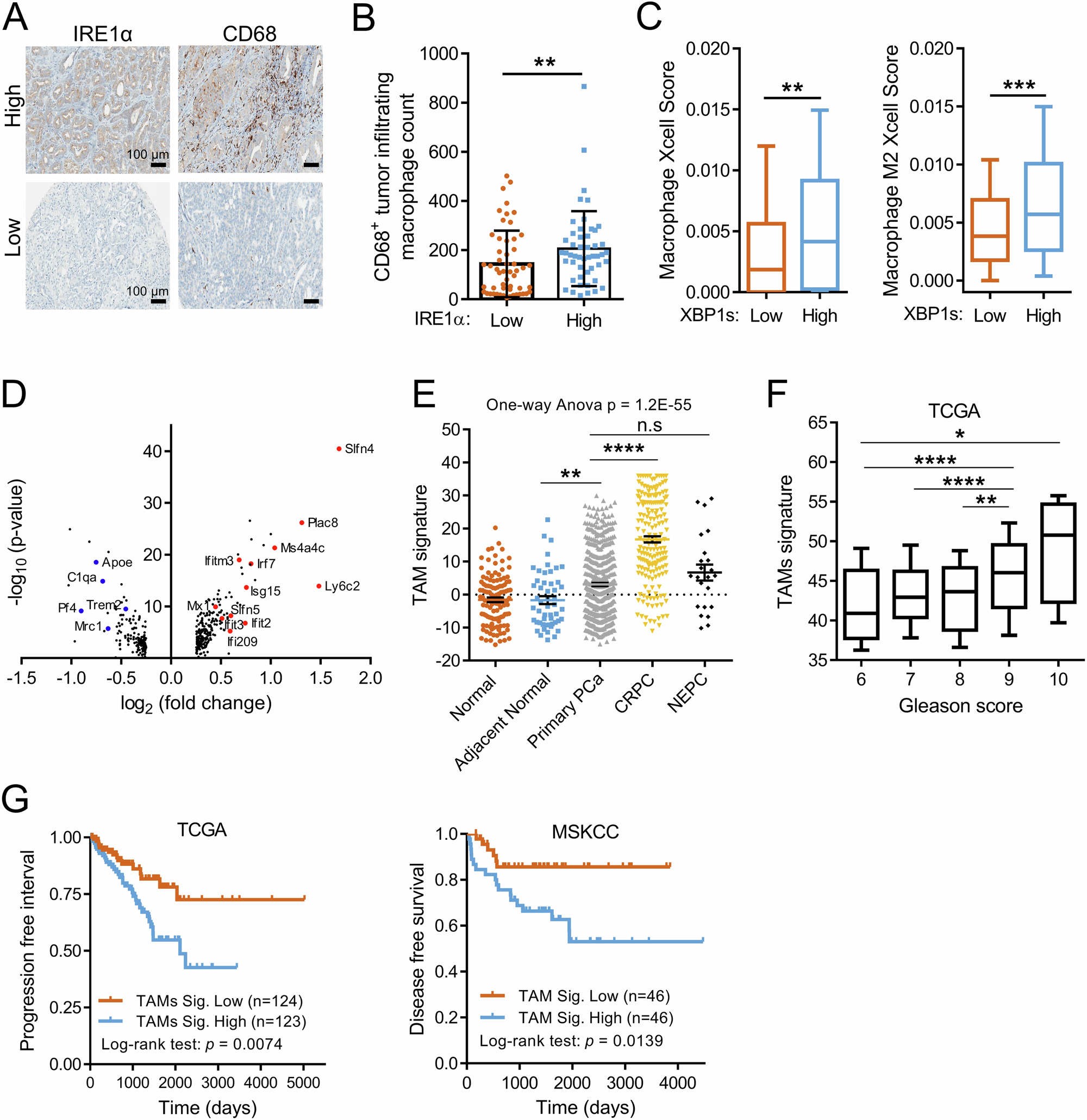
Fig. 8: A TAM gene signature derived from scRNA-seq data is strongly associated with poor prognosis in patients with PCa.

A Representative images are shown for IREα and CD68 IHC staining in human PCa specimens. B Quantification of CD68+ tumor infiltrating macrophages [IRE1α low (n = 54) and high (n = 49)] is presented for human PCa tumor samples. C Xcell macrophage and M2 macrophage infiltration scores of TCGA PCa tumors divided according to XBP1s low (n = 200) and high (n = 200) expression similar to in Fig. 1F. D Volcano plot indicates the up-and down-regulated genes in the main macrophage (TAMs) cluster in the scRNA-seq data that was shown in Fig. 4B–E. E TAM gene signature expression in the indicated PCa patients from the publicly available datasets14. Normal prostate tissue (GTEX): n = 119; Tumor adjacent normal (TCGA): n = 52; Primary PCa (TCGA): n = 499; CRPC: n = 183; NEPC: n = 23. F PCa patients with high Gleason score [Gleason 6 (n = 45), 7 (n = 247), 8 (n = 64), 9 (n = 137), and 10 (n = 4)] exhibit an elevated TAM gene signature score in the TCGA PCa dataset. G Kaplan-Meier plots illustrate a positive correlation between increased expression of the TAM signature (depicted as blue) and significantly shorter progression free survival in the TCGA dataset, and shorter disease-free survival in MSKCC PCa datasets. Mean ± standard error by unpaired two-tailed Mann Whitney t-test is presented for B (p = 0.006), (C) (p = 0.002 for left and p = 0.0003 for right figures), and (E) (Adjacent Normal vs Primary PCa: p = 0.002); one-way Anova is used for figure (F) (source data and exact p values are provided as a Source Data); *p < 0.05, **p < 0.01, ***p < 0.001, ****p < 0.0001. In box-plots, whiskers represent 10–90 percentile and middle lines indicate median of the data. The Wilcoxon rank-sum test implemented in Seurat was used for D.