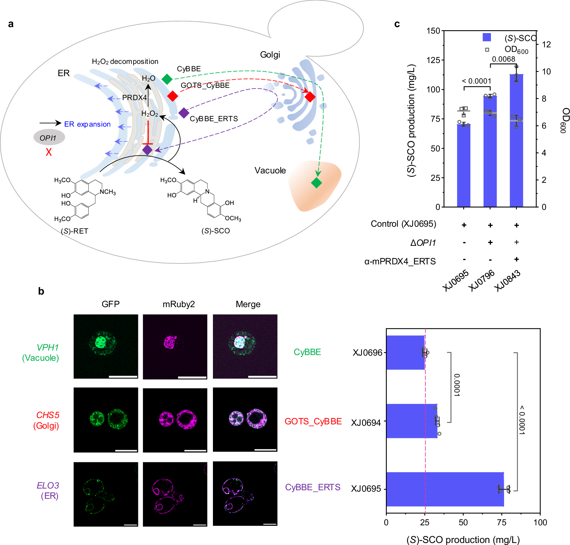
Fig. 4: Fine-tuning BBE to improve (S)-SCO production.

a Schematic illustration of module III regarding fine-tuning BBE to increase (S)-SCO production. Green diamond indicates wild type CyBBE, transporting to vacuole; red diamond indicates Golgi-retained GOTS_CyBBE, retaining in Golgi; purple diamond indicates ER-targeted CyBBE_ERTS, retrograding to ER. b Fluorescence colocalization of CyBBE and its variants, (S)-SCO titers and final OD600 in engineered strains, in which CyBBE was tailored to target various organelles. Scale bar represents 5 µm. c (S)-SCO titers and final OD600 obtained from the engineered strains, in which ER was expanded by OPI1 deletion, and ER-localized mPRDX4 was expressed to alleviate the stress induced by H2O2 production. Significance was calculated using two-tailed t-test. Data are presented as mean ± standard deviations (n = 3 or 4 biologically independent samples). Source data are provided as a Source Data file.