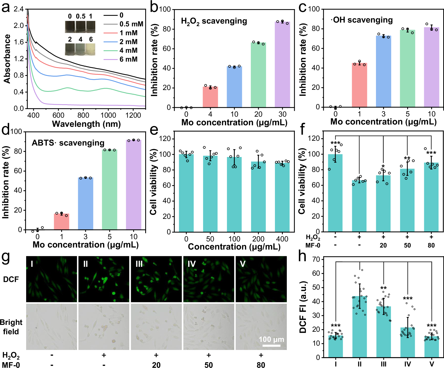
Fig. 4: ROS scavenging capacity of MF-0 in vitro.

a UV-vis-NIR absorption spectra of MF-0 (160 μg of Mo per mL) after incubation with H2O2 at different concentrations for 2 h (inset: corresponding photographs). H2O2 (b), ·OH (c) and ABTS· (d) scavenging activity of MF-0 at different Mo concentrations (n = 3 independent experiments). e Viability of MREpiC cells treated with MF-0 at different concentrations (n = 6 independent experiments). f Viability of MREpiC cells under different treatment conditions (n = 6 independent experiments; *P < 0.1, **P < 0.01, ***P < 0.001, P values: 2.1 × 10–5, 5.7 × 10–2, 2.5 × 10–3 and 1.0 × 10–4). g Fluorescence images of MREpiC cells stained by DCFH-DA (ROS probe) for various treatment groups. Group I: cells treated without H2O2 and MF-0; group II: cells treated with H2O2; group III: cells treated with H2O2 and MF-0 (20 μg/mL); group IV: cells treated with H2O2 and MF-0 (50 μg/mL); group V: cells treated with H2O2 and MF-0 (80 μg/mL). h Quantification analysis of DCF fluorescence intensity for groups I ~ V in (g) (n = 20 cells; **P < 0.01, ***P < 0.001, P values: 3.7 × 10–12, 2.3 × 10–3, 9.4 × 10–11 and 1.4 × 10–12). The concentration unit of MF-0 in (f) and (g) is μg/mL; H2O2 concentrations used in (f) and (g) were 250 and 100 μM, respectively. Data in (b–f) and (h) are presented as means ± SD. Significance was calculated by one-sided Student’s t-test. Source data are provided as a Source Data file.