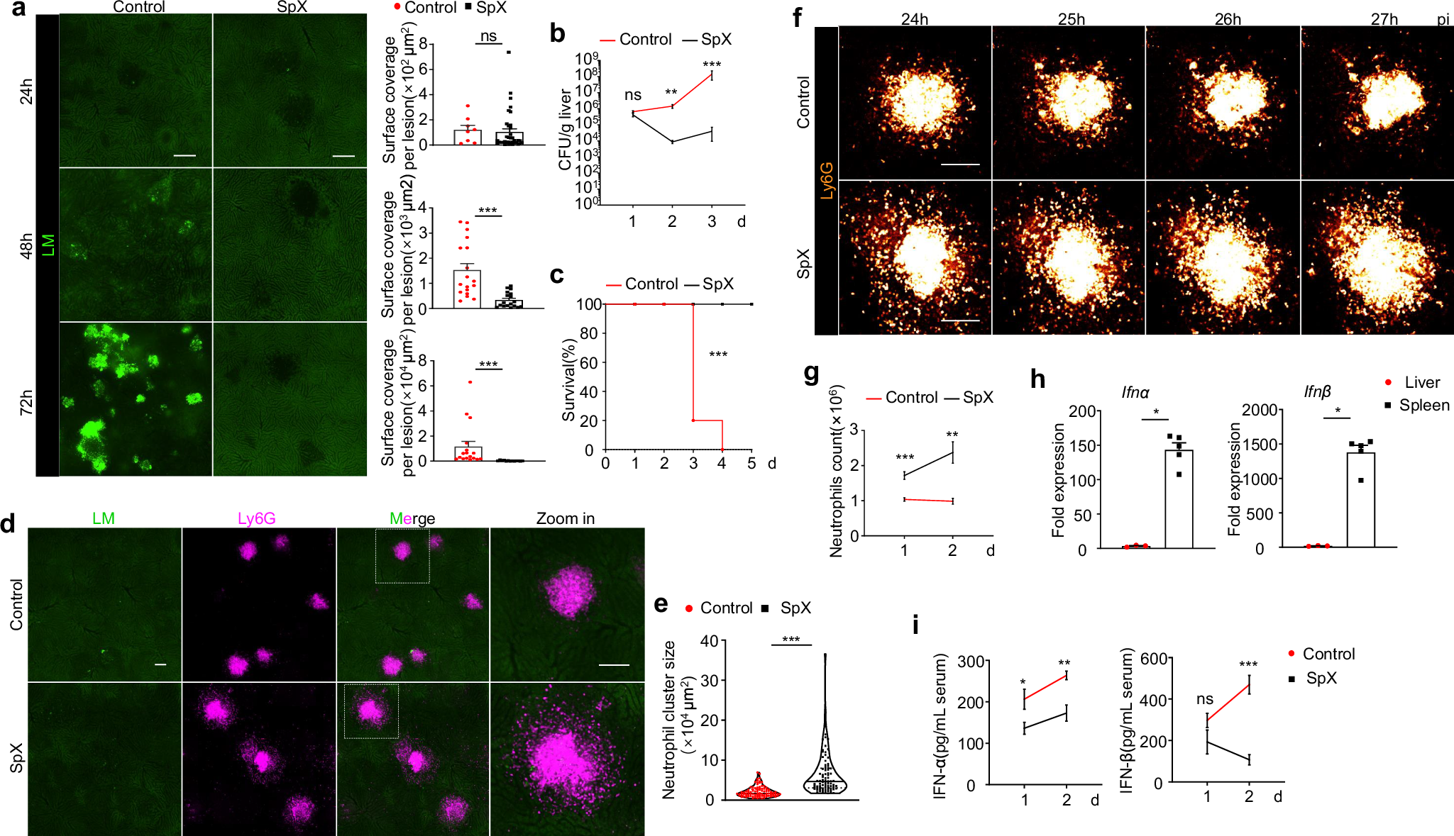
Fig. 3: Increased resistance to LM infection in splenectomized mice is associated with enhanced neutrophil swarming.
From: Inhibition of neutrophil swarming by type I interferon promotes intracellular bacterial evasion

a–c Mice were subjected to sham surgery or underwent SpX. a Representative intravital images depicting the LM load in the liver at 24 h, 48 h (P < 0.0001), and 72 h (P < 0.0001) post-infection with 1 × 106 CFU LM-GFP. Scale bar, 200 μm. b Bacterial load in the liver was assessed at 24 h, 48 h (P = 0.0079), and 72 h (P < 0.0001) post-infection with 1 × 106 CFU LM-GFP. Data from the 24-h group were from ten mice in each group. Data for the 48 h group were from four mice in each group. Data for the 72 h group were from 9 (control) or 12 (SpX) mice. c The survival of mice infected with 1 × 106 CFU LM-GFP is shown. Data were from five mice in each group. (P < 0.0001). d–g Mice were subjected to sham surgery or underwent SpX. d Representative intravital images showing neutrophil clusters in the liver 24 h post-infection with 1 × 106 CFU LM-GFP. Scale bar, 100 μm. e Quantification of the size of neutrophil clusters, with each dot representing an infection focus. Data were from 3 to 5 mice in each group. (P < 0.0001). f Dynamic intravital images showing neutrophil swarming in the liver 24 h post-infection with 1 × 106 CFU LM-GFP. Scale bar, 100 μm. g Quantification of the number of neutrophils in the liver 24 h (P = 0.0004) and 48 h (P = 0.0023) post-infection with 1 × 106 CFU LM-GFP. Data were from five mice in each group. h Normalized mRNA levels of Ifn-α (P = 0.0357) and Ifn-β (P = 0.0357) in the liver and spleen at 24 h post-infection with 1 × 106 CFU LM-GFP. Data were from 3 to 5 mice in each group. i Quantification of serum levels of IFN-α (P = 0.0369; P = 0.0031) and IFN-β (P = 0.0001) at 24 h and 48 h post-infection with 1 × 106 CFU LM-GFP. Data were from five mice in each group. Data are represented as mean ± SEM. *P < 0.05; **P < 0.01; ***P < 0.001; ns no significance.