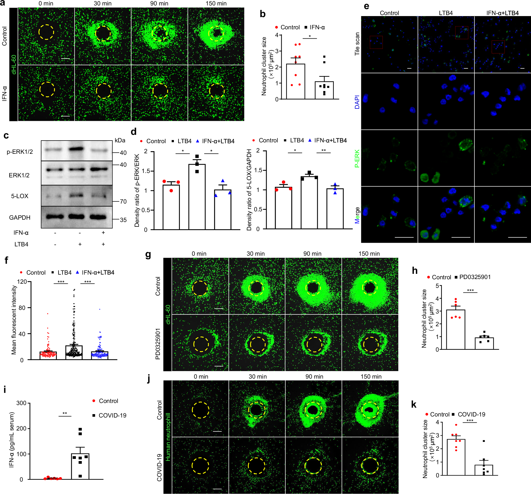
Fig. 7: IFN-I inhibits human neutrophil swarming by deactivating the ERK pathway.
From: Inhibition of neutrophil swarming by type I interferon promotes intracellular bacterial evasion

a Bacteria AGAR pellet imaging was conducted to compare the swarming of dHL-60 cells with and without IFN-α (100 ng/mL) treatment. Scale bar, 200 μm. b Quantification of neutrophil cluster size at 150 min post-imaging, with each dot representing a neutrophil cluster. The experiment was repeated twice and statistically analyzed. (P = 0.0354). c, d dHL-60 cells were treated with IFN-α and LTB4. Immunoblot analysis of p-ERK (P = 0.0259; P = 0.0102) and 5-LOX (P = 0.0396; P = 0.0236) in dHL-60 cells was conducted. The experiment was repeated three times and statistically analyzed. e, f Representative immunofluorescent images (e) and statistics (f) of p-ERK in dHL-60 cells with indicated treatment are shown. Each dot represents one cell. The experiment was repeated twice and statistically analyzed. Scale bar, 20 μm. (P < 0.0001; P < 0.0001). g Bacteria AGAR pellet imaging was conducted to compare dHL-60 neutrophil swarming between samples with and without PD0325901 (5 μg/mL) treatment. Scale bar, 200 μm. h Quantification of neutrophil cluster size at 150 min post-imaging, with each dot representing a neutrophil cluster. The experiment was repeated twice and statistically analyzed. (P < 0.0001). i Quantification of serum levels of IFN-α in healthy controls and COVID-19 patients, with each dot representing one person. The experiment was repeated twice and statistically analyzed. (P = 0.0012). j Bacterial agar pellet imaging was performed to compare the swarming behavior of human peripheral blood neutrophils between healthy controls and COVID-19 patients. Scale bar, 200 μm. k Quantification of neutrophil cluster size at 150 min post-imaging, with each dot representing one person. The experiment was repeated four times and statistically analyzed. (P = 0.0005). Data are represented as mean ± SEM. *P < 0.05; **P < 0.01; ***P < 0.001.