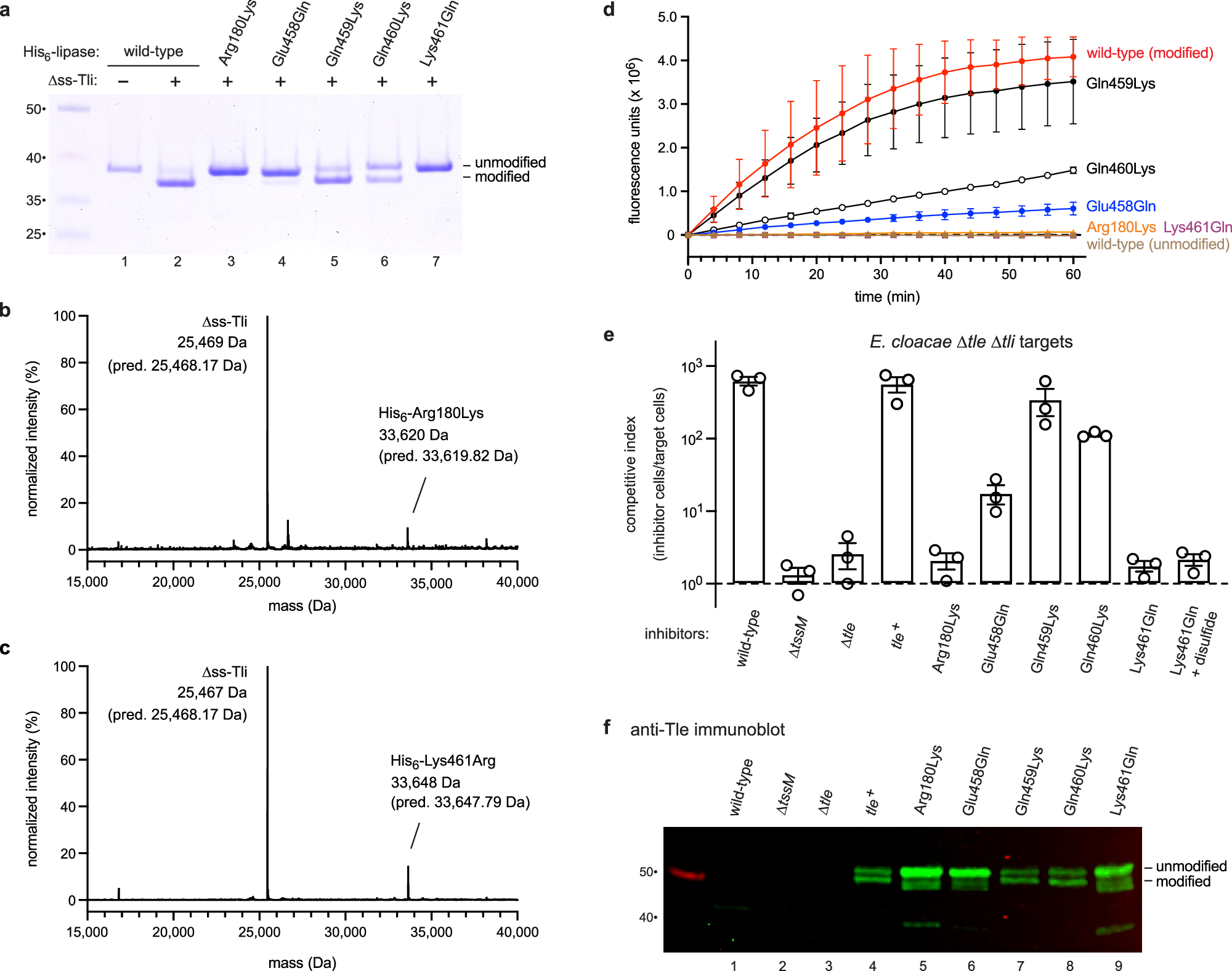
Fig. 3: AGE crosslinking is required for phospholipase activity.

a The indicated His6-lipase domain variants were produced with (or without) ∆ss-Tli, then purified by Ni2+-affinity chromatography under denaturing conditions for SDS-PAGE analysis. Molecular mass markers (kDa) are on the left. b Deconvoluted mass spectrum of the His6-lipase(Arg180Lys)•∆ss-Tli complex. c Deconvoluted mass spectrum of the His6-lipase(Lys461Gln)•∆ss-Tli complex. d In vitro phospholipase A1 activity assays of the purified domains from panel a. Phospholipase activity data are presented as mean values ± standard deviation for three independent experiments. e Competition co-cultures. E. cloacae inhibitor strains were co-cultured with ∆tle-tli target bacteria and viable cells enumerated as described in Methods. Competitive indices are averages ± standard error for three independent experiments. f Urea-soluble cell lysates were prepared from the inhibitor strains in panel e and subjected to immunoblot analysis with polyclonal antibodies to Tle. Molecular mass markers (kDa) are on the left. This experiment was performed independently three times with similar results. Source data are provided as a Source Data file.