Fig. 3: Cell density tunes the velocity of signal propagation in a synNotch-based spatial propagation circuit.
From: Control of spatio-temporal patterning via cell growth in a multicellular synthetic gene circuit

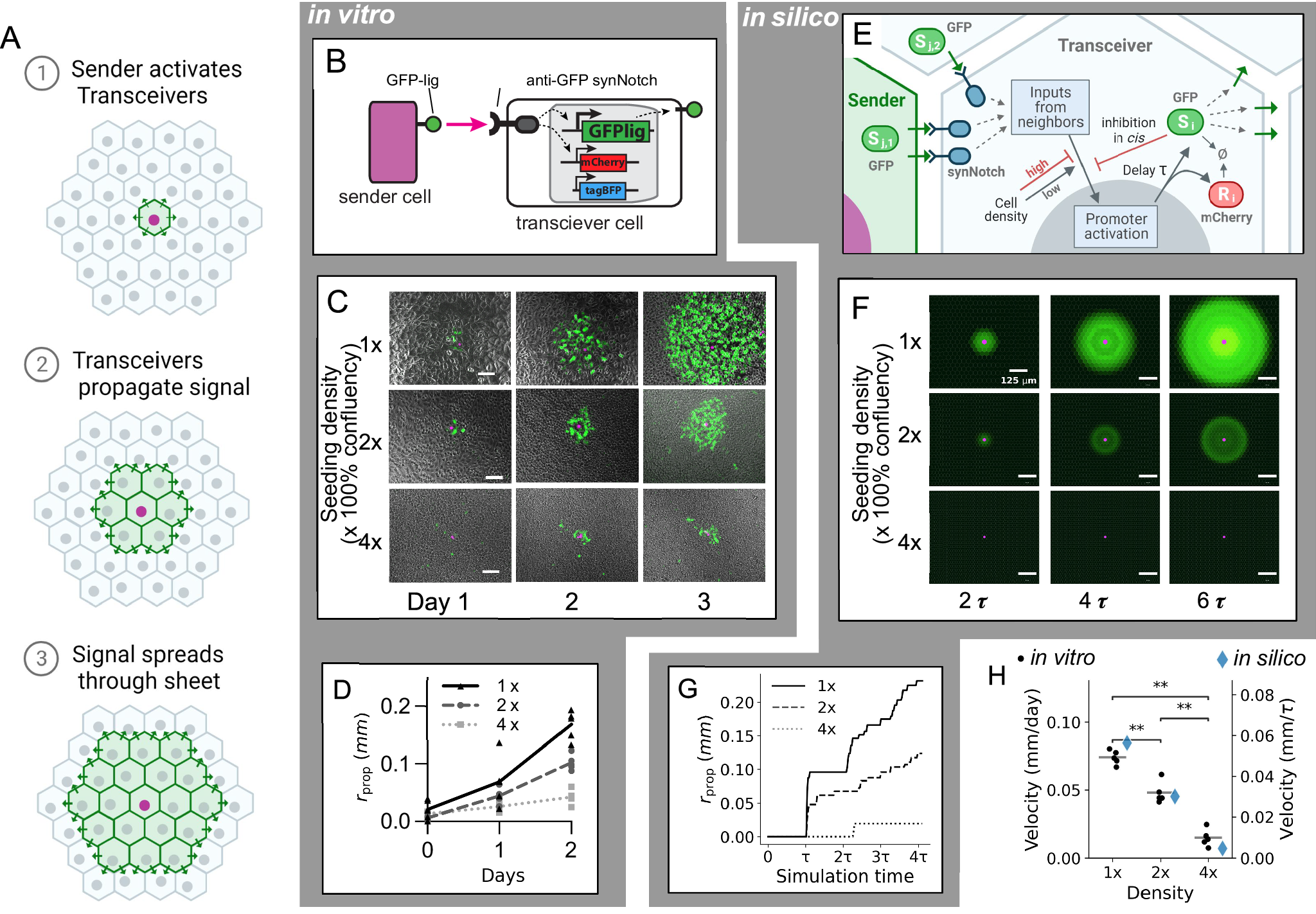
A Schematic of signaling wave propagation (green) in a monolayer of transceiver cells (gray) initiated by a sender cell (purple nucleus). B–D The in vitro Transceiver circuit propagation. B Membrane-bound GFP-ligand in Senders binds synNotch in Transceiver cells, cleaving synNotch, freeing the intracellular domain to translocate to the nucleus and activate its target genes: a GFP-ligand cassette, and an mCherry reporter cassette. Receiver cells also constitutively express a tagBFP marker. C Signal propagation over time. Micrograph images of propagation assays in vitro centered around a representative sender cell (purple) at the indicated time points and at the indicated initial density (1x is 1250 cells/mm2). Bright field (grayscale) is overlaid with GFP signal (green) and nuclear infrared fluorescent marker expressed in sender cells (purple). Scale bar 100 μm. See Supplementary Movies 1–3 for time-lapses. D Graph of propagation radius rprop over time for three cell densities (n = 5 foci). E–G A computational model of Transceiver signaling. E Schematic of the model. A sender cell (left) presents GFP ligand s (green ellipsoid and triangles) to a Transceiver cell (center, “i”). Ligand from cell i’s neighbors (“j”) activates SynNotch receptors (blue). Activated SynNotch stimulates production of ligand and a reporter r (red ellipsoid) after a time delay τ. The production rate depends on cell density. The ligand s also inhibits its production (“cis-inhibition”). Ø indicates degradation. F In silico simulation of transceiver signaling, where green is GFP ligand, purple is a sender cell at the indicated times and cell densities of 1x, 2x, and 4x (without cell growth). Scale bar 125 μm. See Supplementary Movie 4 for time-lapse. G Propagation velocity (rprop) in silico for densities of 1x, 2x, and 4x. H Strip plot of propagation velocity in vitro (black dots; horizontal line indicates mean) and in silico (blue diamonds) at indicated cell densities. n = 5 foci. **p < 0.01 (p = 7.937e−03 for all pairwise comparisons), two-sided Mann–Whitney–Wilcoxon test. All experiments were repeated at least 3 times with similar results. Source data are provided as a Source Data file.