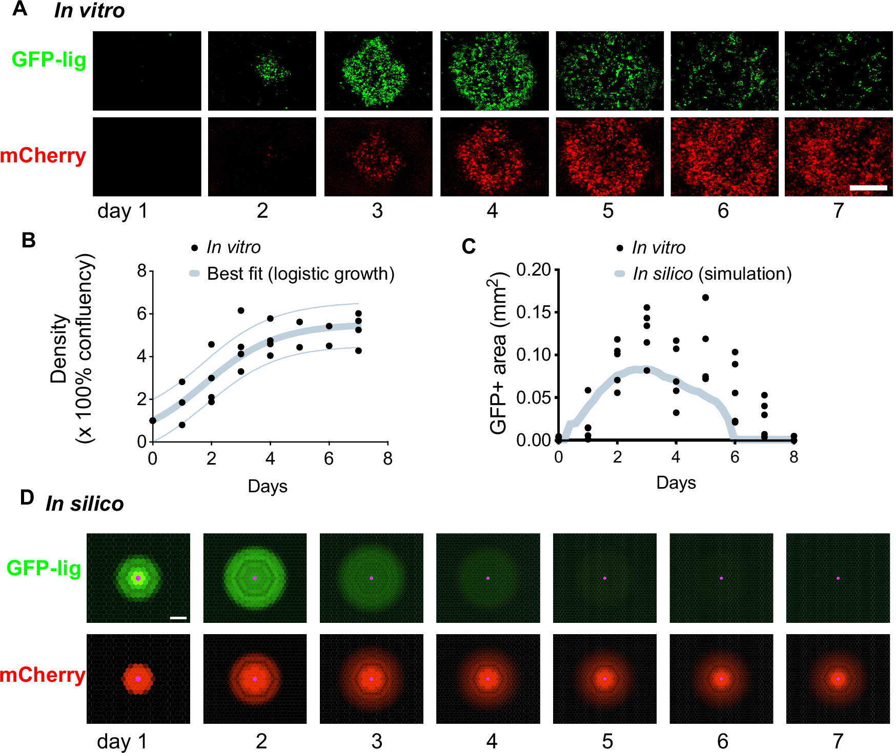
Fig. 4: Cell population growth over time leads to self-limiting activation of the synNotch-based spatial propagation circuit.
From: Control of spatio-temporal patterning via cell growth in a multicellular synthetic gene circuit

A Propagation and attenuation of signal over a 7-day time-course. Fluorescence micrographs of an isolated propagation focus from a 1:100 sender:transceiver co-culture plated at a density of 1250 cells/mm2 (1x) at the indicated time point (days). GFP-lig (PDGFR-GFP) produced by senders and activated transceivers is shown in green, and mCherry (reporter for synNotch activation in transceivers, see schematic in Fig. 3B) is shown in red. Scale bar 100 μm. See Supplementary Movies 5 and 6 for time-lapse movies. B Cell density measured over time. Black dots indicate cell density of sender-transceiver co-cultures (n = 2–4 technical replicates, mean ± s.d.), measured by automated cell counting. The thick light blue line shows the best-fit logistic growth curve (thinner blue lines: 80% CI). C Quantification of the signaling area over time for in vitro and simulated Transceivers (black circles and blue curve, respectively). In vitro co-culture (1:100 ratio) was performed as in (A); n = 2–4 technical replicates, mean ± s.d. In silico simulation with growth was performed with one Sender on an 80 × 80 Transceiver lattice with an initial density of 1x, using the best-fit logistic growth curve from (B). D Renderings of GFP and mCherry levels in the Transceiver simulation at daily time-points. The mCherry reporter (second row, red), given a 10x slower degradation rate, persists for many days after attenuation, similarly to the in vitro time-course (A). See Supplementary Movie 7 for time-lapse. All experiments were repeated at least 3 times with similar results. Source data are provided as a Source Data file.