Fig. 7: ZIKV uORFs are involved in neural cell infection.
From: Zika viruses encode 5′ upstream open reading frames affecting infection of human brain cells

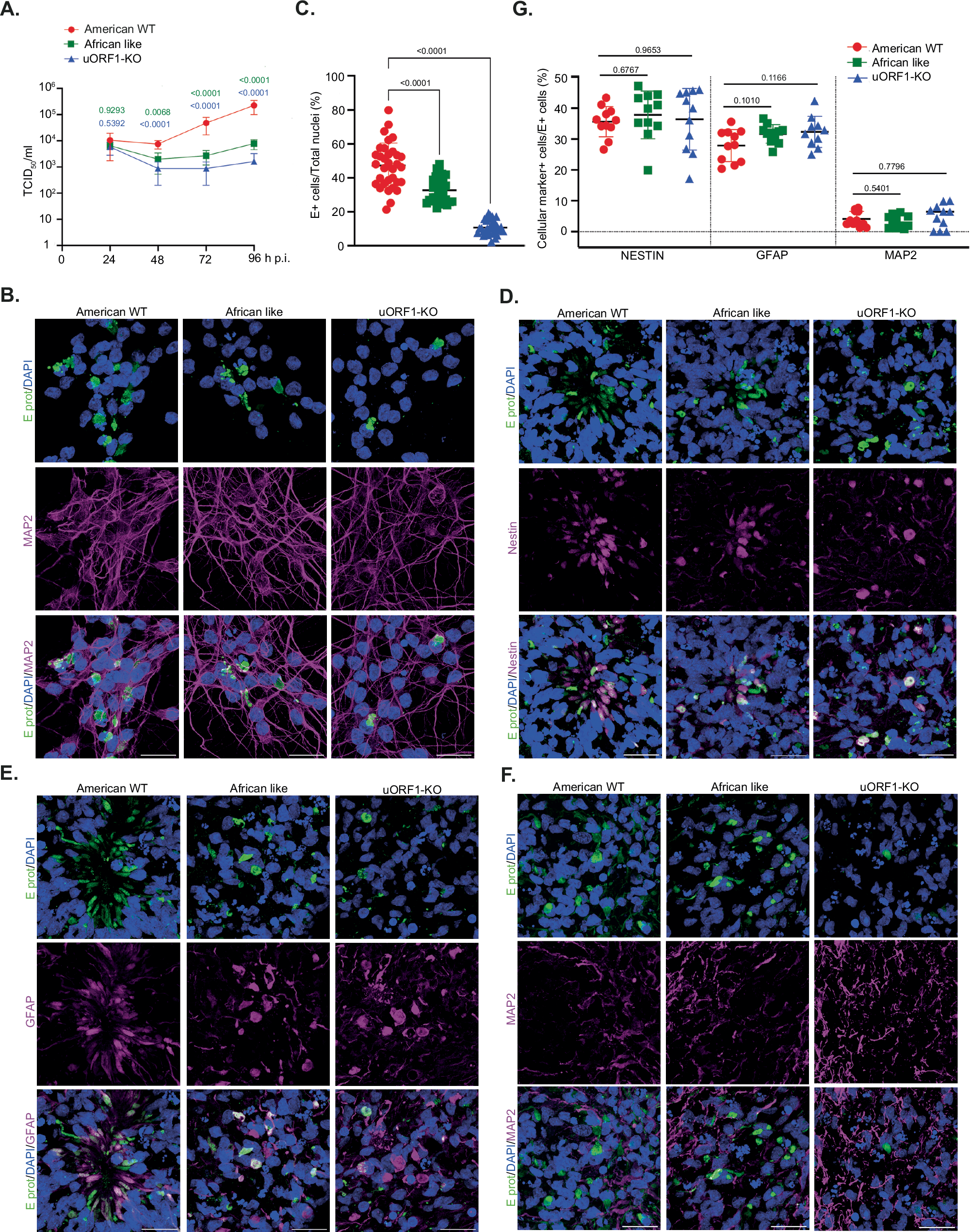
A Time-course of i3Neurons infected with ZIKV (MOI 10) for 96 h. TCID50 were performed with serial dilutions of the supernatant to measure virion release. Values show the mean averages of the titration from five biological replicates. Error bars represent standard errors. Statistical analysis was repeated measures two-way ANOVA on the log-transformed data. All p values are from comparisons of the mutant virus with the American WT at that specific time point. B Representative confocal images of i3Neurons infected with the American WT, the African-like and the uORF1-KO viruses (MOI:10) for 96 h. Cells were stained with antibodies against the viral E protein (green) and the mature neuron marker MAP2 (magenta). Nuclei were counter-stained with DAPI (blue). Images represent the maximum projection of a Z-stack. Scale bars, 25 μm. C Percentage of E+ cells in relation to total number of nuclei in ALI-COs infected with the American WT, the African-like and the uORF1-KO viruses (MOI:5) for 7 days. Thirty-three images per virus type at 20× resolution (~400–500 nuclei/image) were quantified for E-positive staining. Error bars represent standard errors. Statistical analysis was one-way ANOVA with Gaussian distribution and did not assume equal variance for the two populations being compared. All p values are from comparisons of the mutant virus with the American WT. Representative confocal images of infected ALI-COs, showing immunoreactivity for the viral E protein (green) and for different cellular markers (in magenta): nestin (D), GFAP (E) and MAP2 (F). Nuclei were counter-stained with DAPI (blue). Images represent the maximum projection of a Z-stack. Scale bars, 25 μm. G Percentage of E+ cells that are positive for nestin, GFAP and MAP2. Eleven images per virus type at 20× resolution (~400–500 nuclei/image) were quantified. Statistical analysis was performed as in (C). Four ALI-CO slices derived from two independent cerebral organoids were analysed for (C) and (G). The number of fluorescent cells corresponding to each staining was measured with ImageJ software by splitting the different channels.