Fig. 2: Vap33 inverts its topology on the plasma membrane, and exposes the MSP domain into extracellular space.
From: Secretion of endoplasmic reticulum protein VAPB/ALS8 requires topological inversion

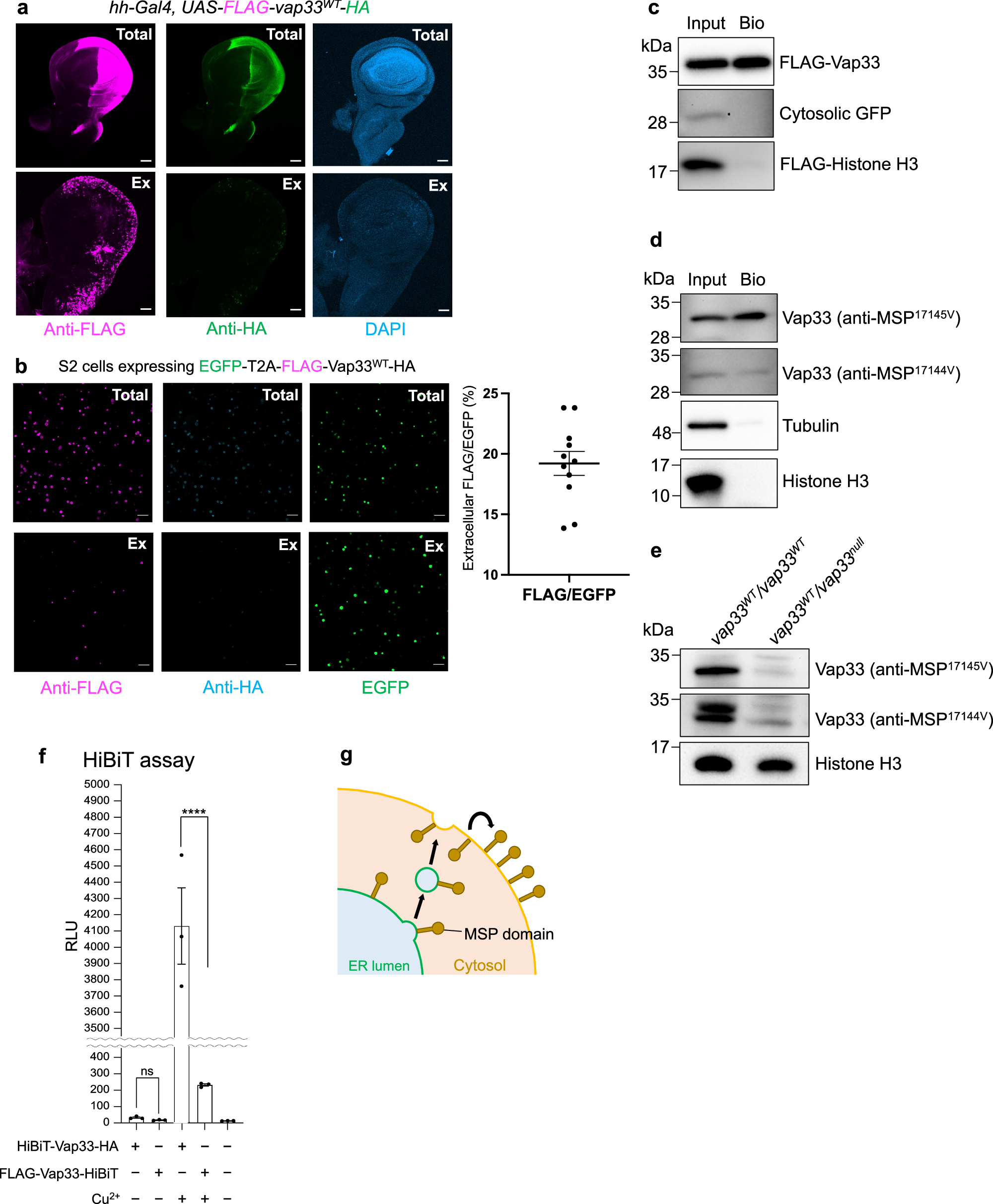
a Drosophila wing disc expressing FLAG-Vap33WT-HA driven by hh-Gal4. The results were reproduced in three biologically independent experiments. Scale bars are 40 μm. Total: total staining. Ex: extracellular staining. Magenta, green, and blue represent FLAG, HA, and DAPI, respectively. b S2 cells expressing EGFP-T2A-FLAG-Vap33WT-HA. The results were reproduced in three biologically independent experiments. Scale bars are 50 μm. Total: total staining. Ex: extracellular staining. Magenta, blue, and green represent FLAG, HA, and fluorescence from EGFP protein, respectively. Magenta represents extracellular FLAG signal. c, d The results of cell-surface biotinylation assay. Western blotting analysis shows the biotinylated fraction (Bio) and whole cell lysate (Input) of S2 cells expressing FLAG-Vap33-HA, cytosolic GFP, and FLAG-Histone H3 (c), and untransfected cells (d). The results were reproduced in two biologically independent experiments. In the latter case, two different monoclonal antibodies generated for this study were used (see panel e). In c, 10.6% of the total FLAG-Vap33-HA is likely to expose its MSP domain at the cell surface. In d, based on the band intensities, 4.5% (anti-MSP17144V antibody) or 20.2% (anti-MSP17145V antibody) of the total FLAG-Vap33-HA is likely to expose its MSP domain at the cell surface. See Methods section for details. See Methods section for details. Antibodies to FLAG detect bands around 35 kDa and 17 kDa, which correspond to the molecular weight of full-length FLAG-Vap33 and FLAG-Histone H3, respectively. Antibodies to MSP, GFP, Tubulin, and Histone H3 detect bands around 30 kDa, 28 kDa, 50 kDa, and 15 kDa, respectively. e Validation of anti-MSP17145V and anti-MSP17144V antibodies. Lysate of wild-type and vap33WT/vap33null mutant flies were subjected to Western blotting. The results were reproduced in two biologically independent experiments. f HiBiT assay in S2 cells expressing HiBiT-Vap33-HA or FLAG-Vap33-HiBiT. Statistical analysis was performed by the ordinary one-way ANOVA with Dunnett’s multiple comparison test (****P < 0.0001, ns: not significant). Error bars represent the standard error of the mean (SEM) of three biologically independent experiments (n = 3). g Schematic representation of Vap33 topology inversion. Source data are provided as a Source Data file.