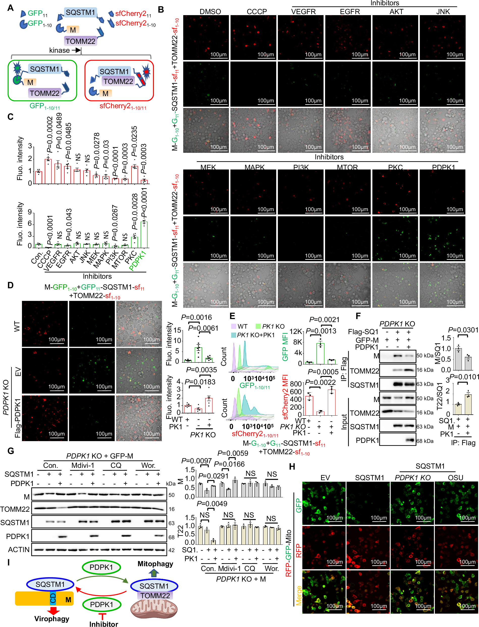
Fig. 2: PDPK1 attenuates M degradation by redirecting SQSTM1 to mitochondria.

A Schematic diagram of dual split-fluorescence for observing dynamic interactions between SQSTM1 fused with GFP11 and sfCherry211 and M fused with GFP1-10 or TOMM22 fused with sfCherry21-10. B Dual split-florescence of the indicated interactions between SQSTM1 and M (GFP1-10) or TOMM22 (sfCherry21-10) in the presence of the indicated drugs. DMSO treatment was a control. C Quantification of dual split-florescence of the indicated interactions from (B). n = 5 images analyzed for each condition. D, E Confocal analysis and flow cytometry analysis (presented as fluorescence intensity and mean fluorescence intensity (MFI), respectively) of dual split-florescence of the interactions between M-GFP1-10 or TOMM22-sf1-10 and GFP11-SQSTM1-sf11 in HEK293T or PDPK1-KO cells transfected with empty vector (EV) or Flag-PDPK1. n = 6 images analyzed for each condition in (D) and n = 3 biological replicates in (E). F Immunoblotting and anti-Flag immunoprecipitation of the lysates of PDPK1-KO HEK293T cells cotransefected with Flag-SQSTM1 and GFP-M, along with or without Myc-PDPK1 (n = 3 biological replicates). G Immunoblot analysis of the lysates of PDPK1-KO HEK293T cells transfected with the indicated vectors in the presence or absence of Mdivi-1, CQ or wortmannin (Wor.) (n = 3 biological replicates). H Confocal analysis of RFP-GFP-Mito upon SQSTM1 expression in presence or absence of knocking out of PDPK1 (PDPK1 KO) or OSU-03012 (OSU) treatment. Empty vector (EV) was a vector control. I Schematic diagram of PDPK1 inhibiting the degradation of M. Created in BioRender. Hu, B. (2024) BioRender.com/m50x133. Statistical analysis was performed using unpaired two-tailed Student’s t-tests, mean ± SEMs, *P < 0.05, **P < 0.01, ***P < 0.001, ****P < 0.0001. NS = P not significant. Source data are provided as a Source Data file.