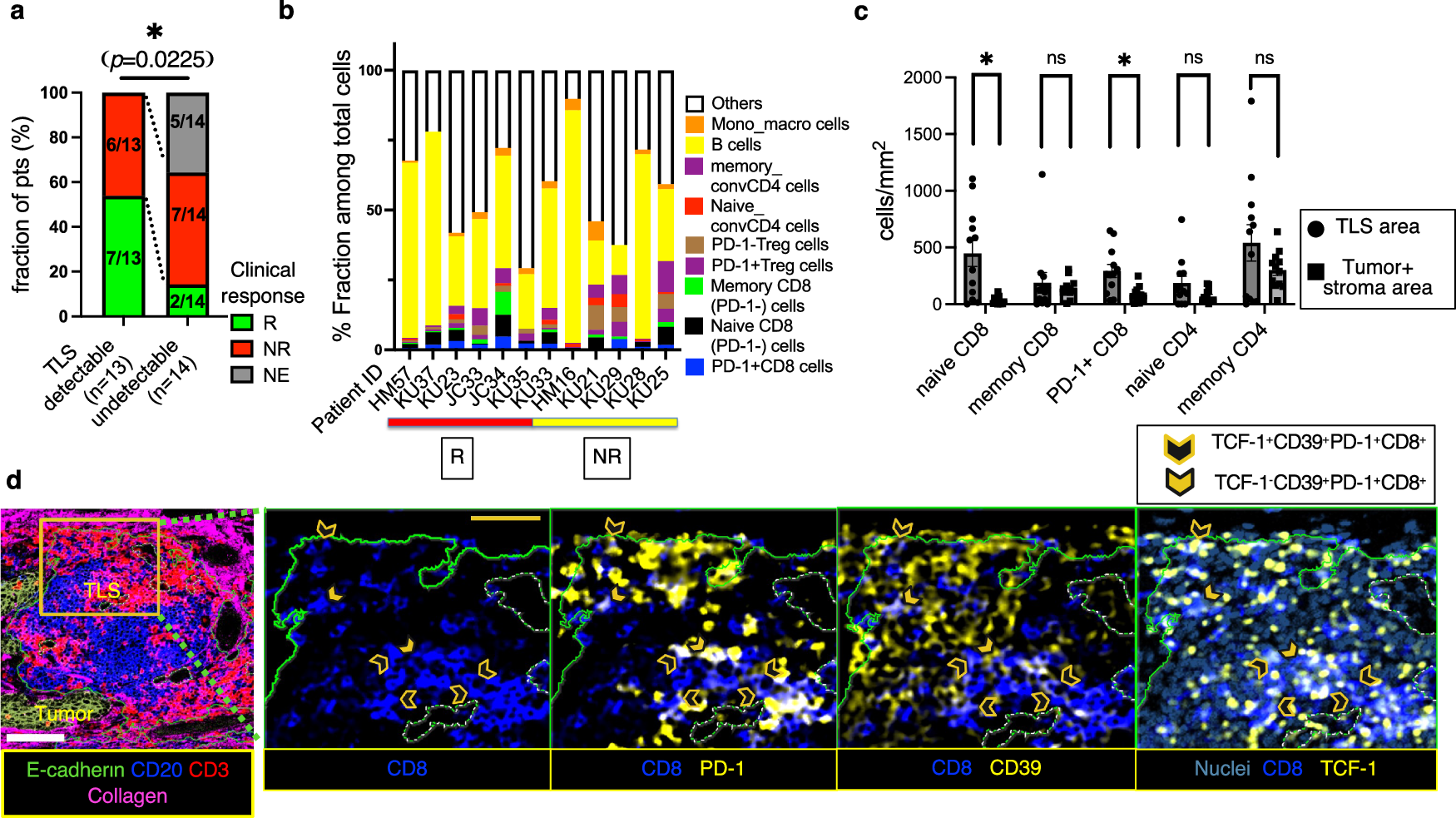
Fig. 5: The CD8⁺ T cell composition within TLSs associated with ICB effect is distinct from that in conventional tumor regions.

a Rate (%) of clinical response for TLS-detectable (n = 13 patients) vs. TLS-undetectable tumors (n = 14 patients); two-sided Fisher’s exact test (P = 0.0225). b Fractions (%) of annotated immune cells residing in TLSs per each of 12 ROIs harboring TLSs. c Comparison of the density (cells/mm²) of each immune cell between TLSs (circles) and the tumor and stroma areas (squares) (n = 12); two-sided Wilcoxon matched-pairs signed test (each n = 12, naive CD8: P = 0.001, memory CD8: P = 0.569, naive CD4: P = 0.1099, memory CD4: P = 0.3804, PD-1+ CD8: P = 0.0024). d The representative full TLS IMC image pseudo-colored: E-cadherin (green), CD20 (blue), CD3 (red), and Collagen (pink). The magnified images show CD39⁺ Tpex cells (open arrowheads: TCF1⁺CD39⁺PD-1⁺CD8⁺ T cells) and CD39⁺ dTex cells (solid arrowheads: TCF1⁻CD39⁺PD-1⁺CD8⁺ T cells), pseudo-colored: Nuclei (dark blue), CD8 (blue), CD39, PD-1, TCF-1 (yellow). White scale bar = 100 μm, yellow scale bar = 50 μm. *P < 0.05. c Error bars indicate mean ± SEM. c n refers to independent tumor-ROIs with TLSs. d Similar staining and distribution patterns were confirmed among the 13 independent tumor-ROIs harboring TLSs. d was created in BioRender. Kenro, T. (2024) BioRender.com/s50j163. Source data are provided as a Source Data file.