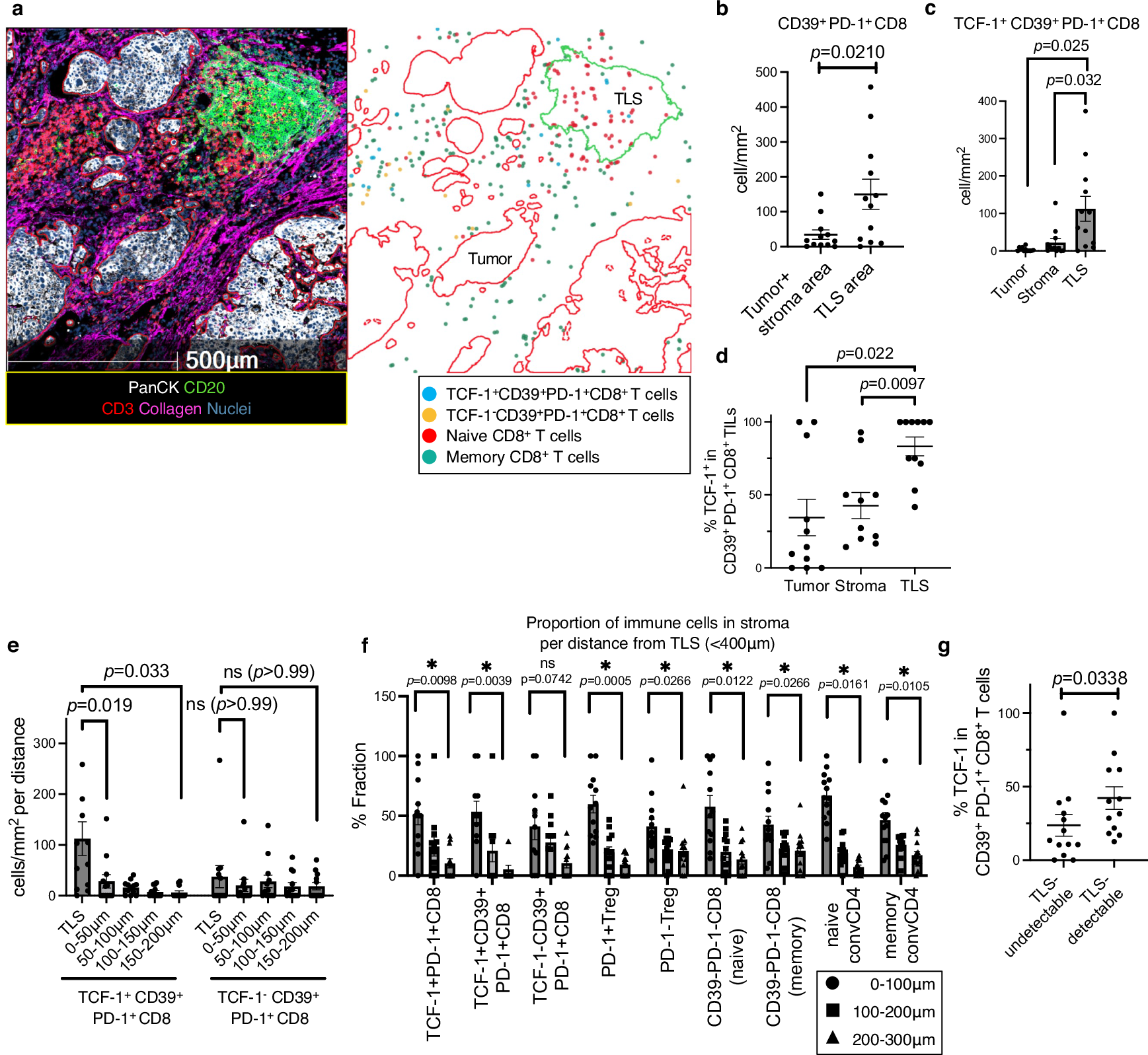
Fig. 6: Spatial features of CD39+ Tpex cells characterized by abundant localization in TLSs and near the stroma are distinct from those of CD39+ dTex cells.

a Spatial distribution of indicated CD8⁺ T cell subsets in representative IMC images with TLSs The IMC images are pseudo-colored: PanCK (white), CD20 (green), CD3 (red), Collagen (pink), and Nuclei (dark blue). b Density (cells/mm²) of CD39⁺PD-1⁺CD8⁺ T cells in TLSs vs. combined tumor and stroma areas; two-sided Wilcoxon matched-pairs signed test (n = 12). c The density (cells/mm²) of CD39⁺ Tpex cells in the tumor, stroma, and TLSs was analyzed using a repeated measures ANOVA followed by post-hoc tests with Bonferroni correction (each n = 12, TLS vs. stroma, TLS vs. tumor). d Fraction (%) of TCF-1⁺ cells among CD39⁺PD-1⁺CD8⁺ T cells in the tumor, stroma, and TLSs from 12 independent tumor-ROIs with TLSs; repeated measures ANOVA using a mixed-effect model followed by post-hoc tests with Bonferroni correction (TLS: n = 11 vs. stroma: n = 10, TLS: n = 11 vs. tumor: n = 11). Cases with missing data for CD39⁺PD-1⁺CD8⁺ T cells in any area (TLS, stroma, or tumor) were treated as missing data, not excluded. e Density (cells/mm²) of CD39⁺ Tpex and CD39⁺ dTex cells within TLSs and stromal areas at varying distances from TLSs; repeated measures ANOVA followed by post-hoc tests with Bonferroni correction (n = 12 for each). Comparisons were made between TLS and 0–50 μm, and TLS and 150-200μm for both CD39⁺ Tpex and CD39⁺ dTex cells. f Proportions (%) of stromal immune cell subsets at varying distances from the TLS, relative to total cells within 400 μm of the parenchyma in 13 tumor-ROIs with TLSs. Comparisons were made among three distance ranges (0–100 μm: circles, 100–200 μm: squares, 200–300 μm: triangles) using a two-sided Wilcoxon matched-pairs signed test (0–100 μm vs. 200–300 μm). Analyzed subsets included TCF-1⁺PD-1⁺CD8 (n = 12), TCF-1⁺CD39⁺PD-1⁺CD8 (n = 11), TCF-1⁻CD39⁺PD-1⁺CD8 (n = 11), PD-1⁺Treg (n = 12), PD-1⁻Treg (n = 13), CD39⁻PD-1⁻CD8 (naive) (n = 12), CD39⁻PD-1⁻CD8 (memory) (n = 12), naive-convCD4 (n = 13), and memory-convCD4 (n = 13). Cases lacking the respective stromal immune subset within 400μm of the TLS were excluded. g Fraction (%) of TCF-1⁺ cells among CD39⁺PD-1⁺ Tex cells in the combined tumor and stroma areas from 25 patients; two-sided Mann-Whitney U-test (13 TLS-detectable vs. 12 TLS-undetectable tumors). Two cases with cold tumors lacking CD39⁺PD-1⁺CD8⁺ T cells are excluded. *P < 0.05. b, c, d, e, f, g Error bars indicate mean ± SEM. b, c, d, e, f n refers to independent tumor-ROIs with TLSs. a Similar staining and distribution patterns were confirmed among the 13 independent tumor-ROIs harboring TLSs. Source data are provided as a Source Data file.