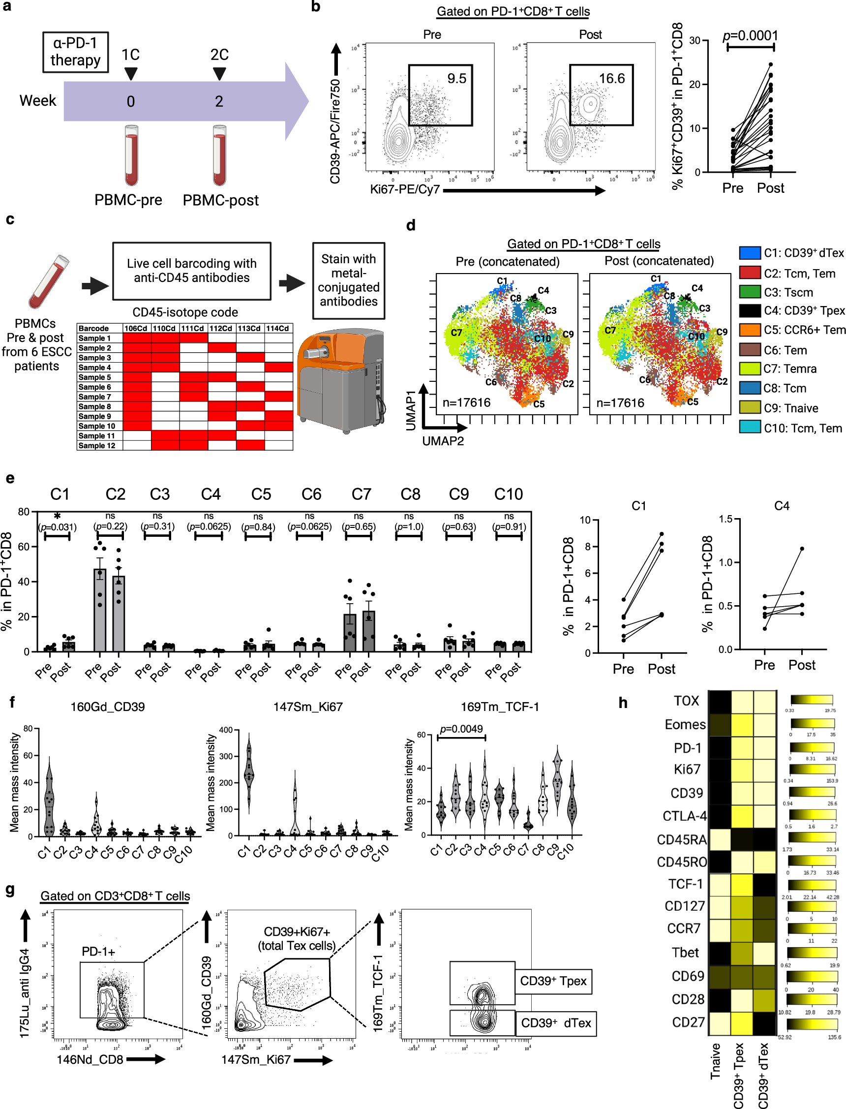
Fig. 7: Circulating CD39+Ki67+ Tex (CD39+Ki67+PD-1+CD8+ T) cells, partly consisting of CD39+ Tpex (TCF-1+CD39+Ki67+PD-1+CD8+ T) cells, preferentially increase in frequency 2 weeks after ICB therapy.

a Study design and treatment. b CD39⁺Ki67⁺ Tex cells among PD-1⁺CD8⁺ T cells pre- and post-treatment from 28 patients; two-sided Wilcoxon matched-pairs signed test (n = 28, pre vs. post: P = 0.0001). c Schematic illustration of MC analysis. Six patient samples were randomly analyzed. d Unsupervised clusters visualized in the UMAP plots for concatenated PD-1+CD8+ T cells (each 17,616 cells) from 6 patient PBMCs pre- and post-treatment. C1: CD39⁺ dTex, C2: central memory T (Tcm), effector memory T (Tem), C3: stem cell memory T (Tscm), C4: CD39⁺ Tpex, C5: CCR6⁺ effector memory T, C6: effector memory T, C7: terminally differentiated effector memory T (Temra), C8: central memory T, C9: Tnaive, C10: central memory T, effector memory T cells. e Comparison of the frequency (%) of 10 clusters within circulating PD-1⁺CD8⁺ T cells from six patients, analyzed by MC at pre- vs. post-treatment; two-sided Wilcoxon matched-pairs signed-rank test for each cluster (each n = 6). f Mean mass intensity of CD39, Ki67, and TCF-1 for each cluster from 12 independent PBMCs; two-sided Wilcoxon matched-pairs signed test (TCF-1, n = 6, C1 vs. C4: P = 0.0049). g Representative plots of CD39⁺ Tpex (TCF-1⁺CD39⁺Ki67⁺PD-1⁺CD8⁺) and CD39⁺ dTex (TCF-1⁻CD39⁺Ki67⁺PD-1⁺CD8⁺) cells determined by manual gating. Similar staining was observed across 12 independent PBMCs. (h) Median mass intensity marker expression of manual-gated T-naive (PD-1−CD27+CD45RA+), CD39+ Tpex, and CD39+ dTex cells from 12 independent PBMCs determined by heatmap analysis. *P < 0.05. b, e Error bars indicate mean ± SEM. e, f n refers to independent PBMC samples. a, c were created in BioRender. Kenro, T. (2024) BioRender.com/s50j163. Source data are provided as a Source Data file.