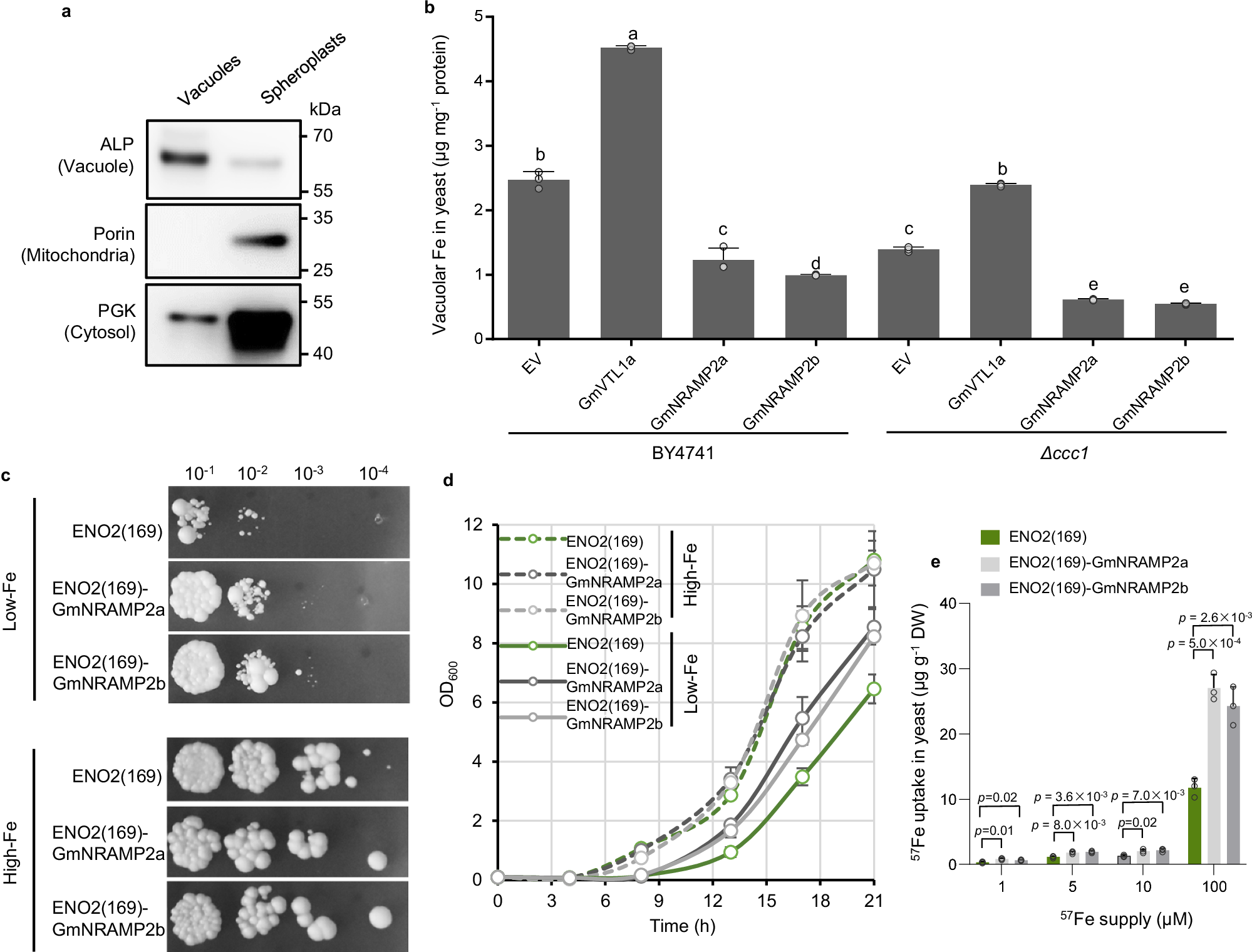
Fig. 4: Complementation test of GmNRAMP2a&2b in yeast.

a Examination of the purity of vacuolar fraction by western blot analysis. Alkaline phosphatase (ALP) is a vacuolar membrane protein; porin is a mitochondrial membrane protein; phosphoglycerate kinase (PGK) is a cytosolic protein. b Fe content in isolated yeast vacuoles. BY4741 or Δccc1 (mutant defective in vacuolar Fe storage) were transformed with empty vector (EV), GmVTL1a, GmNRAMP2a or 2b. Yeast vacuoles were isolated by Ficoll gradient centrifugation, and used for Fe determination by ICP-MS. c Yeast complementation assay. A yeast PM signal peptide ENO2(169) was fused to GmNRAMP2a or 2b, and introduced into fet3fet4 (mutant defective in Fe uptake). Yeast transformants were grown on SD-uracil plates containing 20 (Low-Fe) or 100 μM (High-Fe) FeCl3 for 3 d at 30 °C before being photographed. Four serial dilutions of yeast cells starting from OD600 = 0.1 were spotted on plates. d Proliferation of yeast cells. Yeast cell suspensions were diluted to an OD600 of 0.1, and then incubated in liquid medium with different concentrations of FeCl3 at 30 °C for 21 h. The values of OD600 were determined. e Short-term 57Fe uptake in yeast. Yeast cells were collected after incubation with 1, 5, 10 or 100 μM 57Fe for 5 min, and then digested for 57Fe determination by ICP-MS. Data are means + SD. n = 3 (b, d, e) biologically independent replicates. The different letters in (b) indicate significant differences (adjusted P ≤  0.05) in multiple comparisons tests following two-sided Tukey tests. The P values in (e) show significant differences compared with ENO2(169). Values are the mean ± SD (two-tailed t-test). Source data are provided as a Source Data file.