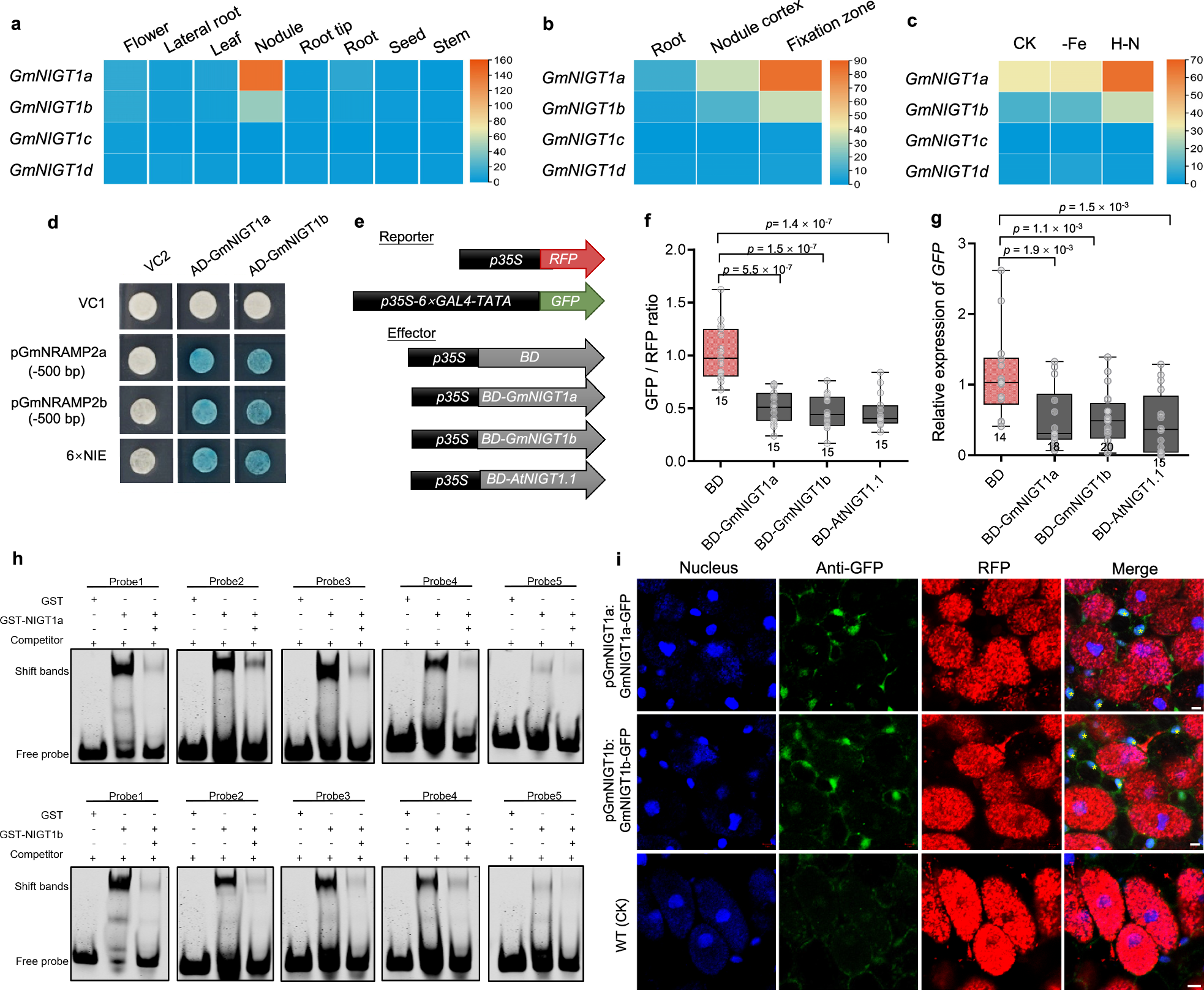
Fig. 6: The inhibitory effect of GmNIGT1a&1b on GmNRAMP2a&2b.

a–c Gene expression pattern of GmNIGT1s, including (a) Transcriptional abundance in tissues/organs. b Nodule-specific expression. c The expression response to Fe depletion (-Fe) or high-N (H–N) supply. Data in (a) are from Phytozome and Data in (b, c) are from RNA-seq described in Fig. 2. d Yeast one-hybrid assay. The effectors combined with the reporters were introduced into yeast strain EGY48 and cultured on SD medium (-Trp-Ura) containing X-gal at 30 °C. e–g Transcriptional repression effects of GmNIGT1a&1b in tobacco (f) and soybean hairy-root (g) after co-transformed with the effectors and the reporters in (e). The fluorescence signals were observed by microscope and GFP / RFP ratio were determined (f). Relative expression levels of GFP were determined by real-time RT-PCR (g). EF-1α was used as an internal standard. h EMSA showing GmNIGT1a&1b binding to the region of the cis-acting elements in the GmNRAMP2a&2b promoters. Plus (+) and minus (-) denote presence or absence of the probe or protein in each sample. The EMSA assay were performed with purified GmNIGT1a&1b and Cy5-labelled probes of GmNRAMP2a&2b promoters. Unlabeled probes were used as competitors. GST alone was used as a negative control (lane 1). Probe positions are shown in Supplementary Fig. 13c. i Localization of GmNIGT1a&1b in nodule fixation zone. Nodules at 17 dpi from wild-type (WT, negative control) or transgenic hairy roots carrying pGmNIGT1a/1b: GmNIGT1a/1b-GFP were used for immunostaining. Blue shows signals from nucleus; Red shows RFP-tagged rhizobia; Green shows anti-GFP signals. The asterisks in merged images indicate blue and green overlapping parts. Five independent transgenic lines were investigated and consistent results were obtained, with one representative image presented. Scale bars, 5 μm. The boxes in (f, g) indicate the first and third quartiles, and the whiskers indicate the minimum and maximum values. The lines within the boxes indicate the median values. The number of biologically independent replicates (n) is indicated at the bottom of each box in the figures. The values (f, g) show significant differences compared with BD. Values are the mean ± SD (two-tailed t-test). Source data are provided as a Source Data file.