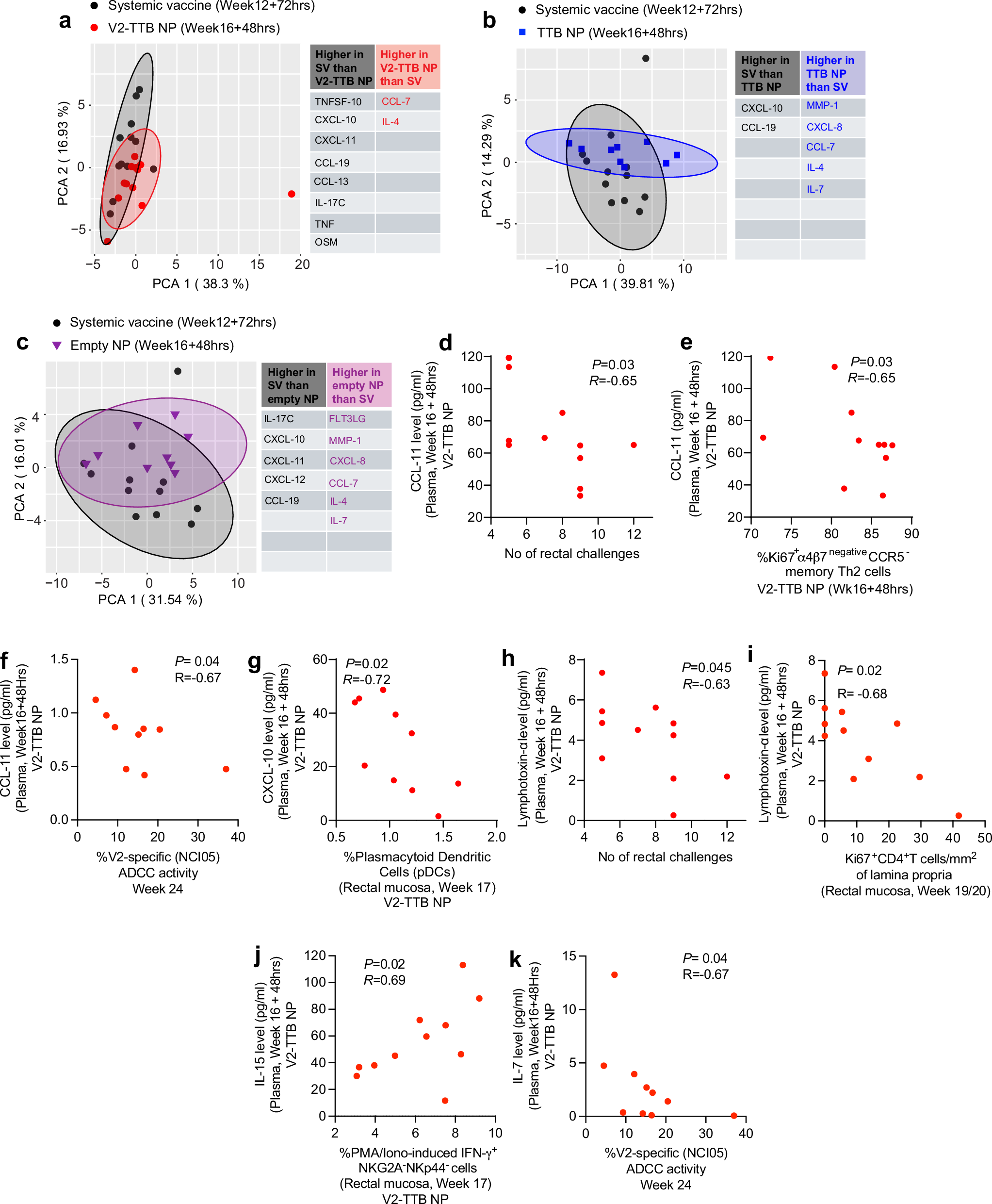
Fig. 5: Evaluation of plasma cytokine correlation with different immune parameters in V2-TTB NP group.

a–c Principal component analysis comparing fold-change of 45 cytokines/chemokines in the plasma of NP-treated vaccinated animals at 48 hrs after last immunization (week 16 + 48 hrs) and systemically vaccinated animals at 72 hrs after last immunization (week 12 + 72 hrs) compared to baseline. Comparisons of systemic vaccine and a V2-TTB NP, b TTB NP, and c empty NP. d–f Correlation of CCL-11 level at week 16 + 48 hrs with d number of intrarectal challenges (n = 11, p = 0.03), e Ki67+ α4β7negative CCR5- memory Th2 cells (n = 11, p = 0.03) and f V2-specific ADCC activity (n = 11, p = 0.04). g Correlation of CXCL-10 level at week 16 + 48 hrs with mucosal plasmacytoid dendritic cells at week 17(n = 11, p = 0.02). h, i Correlation of Lymphotoxin-alpha (LTα) level at week 16 + 48 hrs with h number of intrarectal challenges (n = 11, p = 0.045) and i Ki67+ CD4+ T cells per square millimeter of lamina propria in the mucosa (n = 11, p = 0.02). j Correlation of IL-15 level at week 16 + 48 hrs with mucosal PMA/Ionomycin-specific IFN-γ+ NKG2A-NKp44- ILCs at week 17 (n = 11, p = 0.02). k Correlation of IL-7 level at week 16 + 48 hrs with V2-specific ADCC activity at week 24 (n = 11, p = 0.04). Principal component analysis a–c was conducted using R studio to explore data variability. Data shown in d–k were analyzed with the two-sided Spearman correlation test. Source data are provided as a Source Data file. Here, the black, red, blue, and purple symbols represent male macaques immunized with systemic vaccine, vaccine combined with V2-TTB NP, vaccine combined with TTB NP, and vaccine combined with empty NP, respectively.