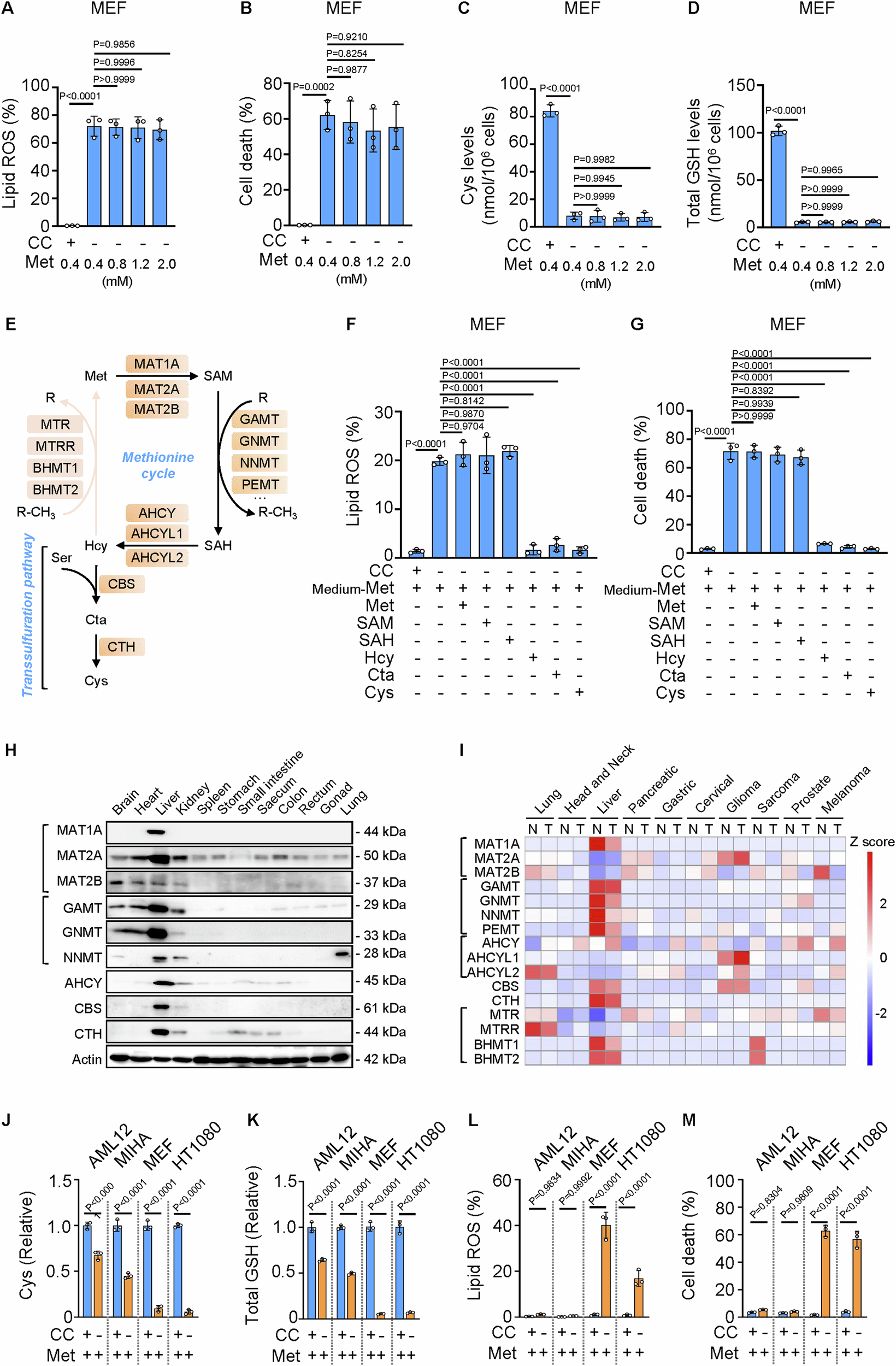
Fig. 1: The synthesis of the cellular cysteine from methionine via the transsulfuration pathway might function in a tissue specific manner.

A–D, F, G MEF cells were cultured ± cystine as indicated for 8–12 h. The levels of lipid ROS (A, F), cysteine (C) and total GSH (D) were measured respectively at the 8 h. The cell death levels (B, G) were quantified at the 10 h. E Schematic of metabolic intermediates and enzymes in methionine-based cysteine synthesis pathway. H The protein levels of the indicated metabolic enzymes in the mouse tissues were measured by western blot (WB). One representative experiment out of three is shown. I The mRNA levels of the indicated metabolic enzymes in the human tissues were analyzed basing the data from TCGA database and shown in heatmap. Blue color indicated high expression, and the red color indicated low expression. N normal tissues, T tumor tissues. J–M The cells were cultured in cystine-free medium as indicated for 8–24 h. The levels of cysteine (J), total GSH (K), and lipid ROS (L) were measured respectively (AML12 and MIHA for 24 h, MEF for 8 h, HT1080 for 10 h). The cell death levels (M) were quantified respectively (AML12 and MIHA for 30 h, MEF for 10 h, HT1080 for 14 h). CC cystine, 0.4 mM, Met methionine, 0.4 mM, SAM S-adenosylmethionine, 0.4 mM, SAH S-adenosylhomocysteine, 0.4 mM, Hcy homocysteine, 0.4 mM, Cta cystathionine, 0.4 mM, Cys cysteine, 0.4 mM, Ser serine, R methylated substrates, MAT1A methionine adenosyltransferase 1A, MAT2A methionine adenosyltransferase 2A, MAT2B methionine adenosyltransferase 2B, GAMT guanidinoacetate N-methyltransferase, GNMT glycine N-methyltransferase, NNMT nicotinamide N-methyltransferase, PEMT phosphatidylethanolamine N-methyltransferase, AHCY adenosylhomocysteinase, AHCYL1 adenosylhomocysteinase like 1, AHCYL2 adenosylhomocysteinase like 2, CBS cystathionine beta-synthase, CTH cystathionine gamma-lyase, MTR methionine synthase, MTRR methionine synthase reductase, BHMT1 betaine-homocysteine S-methyltransferase 1, BHMT2 betaine-homocysteine S-methyltransferase 2. For A–D, F, G, J–M, n = 3 biological replicates, data were represented as mean ± SD with p values determined by one-way (A–D, F, G) or two-way (J–M) ANOVA test. Source data are provided as a Source Data file.