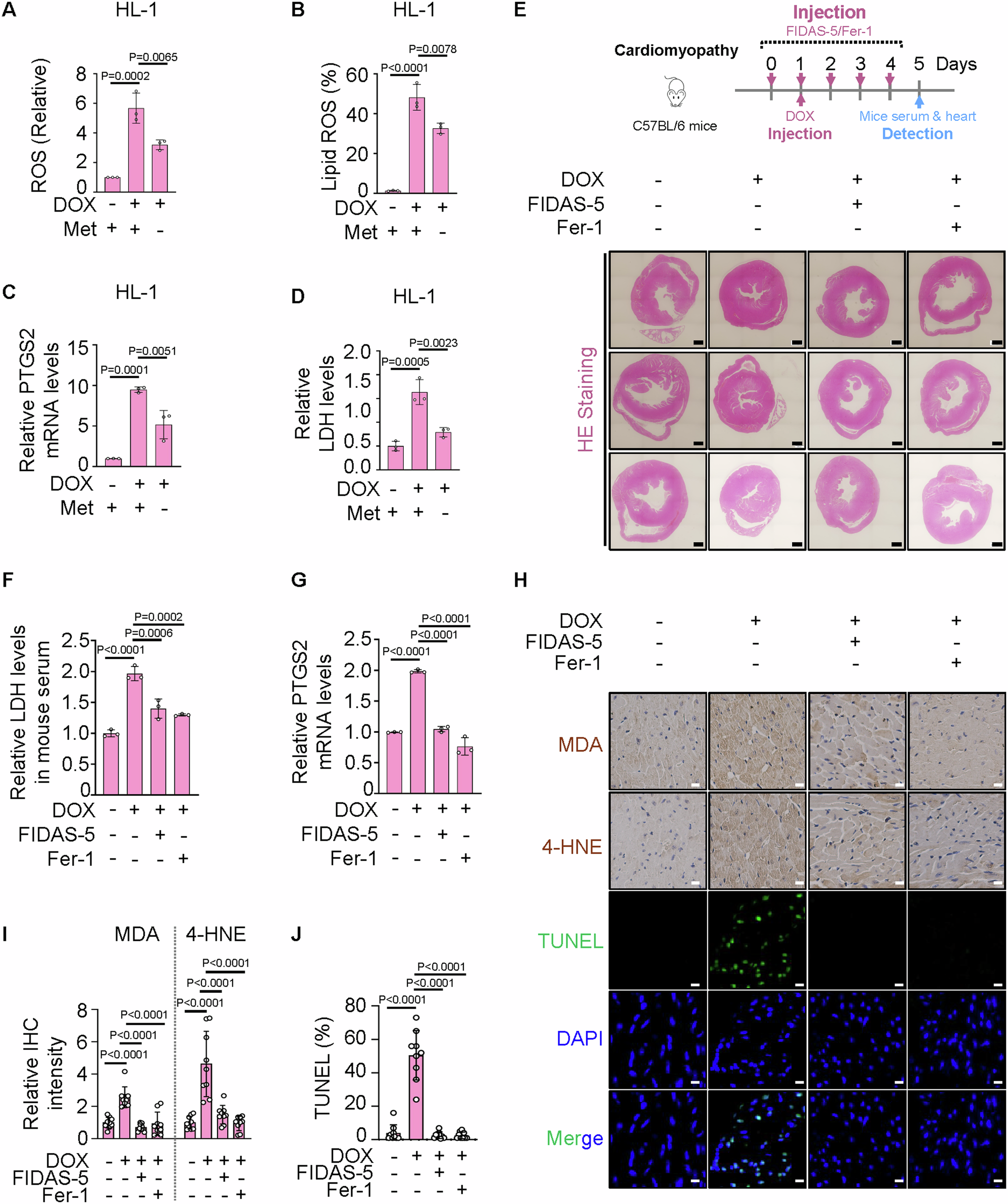
Fig. 7: Inhibition of methionine-SAM metabolic axis alleviates DOX-induced cardiomyopathy.

A–D HL-1 cells were cultured ± methionine and simultaneously treated with DOX as indicated for 12 h. A The cellular levels of ROS were respectively quantified. B The lipid ROS levels were determined. C The PTGS2 mRNA levels were determined by qPCR. D The LDH levels were measured by kits. DOX, Doxorubicin, 4 μM; Met, 0.4 mM; FIDAS-5, 5 μM; Fer-1, 10 μM. E The mice were injected with DOX (10 mg/kg) only or combined with FIDAS-5 (20 mg/kg) or Fer-1 (1 mg/kg) as indicated for 4 days. The mice heart tissues were subjected to histological examination by HE-staining. Representative images were shown. Scale bars, 500 μm. F The LDH levels in mice serum were measured by kits. G The PTGS2 mRNA levels in mice heart tissues were determined by qPCR. H Representative immunohistochemical images of MDA and 4-HNE are shown. Scale bars, 10 μm; Representative images of TUNEL staining are shown. Scale bars, 10 μm. I Relative intensities of MDA and 4-HNE in mice heart were calculated. J TUNEL-positive ratios in mice heart were analyzed. n = 3 biological replicates (A–D); n = 3 samples from each mouse serum of the three analyzed mice per group (F); n = 3 samples from each mouse heart tissue of the three analyzed mice per group (G); n = 9, three random fields from each mouse heart tissue of the three analyzed mice per group (I, J); data were represented as mean ± SD with p values determined by one-way ANOVA test (A–D, F, G, I, J). Source data are provided as a Source Data file.