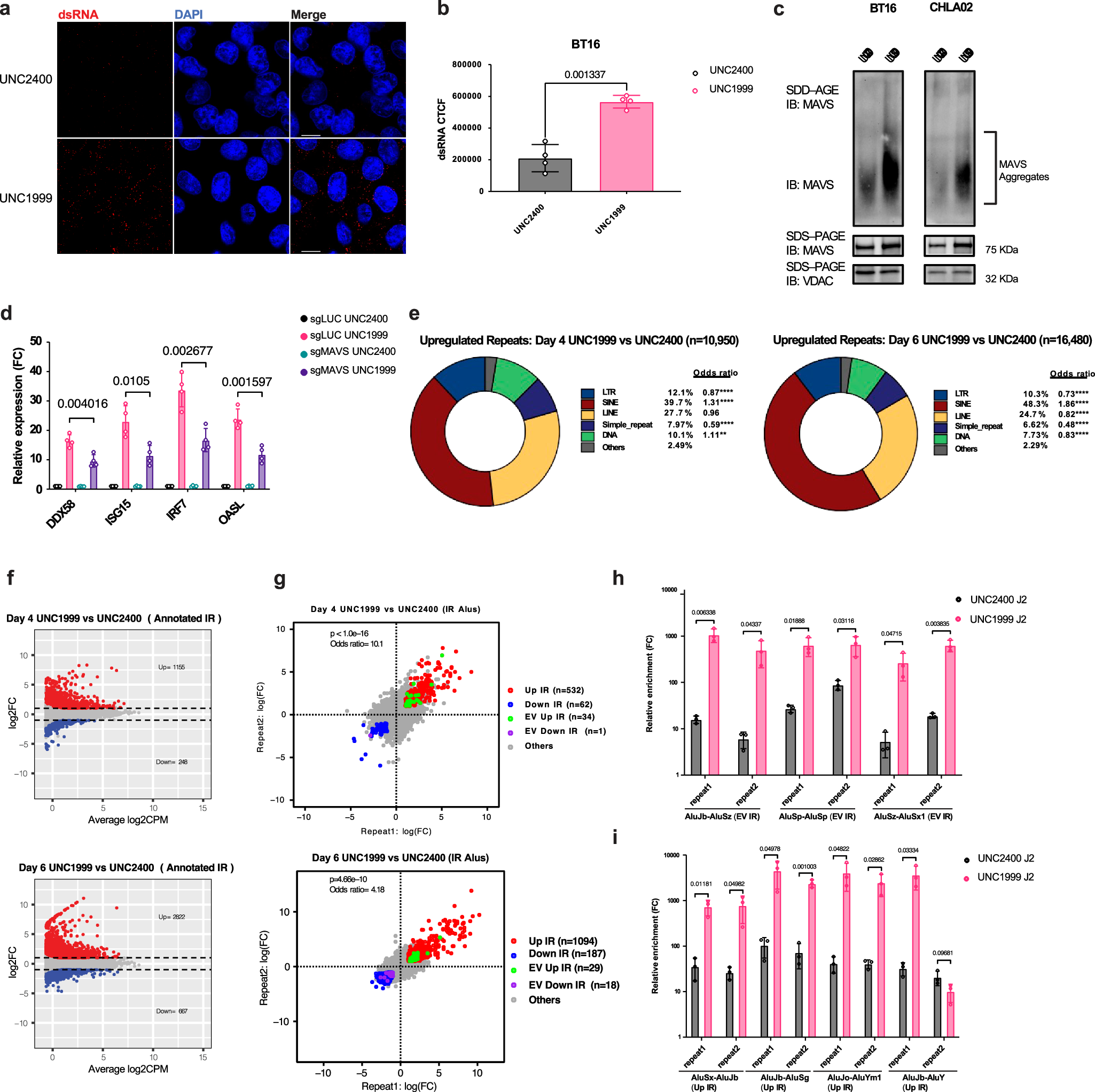
Fig. 2: UNC1999 treatment induces RNA sensing pathway through activating Alu IRs.

a Confocal microscopy of anti-dsRNA (K1) immunofluorescence in BT16 cells treated with either UNC2400 or UNC1999. Cellular dsRNA was stained in red, and nuclei were stained in blue (DAPI). Scale bars, 10 μm. b Quantification of dsRNA performed by measuring corrected total cell fluorescence (CTCF), using ImageJ. Data are mean ± SD of n = 4 biologically independent replicates; unpaired t test with Welch’s correction (two-tailed). c Representative immunoblot of MAVS aggregation assays analyzed by SDD-AGE in BT16 (left) and CHLA02 (right) cell lines with either UNC2400 or UNC1999 treatment. MAVS protein level was analyzed by SDS–PAGE. VDAC was used as a loading control in SDS–PAGE. d The BT16 cell line with or without sgRNA against MAVS was treated with either UNC2400 or UNC1999. The expression of four indicated ISGs was measured by qRT-PCR at day 6. Data are mean ± SD of n = 4 biologically independent replicates; multiple unpaired t tests (two-tailed) followed by correction for multiple testing. e Donut plots showing the proportions of repeat classes that are upregulated in RNA-seq UNC1999 versus UNC2400 at day 4 (top) and day 6 (bottom). Counts of repeat classes were compared with the whole-genome counts of repeat classes using the two-sided Fisher exact test to calculate the p-value and odds ratio. **p < 0.05; ****p < 0.0001. The p-values for day 4 plot (left) are 8.647e-07 for LTR, 0.51 for LINE, <2.2e-16 for SINE and Simple repeat, and 1.02e-3 for DNA. The p-values for the day 6 plot (right) are <2.2e-16 for LTR, SINE, LINE, and Simple repeat; and 7.6e-11 for DNA. f Mean average (MA) plots showing the upregulated Annotated IR-Alu elements in RNA-seq UNC1999 versus UNC2400 at day 4 (top) and day 6 (bottom). Red and blue dots represent the upregulated and downregulated IR-Alu elements respectively. The x axis represents the log2 count per million (CPM) in expression, and the y axis represents the log2 Fold-change. Dots in gray color represents IR-Alu elements that are not significantly regulated. Significance was determined by |log2FC|>1 and FDR < 0.05. Negative binomial likelihood ratio test with BH (Benjamini–Hochberg)-corrected for multiple testing. g Inverted repeat Alu elements analysis depicted by scatter plots of the log2FC of the IR pairs (i.e., repeat1 and repeat2) of UNC1999 to UNC2400 at day 4 (top) and day 6 (bottom). Gray dots represent Annotated IR pairs that are not upregulated. Red and blue dots represent Annotated IR pairs that are upregulated (Up IR) and downregulated (Down IR) in RNA-seq respectively, and green and purple dots represent Experimentally validated (EV) IR-Alu elements that are upregulated (EV Up IR) and downregulated (EV Down IR) in RNA-seq respectively. Significance was determined by abs(log2FC)>1 and FDR < 0.05 for both Alu elements. The count of the upregulated EV IR pairs was compared with the count of upregulated Annotated IR pairs using the two-sided Fisher exact test to calculate the odds ratio and p-value. h, i Error bar plots showing the enrichment of indicated transcripts of upregulated EV IR-Alus (h) or annotated IR-Alus (i) in the dsRNA species immunoprecipitated with J2 antibody from total RNA harvested from UNC1999- or UNC2400-treated BT16 cells. qRT-PCR was employed for analysis, with normalization to the corresponding input RNA). Data are mean ± SD of n = 3 biologically independent replicates; multiple unpaired t tests (two-tailed) followed by correction for multiple testing (h, i). Source data are provided as a Source Data file.