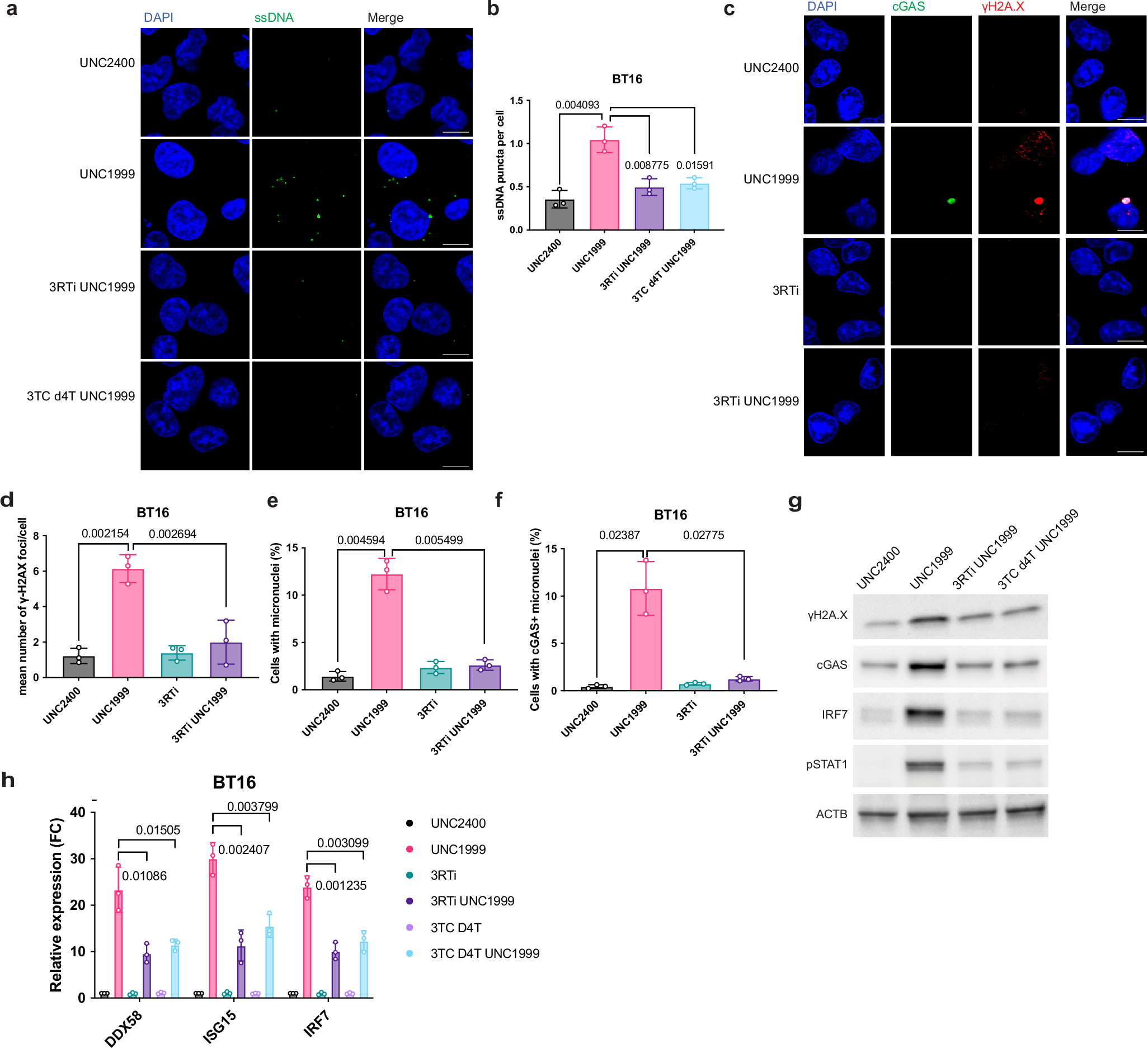
Fig. 6: UNC1999 treatment induces DNA damage through L1-mediated reverse transcription.

a Confocal microscopy of anti-ssDNA immunofluorescence in BT16 cells treated with UNC1999 in the presence or absence of RT inhibitors. ssDNA was stained in green, and nuclei were stained in blue (DAPI). 3RTi represents the combination of Zidovudine (AZT), Didanosine (ddI, DDI), Nevirapine (NVP). Scale bars, 10 μm. b Quantification of ssDNA puncta per cell in a. c Confocal microscopy of anti-γH2A.X immunofluorescence in BT16 cells treated with UNC1999 in the presence or absence of RT inhibitors. Scale bars, 10 μm. d–f Quantification of γH2A.X foci per cell (d), the percentage of cells with micronuclei (e), and the percentage of cells with cGAS-positive micronuclei (f) in c. g Representative immunoblots showing the expression level of γH2A.X, cGAS, IRF7, and pSTAT1 in BT16 cell line treated with UNC1999 in the presence or absence of RT inhibitors. h The BT16 cell line was treated with UNC1999 in the presence or absence of RT inhibitors. The expression of indicated interferon-responsive genes was measured by quantitative real-time PCR at day 6. Data are mean ± SD of three biologically independent replicates (b, d, e, f, h); P-value is calculated by unpaired t test with Welch′s correction (two-tailed) (b, d, e, f) or multiple unpaired t tests (two-tailed) followed by correction for multiple testing (h). Source data are provided as a Source Data file.