Fig. 3: PADI4_3 inhibits PADI4 in mES cells and human neutrophils.
From: A cyclic peptide toolkit reveals mechanistic principles of peptidylarginine deiminase IV regulation

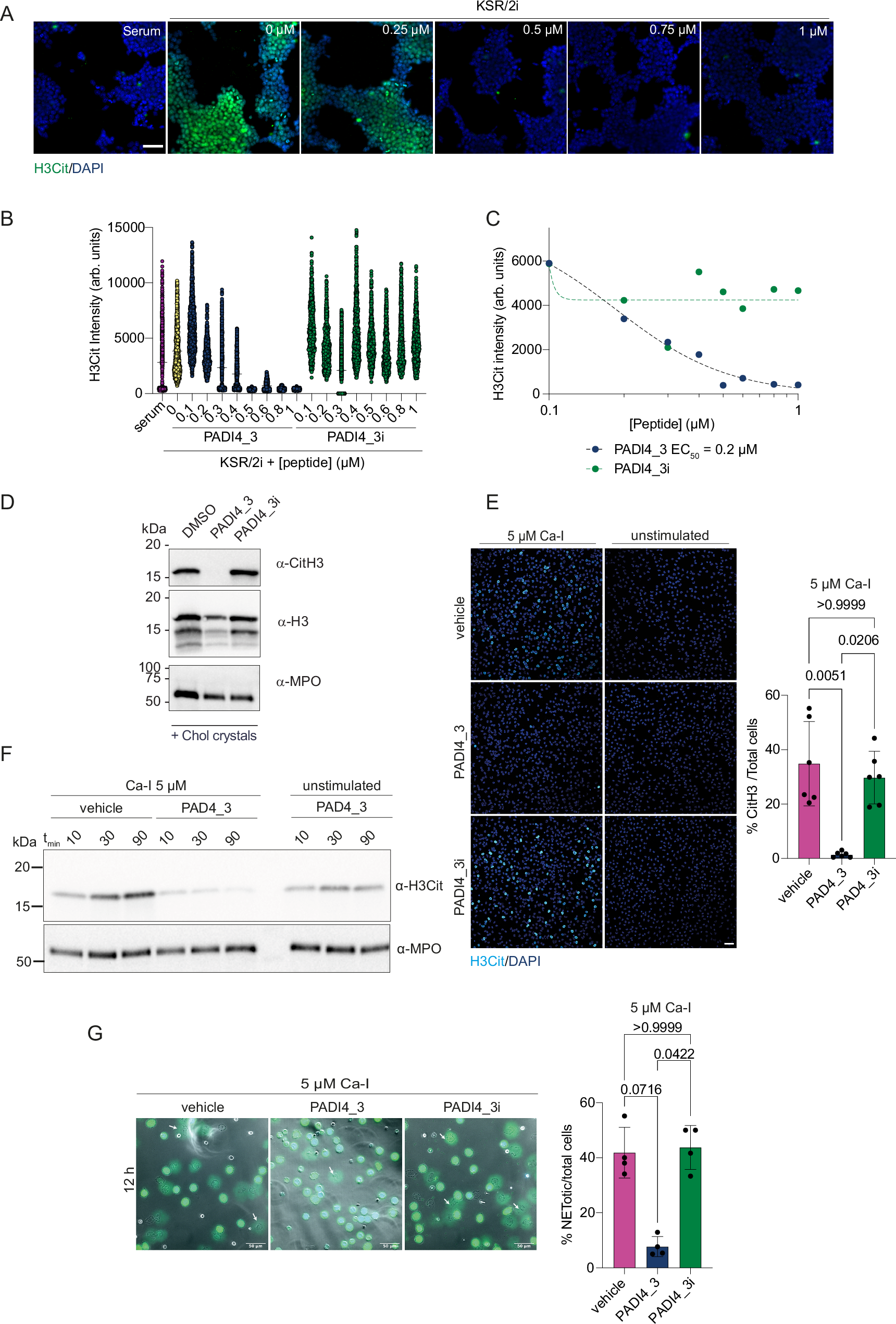
A Representative high-content immunofluorescence images of hPADI4-stable mES cells stimulated with KSR/2i in the presence of increasing concentrations of PADI4_3 for 3 h. Immunostaining of citrullinated histone H3 (H3Cit) is shown in green, and DAPI in blue. Scale bar = 50 µm. B High content imaging-based quantification of mean H3Cit immunofluorescence intensity in hPADI4-stable mES cells stimulated with KSR/2i in the presence of increasing concentrations of PADI4_3 or PADI4_3i for 3 h. Data represent mean ± SD from at least 500 cells from a representative experiment. C High content imaging-based quantification of mean H3Cit immunofluorescence intensity in hPADI4-stable mES cells treated with increasing concentrations of PADI4_3 or PADI4_3i for 3 h. Each data point represents the average H3Cit intensity per condition of one experiment. D Immunoblots showing citrullinated histone H3, total histone H3 and MPO levels from NET preparations following stimulation with 1 mg/ml cholesterol crystals and either DMSO (0.5%), 50 μM PADI4_3 or 50 μM PADI4_3i control. Data show a representative experiment after two repeats. E (Left) representative immunofluorescence confocal micrographs of human neutrophils pre-incubated with vehicle, PADI4_3 or PADI4_3i peptide for 60 minutes and stimulated with Ca-Ionophore (Time stamp = 12 h). Citrullinated H3 is shown in cyan and DAPI in blue. Scale bar = 40 µm. (right) Quantification of the immunofluorescence micrographs of the percentage of citrullinated H3-positive cells over the total number of cells. Data represent mean ± SD from six technical replicates. Kruskal–Wallis test was used to determine if the differences among means were significantly different from each other. p-values were adjusted using Dunn’s correction for multiple comparisons. Data show a representative experiment after two repeats. F Cell lysates from calcium ionophore-stimulated and unstimulated human neutrophils pre-incubated with vehicle or PADI4_3 peptide (50 µM). Cells were collected at 10, 30 and 90 min post-stimulation and immunoblotted for citrullinated H3 and MPO. G (Left) Representative bright field micrographs of human neutrophils pre-incubated with vehicle, PADI4_3 or PADI4_3i peptide, imaged 12 h post-stimulation with Ca-ionophore. (Right) Quantification of the percentage of NETotic cells over total cells imaged in the micrographs. Quantification was done as in (E).