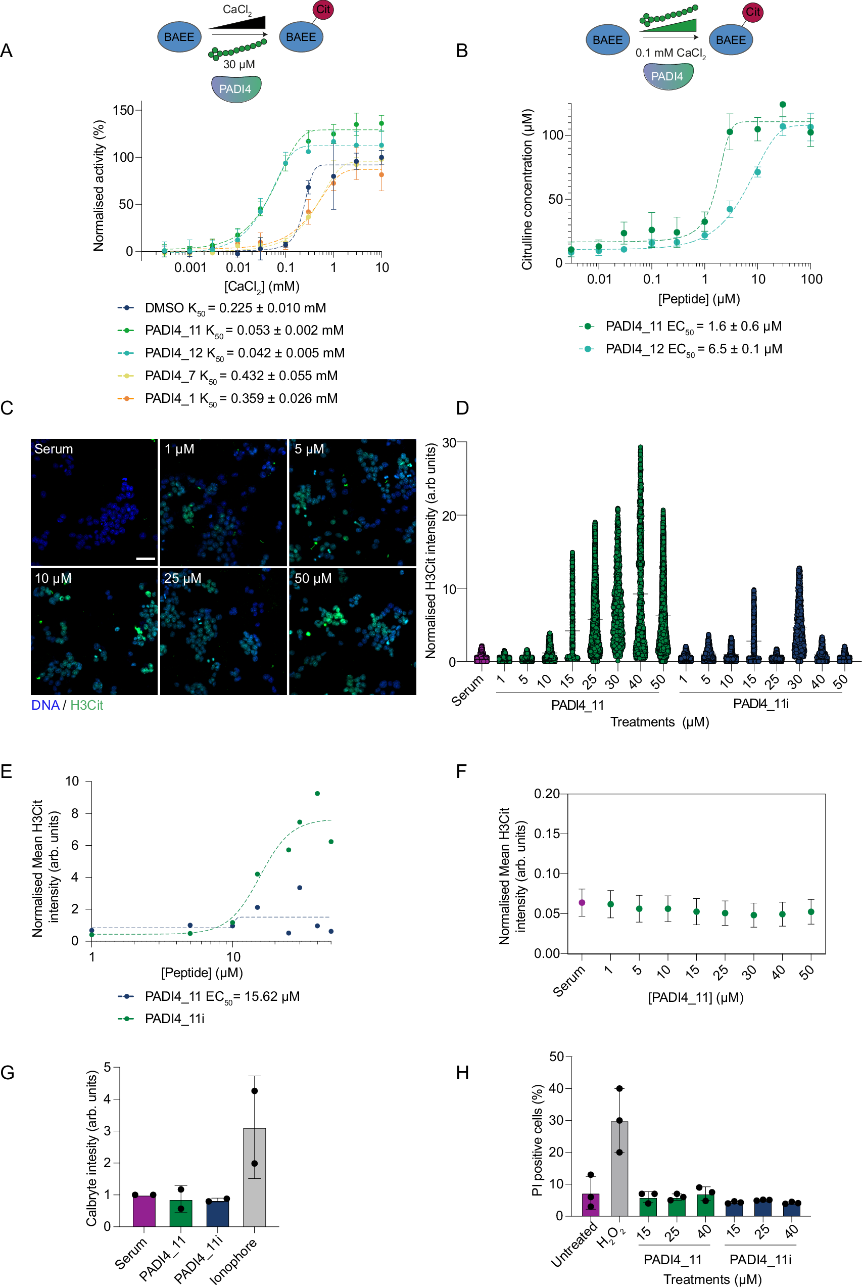
Fig. 4: PADI4_11 is a PADI4 activator.
From: A cyclic peptide toolkit reveals mechanistic principles of peptidylarginine deiminase IV regulation

A PADI4_11 and PADI4_12 are PADI4 activators in vitro. Activation COLDER assays with PADI4 and different PADI4-binding peptides. Assays were performed with different concentrations of CaCl2 (10–0.003 mM) and 30 µM peptide. K50Ca2+ is the concentration of CaCl2 that yields half maximum PADI4 activity. Data were normalised against the activity of PADI4 in the presence of 0.1% DMSO and 10 mM CaCl2 and represents mean ± SEM of three independent replicates. Each replicate was done in triplicate. B PADI4_11 and PADI4_12 activate PADI4 at low calcium concentrations. COLDER assays were performed at different concentrations of peptides (0.003–100 µM) and 0.1 mM CaCl2. Data represents mean ± SEM of three independent replicates done in triplicate. C Representative high-content immunofluorescence images of hPADI4-stable mES cells in the presence of increasing concentrations of PADI4_11 for 1 h. Citrullinated histone H3 (H3Cit) is shown in green, and DAPI in blue. Scale bar = 50 µm. D High content imaging-based quantification of mean H3Cit immunofluorescence intensity in hPADI4-stable mES cells treated with increasing concentrations of PADI4_11 or PADI4_11i for 1 h. Each data point represents the mean H3Cit intensity per cell. All cells from three technical replicates and three individual experiments are included. E High content imaging-based quantification of mean H3Cit immunofluorescence intensity in hPADI4-stable mES cells treated with increasing concentrations of PADI4_11 or PADI4_11i for 1 h. Each data point represents the average H3Cit intensity per condition from three technical replicates and three individual experiments. F High content imaging-based quantification of mean H3Cit immunofluorescence intensity in control mES cells treated with increasing concentrations of PADI4_11 or PADI4_11i for 1 h. Each data point represents the mean ± SD H3Cit intensity of at least 3000 cells per condition from a representative experiment. G Calcium influx into cells, as measured by Calbryte intensity, after treatment with 25 μM PADI4_11 or PADI4_11i. Calcium ionophore A23187 (10 μM) was used as a positive control for calcium influx. Data represent mean ± SD of two biological replicates. H Flow cytometry-based quantification of propidium iodide (PI) incorporation into cells, as a measure of cell toxicity and membrane permeability, after treatment with increasing concentrations of PADI4_11 or PADI4_11i. Hydrogen peroxide (H2O2) is used as a positive control for cell toxicity. Data represent mean ± SD of three biological replicates.