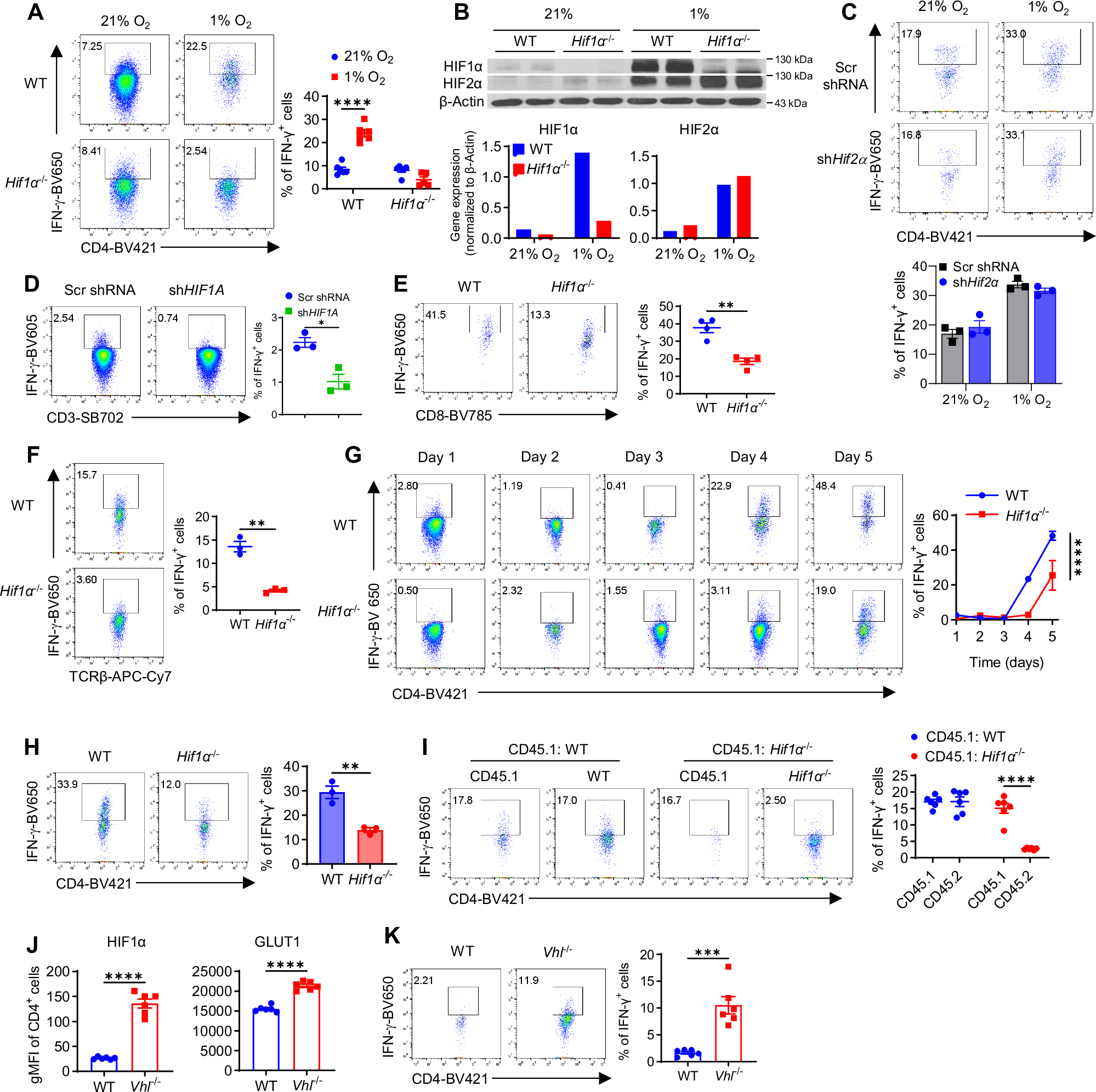
Fig. 1: HIF1α but not HIF2α controls IFN-γ induction in hypoxic T cells, in vitro.

A, B Naïve CD4+ T cells isolated from WT and Hif1α− / − mice were activated under hypoxia (1% O2) and normoxia (21% O2). On Day 5, cells were harvested to measure IFN-γ production by flow cytometry. N = 5 for the Hif1α–/– 1% O2 group, N = 6 for other groups (****p < 0.0001) (A). At 48 h, cell lysates were prepared to detect HIF1α and HIF2α expression by Western blot. β-Actin was included as a loading control (B). C Activated CD4+ T cells were transduced with retroviruses expressing scrambled shRNA (Scr shRNA) or Hif2α shRNA (shHif2α), followed by IFN-γ detection. D Naive human CD4+ T from healthy donors were activated, transduced with retroviruses expressing scrambled shRNA (Scr shRNA) or human shHIF1A, cultured under hypoxia for 5 days, and detected IFN-γ production (*p = 0.011). E Naïve CD8+ T cells isolated from WT and Hif1α− / − mice were activated under hypoxia (1% O2) for 5 days, followed by IFN-γ detection (N = 4, **p = 0.0011). F Naïve T cells were similarly activated as in (A) but under 2.5% O2 to detect IFN-γ production (N = 3, **p = 0.0012). G IFN-γ production in cells from (A) was evaluated every day from Day 1-5. (N = 3, ****p < 0.0001). H The cells were activated in hypoxia as in (A) but with 50% of old media replaced by fresh media daily on Day 1–4. IFN-γ production was detected on Day 5 (**p = 0.005). I Equally mixed naïve CD45.1+ CD4+ T cells with naïve CD45.2+ CD4+ WT or Hif1α− / − T cells were activated under hypoxia for 5 days and measured IFN-γ production (N = 6, ****p < 0.0001). J Geometric mean fluorescence intensity (gMFI) of HIF1α (left) and GLUT1 (right) in WT or Vhl − / − CD4+ T cells activated under hypoxia as in (A) (N = 6, ****p < 0.0001). K IFN-γ production by WT or Vhl–/– CD4+ T cells activated under hypoxia for 3 days (N = 6, ***p = 0.0003). A two-sided Student’s t-test was used in D–F, H, J and K for statistical analyzes. Two-way ANOVA with Šídák’s multiple comparisons test (with adjustment) was used for (A, G, and I). All the experiments were repeated at least twice. Pooled results shown in the dot plots and bar graphs depicted means ± SEM for all samples in each group, with each dot denoting an independent sample. Source data were provided in the Source Data file.