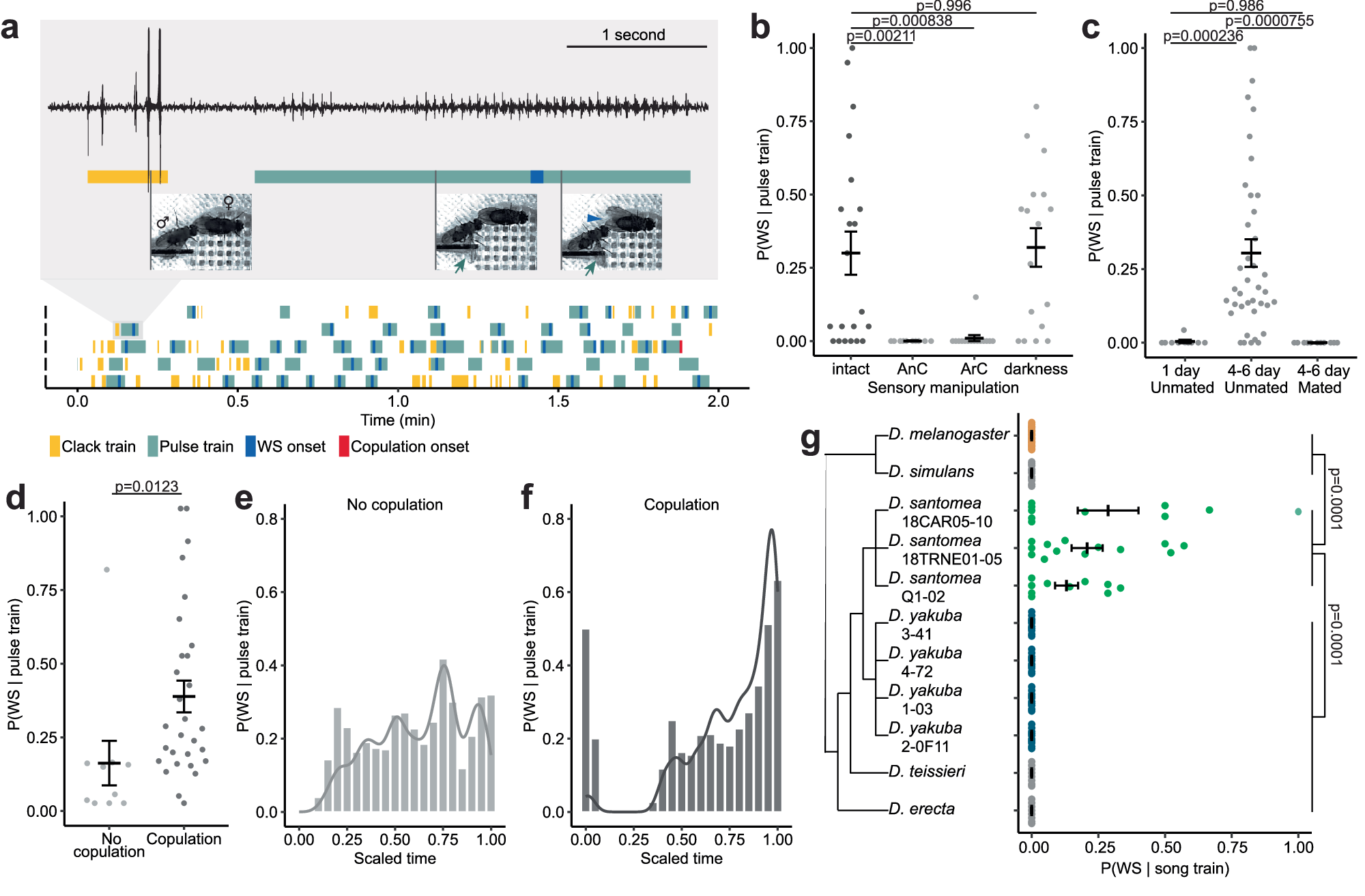
Fig. 1: Wing spreading in D. santomea is a recently originated female receptive behavior in response to male pulse song.
From: Ancestral neural circuits potentiate the origin of a female sexual behavior in Drosophila

a Representative behavioral ethograms of 2-min windows in 5 courting D. santomea pairs. Gray box: zoom-in showing song trace, ethogram annotation, and still photos of a courting pair during a clack and a pulse train. Arrows point to male single wing extension during a pulse train, and the arrowhead points to female wing spreading (WS). b Probability of observing WS in response to a male pulse train in intact, antennae cut (AnC), and aristae cut (ArC) females, and in pairs recorded in darkness. n = 21, 10, 15, 17. c, Probability of observing WS in response to a male pulse train in females separated by age-related sexual maturity and mating status. 1 day old females are sexually immature. n = 10, 39, 11. d Probability of observing WS in response to a male pulse train in sexually mature (4–6 day old) ummated females, separated by whether the pair copulated during the recording period. n = 10, 29. e, f Probability of observing WS in response to a male pulse train (bar, sliding windows of 0.1 width and 0.05 step size) over time and the corresponding density distributions (curve) in pairs that did not copulate (e) or copulated (f) during the recording period. Time was scaled for each pair such that 0.00 represents the start of recording, and 1.00 represents the end of recording (e) or the onset of copulation (f). n = 443 pulse trains from 12 pairs (e); 458 pulse trains from 16 pairs (f). g Probability of observing WS in response to conspecific male courtship songs in the melanogaster subgroup. n = 22, 11, 10, 13, 10, 10, 10, 10, 10, 8, 8. Error bars show mean ± SEM. Statistical significance was tested with two-sided ANOVA on linear models with post hoc Tukey test. Source data are provided as a Source Data file.