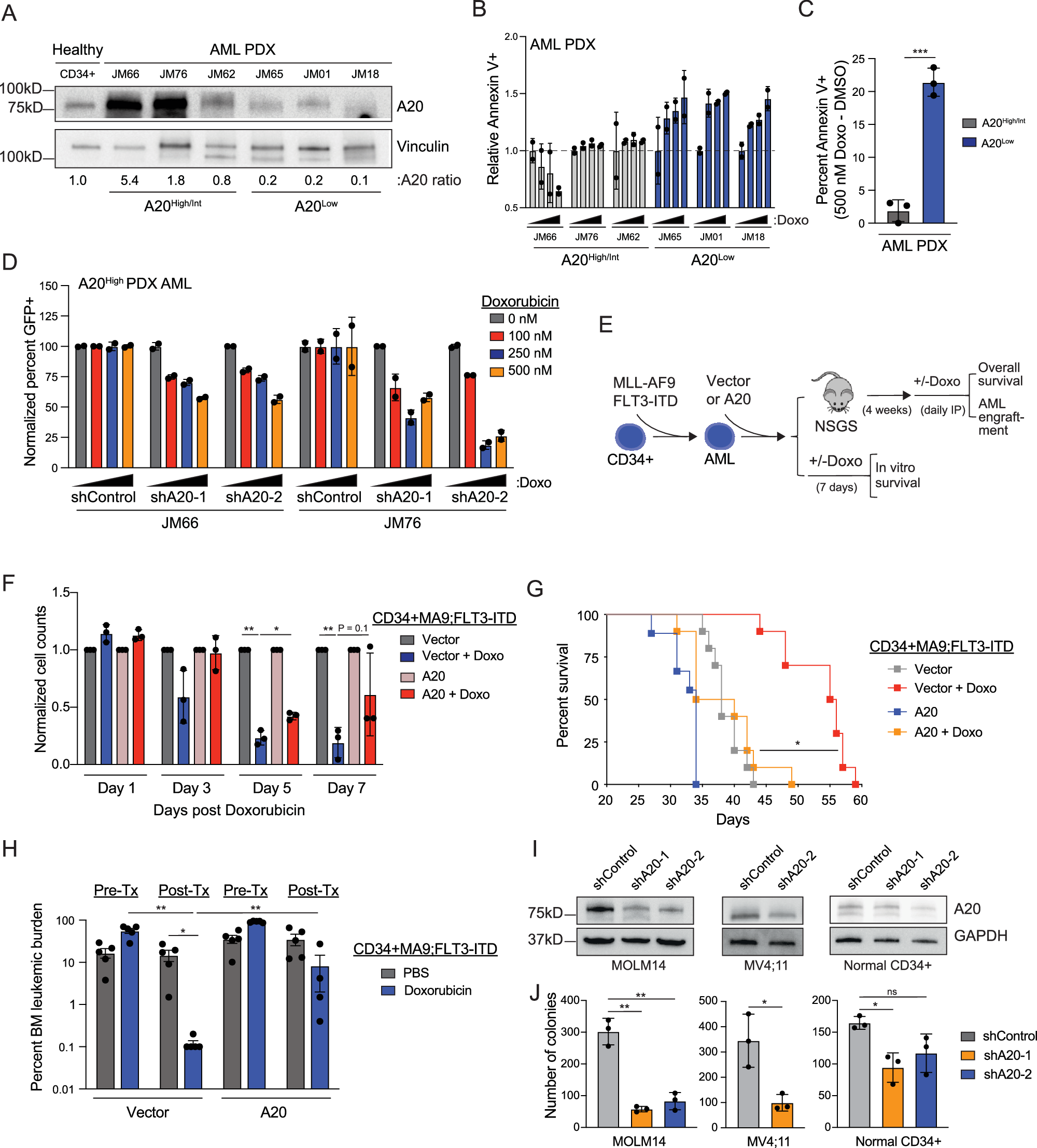
Fig. 2: A20 expression impacts sensitivity to doxorubicin in AML cells.

A Immunoblot of AML patient-derived xenografts (PDX). B Flow cytometry analysis of Annexin V positive AML PDX cells following treatment with increasing doses of doxorubicin (0, 100, 250, 500 nM) for 24 and 48 h (n = 2 replicates). C Percent of Annexin V positive cells following treatment with doxorubicin in A20High/Int and A20Low AML PDX cells (calculated from panel B). Dots represent individual patients (n = 3 patients per group). Student’s t test (unpaired, two-tailed) was used to determine significance. D Flow cytometry analysis of GFP positive cells in AML PDX cells following transfection with scrambled control (shControl) or two independent A20 short hairpin RNAs (shA20) with or without doxorubicin treatment for 24 h (n = 2 independent technical replicates). E Outline of in vivo xenograft and in vitro study to determine if A20 overexpression modulates sensitivity to Doxorubicin. Human CD34+MLL-AF9;FLT3-ITD cells were transduced with empty vector or A20. F Viability of MLL-AF9;FLT3-ITD cells expressing an empty vector or A20 following treatment with doxorubicin (n = 3 technical replicates in 2 independent experiments). Student’s t test (unpaired, two-tailed) was used to determine significance. G Kaplan Meier survival analysis of xenograft study in non-conditioned NSGS mice (n = 10 per group). Mantel-Cox test was used to determine significance. H BM engraftment in NSGS mice transplanted with CD34 + MLL-AF9;FLT3-ITD overexpressing empty vector or A20 before and after intravenous Doxorubicin treatment or 1X PBS (n = 5 biological replicates). Student’s t test (unpaired, two-tailed) was used to determine significance. I Immunoblot in AML cell lines and normal human CD34+ cells expressing scrambled control (shControl) or two independent A20 short hairpin RNAs (shA20). J Colony forming capacity of AML cell lines and normal human CD34+ cells expressing scrambled control (shControl) or two independent A20 short hairpin RNAs (shA20) was assessed after 7 days (n = 3 technical replicates in 3 independent experiments). Student’s t test (unpaired, two-tailed) was used to determine significance. Error bars represent the standard error of the mean. *P < 0.05; **P < 0.01; ***P < 0.001. Source data are provided as a source data file.