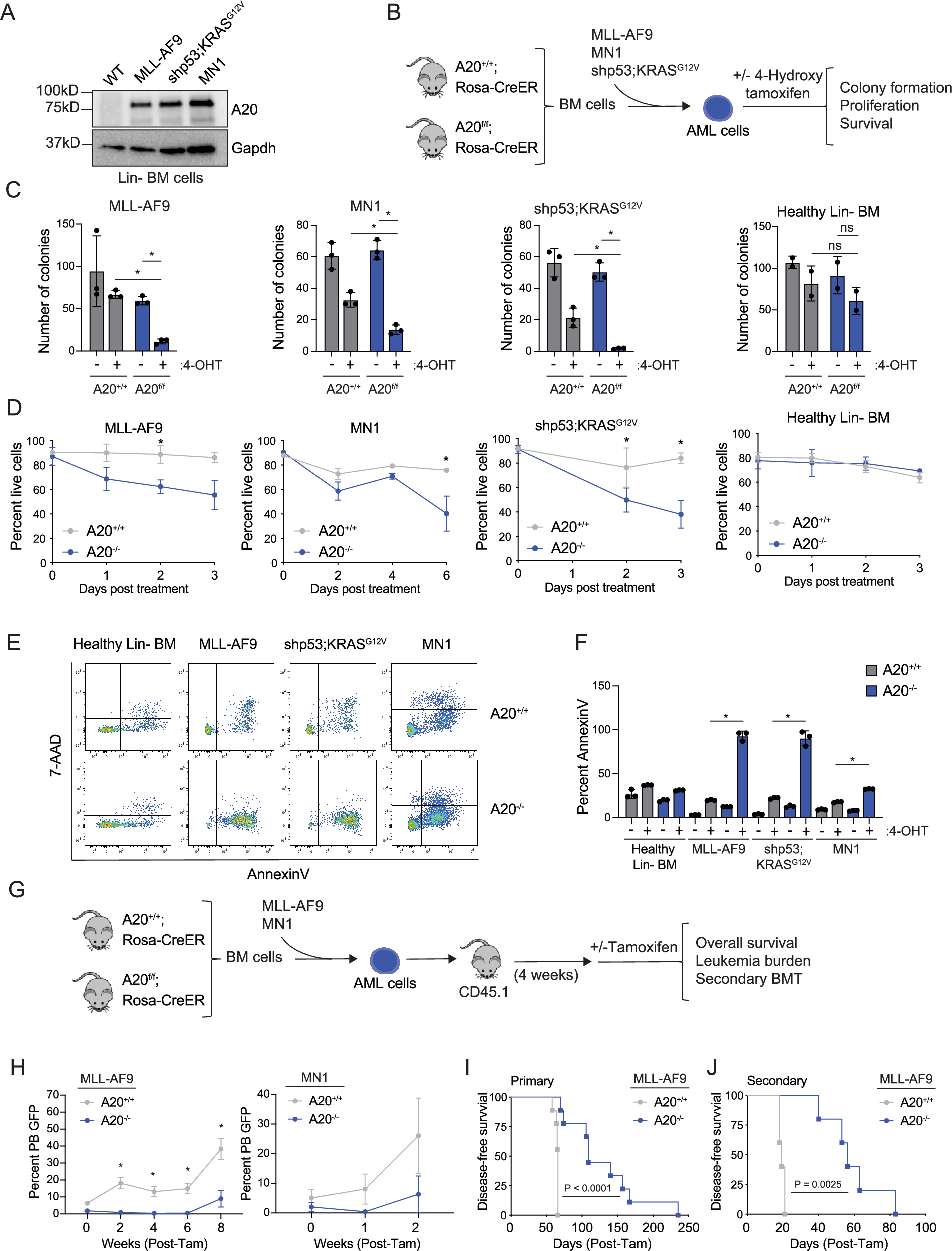
Fig. 3: A20 is required for AML cell survival and progenitor function.

A Immunoblot of A20 protein in lineage-negative BM from a healthy mouse or leukemic mouse models: MLL-AF9, shp53;KRASG12V, and MN1 (n = 2 independent experiments). B Outline of in vitro experiments. C–F Lineage-negative cells from A20+/+;Rosa-CreER and A20f/f;Rosa CreER mice were transduced with oncogenes MLL-AF9, shp53;KRASG12V, or MN1, sorted, and treated with 4-Hydroxy tamoxifen (4-OHT). Cells were assessed for colony-forming capacity (C), viability by trypan blue exclusion (D), and viability by Annexin V/7AAD staining by flow cytometry (E, F) (n = 3 independent experiments). Student’s t test (unpaired, two-tailed) was used to determine significance. G Overview of transplant studies. After 4 weeks of engraftment, 1 mg of tamoxifen per day for 5 days was injected intraperitoneally, and leukemic burden (H) and overall survival (I) were assessed (n = 9 mice per group). Student’s t test (unpaired, two-tailed) was used to determine significance for (H). Mantel–Cox test was used to determine significance in (I). J Kaplan Meier survival analysis showing survival in secondary recipients (5 mice per group) after receiving BM cells from moribund primary transplant recipients. Mantel–Cox test was used to determine significance. Error bars represent the standard error of the mean. *P < 0.05; **P < 0.01; ***P < 0.001. Source data are provided as a source data file.