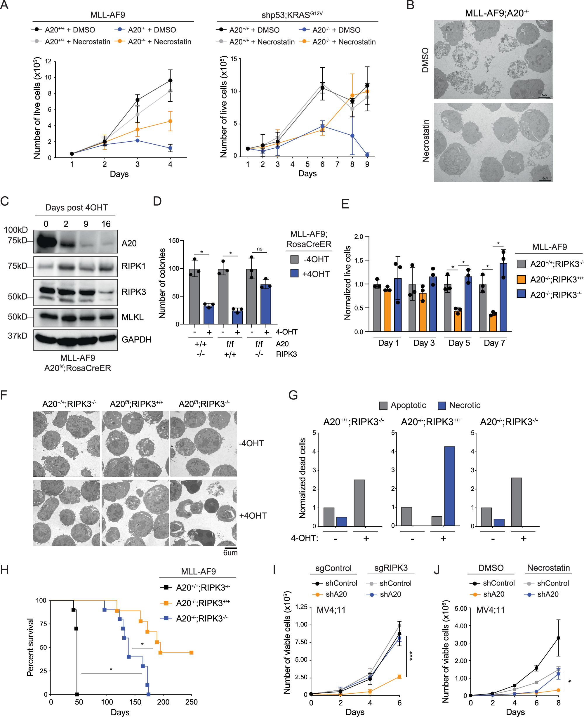
Fig. 5: Necroptosis inhibition restores A20-deleted leukemic cells.

A Proliferation assay of A20+/+ and A20f/f treated with either vehicle (DMSO) or Necrostatin-1 (2 μM) for 20 min, followed by vehicle or 4-OHT (n = 3 technical replicates in 2 independent experiments). Student’s t test (unpaired, two-tailed) was used to determine significance. B Transmission electron microscopy of A20f/f MLL-AF9 cells treated with vehicle (DMSO) or Necrostatin-1 (2 μM) for 20 min, followed by 4-OHT for 24 h (n = 2 independent experiments, each consisting of 3 technical replicates). Scale bar = 6 μm. C Immunoblot of A20f/f MLL-AF9 cells treated with 4-OHT and collected on the indicated days after growing in liquid culture (n = 2 independent experiments). All samples were derived from the same experiment, but different gels for each antibody were processed in parallel. D Colony forming assay of cells treated with vehicle or 4-OHT for 48 h in liquid culture before plating into methylcellulose with 4-OHT (n = 3 independent technical replicates). Student’s t test (unpaired, two-tailed) was used to determine significance. E Proliferation assay of the indicated MLL-AF9 cells treated with vehicle or 4-OHT (n = 3 technical replicates in 3 independent experiments). Student’s t test (unpaired, two-tailed) was used to determine significance. F Transmission electron microscopy of the indicated MLL-AF9 cells treated with vehicle or 4-OHT (n = 3 technical replicates). Scale bar = 6 μm. G Morphological assessment of dead/dying A20+/+RIPK3–/–, A20f/fRIPK3+/+, and A20f/fRIPK3–/– MLL-AF9 cells treated with vehicle or 4-OHT. H Kaplan–Meier survival analysis of mice transplanted with the indicated MLL-AF9 cells. After 5 weeks of engraftment, tamoxifen per day for 5 days was injected intraperitoneally. Mantel-Cox test was used to determine significance. I Proliferation assay of MV4;11 cells with sgControl or sgRIPK3 expressing shControl or shA20 (n = 3 technical replicates in 2 independent experiments). Student’s t test (unpaired, two-tailed) was used to determine significance. J Proliferation assay of MV4;11 cells expressing shControl or shA20 and treated with vehicle or Necrostatin-1 (2 μM) (n = 3 technical replicates in 2 independent experiments). Student’s t test (unpaired, two-tailed) was used to determine significance. Error bars represent the standard error of the mean. *P < 0.05; **P < 0.01; ***P < 0.001. Source data are provided as a source data file.