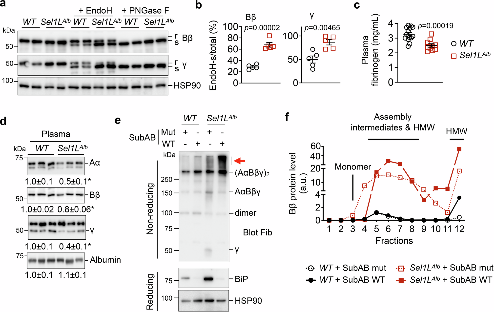
Fig. 6: Fibrinogen is retained in the ER of Sel1L-deficient hepatocytes, with BiP attenuating its further aggregation.
From: Regulation of hepatic inclusions and fibrinogen biogenesis by SEL1L-HRD1 ERAD

a–b Western blot analysis of fibrinogen Bβ and γ in liver lysates treated with EndoH or PNGase F. R and s, EndoH-resistant and sensitive, respectively. The percentages of EndoH-sensitive Bβ and γ chains are quantitated in b. N = 5 per cohort. c–d ELISA (c) and Western blot (d) analyses of inferior vena cava (IVC) plasma from 6-week-old WT and Sel1LAlb littermates. Quantitation of Western blot is shown below the blots. WT, n = 15; Sel1LAlb, n = 10 for ELISA; n = 3 for Western blot. Values, mean ± SEM. *, p < 0.05 or as labeled by two-tailed Student’s t test. (e-f) Primary hepatocytes isolated from WT and Sel1LAlb littermates were treated with 1 µg/mL WT SubAB or mutant SubAA272B (mut) for 12 hours and analyzed by: (e) non-reducing and reducing SDS-PAGE followed by Western blot analyses, with red arrow pointing to fibrinogen aggregates; and (f) sucrose gradient fractionation (fractions 1 to 12 from top to bottom) showing the quantitation of reduced Bβ chain, with monomers, assembly intermediates and HMW aggregates labeled. Western blot images for (f) are shown in Fig. S7c. Representative data from two independent repeats. Source data are provided as a Source Data file.